| 查看: 1927 | 回复: 7 | ||
[求助]
半变异函数球状模型的拟合问题
|
|
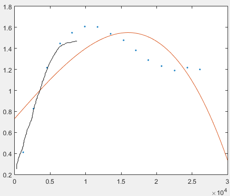
用球状模型拟合半变异函数时,应该只拟合在(0,range]范围内的点吧? 如果用所有的点,拟合就会得到图中橘色的函数,显然不对;如果只用range范围内的点来拟合,得到的结果大致如黑色的线所示。 可是range并不知道啊,到底应该怎么拟合啊? 示意图.png |
» 猜你喜欢
长江大学石油工程学院有调剂名额
已经有1人回复
长江大学石油工程学院有调剂名额
已经有0人回复
地球物理学和空间物理学论文润色/翻译怎么收费?
已经有138人回复
地区已中,感谢虫友们!
已经有109人回复
» 本主题相关价值贴推荐,对您同样有帮助:
半变异函数的求解
已经有1人回复

2楼2016-03-03 15:41:02

3楼2016-03-03 22:36:34

4楼2016-03-04 06:27:11

5楼2016-03-04 08:18:28

6楼2016-03-04 08:48:24

7楼2016-03-04 15:17:48
8楼2016-06-05 10:56:12













回复此楼