| 查看: 977 | 回复: 1 | ||
yanfeiaidizi新虫 (初入文坛)
|
[求助]
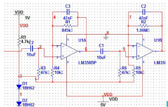
运放整形电路分析
|
|
求虫友们解决下下面电路 有重谢 虚心学习请教来的 发自小木虫IOS客户端 |
» 猜你喜欢
277求调剂
已经有23人回复
322求调剂,08工科
已经有4人回复
材料工程281还有调剂机会吗
已经有30人回复
化学070300 求调剂
已经有16人回复
化工学硕294分,求导师收留
已经有12人回复
一志愿哈工大 085600 277 12材科基求调剂
已经有32人回复
268分085602化学工程调剂
已经有31人回复
一志愿安大生物学07初试322、本科二本、调剂求助
已经有11人回复
食品与营养(0955)271求调剂
已经有7人回复
085600材料与化工349分求调剂
已经有9人回复
yanfeiaidizi
新虫 (初入文坛)
- 应助: 0 (幼儿园)
- 金币: 2612
- 散金: 51
- 帖子: 42
- 在线: 11.9小时
- 虫号: 4315026
- 注册: 2015-12-27
- 性别: GG
- 专业: 集成电路设计与测试
2楼2016-01-20 00:07:54













回复此楼