±±¾©Ê¯ÓÍ»¯¹¤Ñ§Ôº2026ÄêÑо¿ÉúÕÐÉú½ÓÊÕµ÷¼Á¹«¸æ
²é¿´: 451  |  »Ø¸´: 1

sciencelight

¾èÖú¹ó±ö (СÓÐÃûÆø)


[½»Á÷] ¾«ÅµÕæÌåÄڿɼû¹â³ÉÏñ¼¼ÊõÔÚÖ×ÁöѧÑо¿ÖеÄÎÄÏ×¾«Ñ¡

¾«ÅµÕæÌåÄڿɼû¹â³ÉÏñ¼¼ÊõÔÚÖ×ÁöѧÑо¿ÖеÄÎÄÏ×¾«Ñ¡

1.        Activation of Apoptosis in Vivo by a Hydrocarbon-Stapled BH3 Helix
SCIENCE   305 : 1466-1470 , 3 Sep, 2004
ͨ¹ý¶ÔBCL-2µ°°×¼Ò×åBIDµÄBH3½á¹¹Óò½øÐл¯Ñ§ÐÞÊΣ¬Ê¹ÆäÈÝÒ×´©¹ýϸ°ûĤ£¬Ñо¿Æä¼¤»îѪ°©Ï¸°û·¢ÉúµòÍöµÄ¹¦ÄܺͻúÖÆ¡£±¾ÎÄͨ¹ý¸÷ÖÖ»¯Ñ§ºÍÉúÎïѧ·½·¨²ûÊöÕâÒ»»úÖÆ, ²¢ÀûÓÃÓ«¹âËØ»ùÒò±ê¼ÇµÄ°©Ï¸°ûÔÚ»îÌåСÊóÄÚ¹Û²ìÆä¼¤»îϸ°ûµòÍöµÄ»úÀí¡£

2.        Suppression of anoikis and induction of metastasis by the neurotrophic receptor TrkB
NATURE     430 : 1034-1040 , 26 Aug , 2004
Ñо¿Éñ¾­ÓªÑøÐÔÊÜÌåTrkBÒÖÖÆÏ¸°ûµòÍöºÍ´Ù½øÖ×Áö×ªÒÆµÄ¹¦ÄÜ¡£ÀûÓÃÓ«¹âËØÃ¸»ùÒò±ê¼ÇµÄ°©Ï¸°û, ÔÚ»îÌ嶯ÎïÌåÄÚÑо¿TrkBÔÚ´óÊó³¦ÉÏÆ¤Ï¸°û(RIE)µÄÌù±ÚÉú³¤µ½¶ñÐÔ×ªÒÆµÄת»»¹ý³ÌÖÐËùÆðµÄ´Ù½ø×÷Óá£

3.        MYC inactivation uncovers pluripotent differentiation and tumour dormancy in hepatocellular cancer
NATURE     431 : 1034-1040 , 28 Oct, 2004
ÀûÓÃÌõ¼þת»ùÒò¶¯ÎÑо¿ÁËÖ°©»ùÒòMYCÔÚСÊó×Ô·¢ÐԸΰ©Ðγɹý³ÌÖеÄ×÷Ó᣸ÃСÊó²úÉúµÄ×Ô·¢¸Î°©ÒÔÓ«¹âËØÃ¸»ùÒò±ê¼Ç£¬Í¨¹ýIVISϵͳÀ´¹Û²ì×Ô·¢¸Î°©µÄÐγɹý³Ì¡£Ñо¿½á¹û±íÃ÷, MYC»ùÒòµÄʧ»î×ãÒÔÔì³É¸Î°©Ï¸°ûÑÝ»¯³ÉÕý³£¸Î×é֯ϸ°û¡£µ«ÕâÒÔºóÈôÓÐMYC»îÐԵijöÏÖÓֻᵼÖÂÕâÐ©Ã²ËÆÕý³£µÄ¸Î×é֯ϸ°û·¢Éú°©±ä, ±ä³É¸Î°©Ï¸°û¡£

4.        Systemic tumor targeting and killing by Sindbis viral vectors
NATURE  BIOTECHNOLOGY    22(1) : 70-77, Jan , 2004
±¾ÎÄÒÀ¾ÝSindbis²¡¶¾¶Ô°©Ï¸°û±íÃæ³¬Á¿±í´ïµÄLAMRµÄʶ±ðµÄ»úÀí£¬ÒÔÓ«¹âËØÃ¸»ùÒò·Ö±ð±ê¼Ç²¡¶¾ºÍ°©Ï¸°û, ¹Û²ì±ê¼ÇµÄ²¡¶¾ÔÚÌåÄÚ¶Ô°©Ï¸°ûµÄ°ÐÏòʶ±ðºÍÌØÒìÐÔɱÉË, ÒÔ¼°±ê¼ÇµÄ°©Ï¸°ûÔÚÌåÄÚ±»²¡¶¾ÇÖȾºóµÄµòÍöºÍÏû³ý¡£ÎÄÖл¹ÀûÓñê¼ÇµÄ²¡¶¾¼ì²âµ½Âѳ²°©Ï¸°ûÔÚÍøÄ¤¡¢ëõĤÓ볦ϵĤµÈ´¦µÄÎ¢Ð¡×ªÒÆÔî¡£

5.        Non-invasive real time imaging of apoptosis
PNAS    Vol.99, No. 26  pp16551-16555
ÔÚÓ«¹âËØÃ¸µÄÁ½±ßͨ¹ýÁ¬½ÓëĽÓÉÏÒÖÖÆÆä·¢¹âµÄµ°°×(´Æ¼¤ËØÊÜÌå), Á¬½ÓëľßÓÐCaspase-3µÄÌØÒìʶ±ðλµã. ϸ°û·¢ÉúµòÍöʱ, Caspase-3±»¼¤»î, ÇжÏÁËÁ¬½ÓÓ«¹âËØÃ¸ÓëÆäÒÖÖÆµ°°×¼äµÄÁ¬½ÓëÄ, »Ö¸´ÁËÓ«¹âËØÃ¸µÄ»îÐÔ¡£ÕâÊÇÔÚ»îÌ嶯ÎïÌåÄÚµÄÊ״ι۲ì¼ì²âµ½Ï¸°ûµòÍöÏÖÏó¡£

6.        Bioluminescent imaging(BLI) to improve and refine traditional murine models of tumor growth and metastasis
Clinical&Experimental Metastasis     20 : 733-744 , 2003
±¾ÎÄÏêϸ½éÉÜÁËÒÔÓ«¹âËØÃ¸»ùÒò±ê¼ÇÖ×Áöϸ°ûÔÚ»îÌ嶯ÎïÌåÄÚ½øÐа©Ö¢¼°Ò©ÎïÑо¿µÄÈ«²¿¹ý³Ì¡£¼¸ÖÖ³£ÓõÄÖ×Áöϸ°û±»LUC±ê¼Çºó, ¾­¹ýÔÚÌåÍâ¸÷ÖÖÉúÎïѧºÍÎïÀí·½·¨µÄÏêϸ¼ø¶¨, ÓÃÓÚÆ¤ÏÂÖ²ÈëºÍԭλֲÈ뽨Á¢¸÷ÖÖÖ×ÁöÄ£ÐÍ, °üÀ¨ÈéÏÙ°©¡¢Ç°ÁÐÏÙ°©¡¢ ·Î°©ºÍÖ±³¦°©¡£

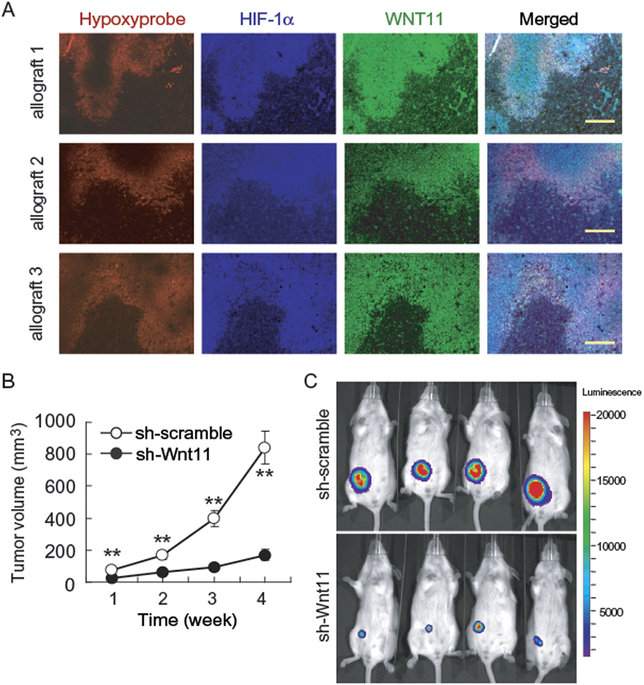
¾«ÅµÕæÌåÄڿɼû¹â³ÉÏñ¼¼ÊõÔÚÖ×ÁöѧÑо¿ÖеÄÎÄÏ×¾«Ñ¡
δÃüÃû15.JPG


¾«ÅµÕæÌåÄڿɼû¹â³ÉÏñ¼¼ÊõÔÚÖ×ÁöѧÑо¿ÖеÄÎÄÏ×¾«Ñ¡-1
δÃüÃû22.JPG


¾«ÅµÕæÌåÄڿɼû¹â³ÉÏñ¼¼ÊõÔÚÖ×ÁöѧÑо¿ÖеÄÎÄÏ×¾«Ñ¡-2
δÃüÃû25.JPG


¾«ÅµÕæÌåÄڿɼû¹â³ÉÏñ¼¼ÊõÔÚÖ×ÁöѧÑо¿ÖеÄÎÄÏ×¾«Ñ¡-3
δÃüÃû27.JPG


¾«ÅµÕæÌåÄڿɼû¹â³ÉÏñ¼¼ÊõÔÚÖ×ÁöѧÑо¿ÖеÄÎÄÏ×¾«Ñ¡-4
δÃüÃû28.JPG
»Ø¸´´ËÂ¥

» ²ÂÄãϲ»¶

ÒÑÔÄ   »Ø¸´´ËÂ¥   ¹Ø×¢TA ¸øTA·¢ÏûÏ¢ ËÍTAºì»¨ TAµÄ»ØÌû

sciencelight

¾èÖú¹ó±ö (СÓÐÃûÆø)


×îÐÂÎÄÏ×ͼƬ¼û¸½¼þ
¾«ÅµÕæÌåÄڿɼû¹â³ÉÏñ¼¼ÊõÔÚÖ×ÁöѧÑо¿ÖеÄÎÄÏ×¾«Ñ¡-5
srep19464-f2.jpg


¾«ÅµÕæÌåÄڿɼû¹â³ÉÏñ¼¼ÊõÔÚÖ×ÁöѧÑо¿ÖеÄÎÄÏ×¾«Ñ¡-6
srep19464-f5.jpg


¾«ÅµÕæÌåÄڿɼû¹â³ÉÏñ¼¼ÊõÔÚÖ×ÁöѧÑо¿ÖеÄÎÄÏ×¾«Ñ¡-7
srep20418-f4 (1).jpg


¾«ÅµÕæÌåÄڿɼû¹â³ÉÏñ¼¼ÊõÔÚÖ×ÁöѧÑо¿ÖеÄÎÄÏ×¾«Ñ¡-8
srep20418-f4.jpg


¾«ÅµÕæÌåÄڿɼû¹â³ÉÏñ¼¼ÊõÔÚÖ×ÁöѧÑо¿ÖеÄÎÄÏ×¾«Ñ¡-9
srep21520-f6.jpg

2Â¥2016-03-18 11:11:15
ÒÑÔÄ   »Ø¸´´ËÂ¥   ¹Ø×¢TA ¸øTA·¢ÏûÏ¢ ËÍTAºì»¨ TAµÄ»ØÌû
Ïà¹Ø°æ¿éÌø×ª ÎÒÒª¶©ÔÄÂ¥Ö÷ sciencelight µÄÖ÷Ìâ¸üÐÂ
×î¾ßÈËÆøÈÈÌûÍÆ¼ö [²é¿´È«²¿] ×÷Õß »Ø/¿´ ×îºó·¢±í
[¿¼ÑÐ] Çóµ÷¼Á +8 11ggg 2026-03-30 8/400 2026-03-31 13:56 by nanaliuyun
[¿¼ÑÐ] 284Çóµ÷¼Á +7 СÐÜ¡«¡« 2026-03-31 7/350 2026-03-31 13:39 by anny19840123
[¿¼ÑÐ] ѧ˶274Çóµ÷¼Á +16 LiÀîÓã 2026-03-26 16/800 2026-03-31 12:27 by Î޼ʵIJÝÔ­
[¿¼ÑÐ] Ò»Ö¾Ô¸±±»¯085600²ÄÁÏר˶275|ÓÐÎÄÕÂרÀû£üÇóµ÷¼Á +15 Micky11223 2026-03-25 16/800 2026-03-31 12:15 by oooqiao
[¿¼ÑÐ] Çóµ÷¼Á +4 ÑÐs. 2026-03-25 4/200 2026-03-31 10:05 by fmesaito
[¿¼ÑÐ] ²ÄÁÏ¿ÆÑ§Ó빤³ÌÇóµ÷¼Á +10 ÉîVËÞÉá°É 2026-03-29 10/500 2026-03-31 04:08 by fmesaito
[¿¼ÑÐ] 297 µØÀíѧ070500 ¸´ÊÔÇóµ÷¼Á +3 СԲȦȦooo 2026-03-30 3/150 2026-03-30 21:05 by ÓàÕðyz
[¿¼ÑÐ] 332Çóµ÷¼Á +6 Lyy930824@ 2026-03-29 6/300 2026-03-30 10:53 by 1172367218
[¿¼ÑÐ] 296Çóµ÷¼Á +10 ±Ë°¶t 2026-03-29 10/500 2026-03-30 10:50 by ̽123
[¿¼ÑÐ] 318Çóµ÷¼Á +7 ³Â³¿79 2026-03-30 7/350 2026-03-30 10:49 by ̽123
[¿¼ÑÐ] Çóµ÷¼Á£¬Ò»Ö¾Ô¸ ÄϾ©º½¿Õº½Ìì´óѧ´óѧ £¬080500²ÄÁÏ¿ÆÑ§Ó빤³Ìѧ˶ +6 @taotao 2026-03-26 7/350 2026-03-30 10:43 by ÎÒÊÇС¿µ
[¿¼ÑÐ] Ò»Ö¾Ô¸ÄϺ½ 335·Ö | 0856 | GPA 4.07 | ÓпÆÑо­Àú +8 cccchenso 2026-03-29 8/400 2026-03-29 23:53 by ÎÒÊÇС¿µ
[¿¼ÑÐ] 308Çóµ÷¼Á +7 īīĮ 2026-03-27 7/350 2026-03-28 07:43 by ÈÈÇéɳĮ
[¿¼ÑÐ] 265Çóµ÷¼Á +8 Сľ³æ085600 2026-03-27 8/400 2026-03-27 22:16 by Î޼ʵIJÝÔ­
[¿¼ÑÐ] 085601 ²ÄÁϹ¤³Ì 313·Ö Çóµ÷¼Á +5 Ong3 2026-03-27 5/250 2026-03-27 12:24 by goldfish51
[¿¼ÑÐ] 292Çóµ÷¼Á +4 ÇóÇóÁËÊÕÏÂÎÒ°É£ 2026-03-26 4/200 2026-03-27 10:37 by zhshch
[¿¼ÑÐ] 0703»¯Ñ§338Çóµ÷¼Á£¡ +6 Zuhui0306 2026-03-26 7/350 2026-03-27 10:35 by shangxh
[¿¼ÑÐ] 341Çóµ÷¼Á +7 ÇàÄûÃÊ1 2026-03-26 7/350 2026-03-27 00:19 by wxiongid
[¿¼ÑÐ] µ÷¼Á +4 èÖèÖyoyo 2026-03-26 4/200 2026-03-26 20:43 by fmesaito
[¿¼ÑÐ] ²ÄÁÏר˶ 335 ·ÖÇóµ÷¼Á +4 ¾Ü¾øÀ䱩Á¦ 2026-03-25 4/200 2026-03-25 18:45 by haxia
ÐÅÏ¢Ìáʾ
ÇëÌî´¦ÀíÒâ¼û