²é¿´: 874  |  »Ø¸´: 0

sciencelight

¾èÖú¹ó±ö (СÓÐÃûÆø)


[½»Á÷] »îÌå³ÉÏñ¼¼ÊõÔÚÄÉÃ×Ò©ÎïÑо¿ÖеÄÓ¦ÓýøÕ¹

»îÌå³ÉÏñ¼¼ÊõÔÚÄÉÃ×Ò©ÎïÑо¿ÖеÄÓ¦ÓýøÕ¹
    Íò´ºÀö ÉϺ£¿ÆÔ¶µÏÉúÎï¿Æ¼¼ÓÐÏÞ¹«Ë¾

¡¾ÕªÒª¡¿ »îÌå³ÉÏñ¼¼ÊõÓÉÓÚÆä²Ù×÷·½±ã¡¢ÁéÃô¶È¸ß¡¢´´ÉËÐÔС¡¢Êý¾Ý¾«È·¡¢¶Ô±ÈÃ÷ÏÔµÈÓÅÊÆ¹ã·ºÓ¦ÓÃÓÚ¸÷ÖÖÒ©ÎïºÍ²¡ÀíÑо¿£¬¿ÉÒÔÖ±¹ÛµÄ¹Û²âÒ©Îï·Ö×Ó¡¢Ö²¡Î¢ÉúÎï¡¢´´ÉË×éÖ¯»Ö¸´µÄ΢¹Û¹ý³Ì¡£±¾Ñо¿Ö÷Ҫ̽¾¿»îÌå³ÉÏñ¼¼ÊõµÄÁ½ÖÖÊÖ¶ÎÓ¦ÓÃÓÚÄÉÃ×Ò©ÎïÑо¿¹ý³ÌÖÐ×÷ΪÆäÒ©ÀíѧÑо¿ÊֶεÄÓ¦ÓýøÕ¹½øÐÐÌÖÂÛ£¬Ñо¿»îÌå³ÉÏñ¼¼ÊõÔÚÄÉÃ×Ò©ÎïÑо¿µÄÓ¦ÓýøÕ¹ºÍÑо¿·½Ïò¡£
»îÌå³ÉÏñ¼¼ÊõÔÚÉúÎïÑо¿ÁìÓòµÄÓ¦ÓÃÖпÉÒԺܺõķ´Ó¦ÉúÎïÌåÄÚµ°°×ÖʵÄ×÷Óá¢Ï¸°û²ã´ÎµÄÉúÀí»î¶¯ÒÔ¼°²¡Ô­Ìå»òÃâÒßϸ°û½éÈëµÈÑо¿ÁìÓò£¬ÄÉÃ×Ò©ÎïÑо¿¹ý³ÌÖУ¬½ÒʾÄÉÃ×Ò©ÎïÓëµ°°×ÖÊ¡¢ÌåÄÚϸ°ûµÈÏ໥×öÓõÄÏêϸҩÎï×÷ÓûúÖÆÔòÊÇĿǰÄÉÃ×Ò©ÎïÑо¿ÖеÄÖ÷ÒªÄÚÈÝ£¬Ò²ÊÇÆäÑо¿¹ý³ÌÖеÄÖ÷ÒªÌôÕ½Ö®Ò»[1]¡£±¾ÎÄ×ÅÖØÃèÊö»îÌå³ÉÏñ¼¼ÊõµÄÔ­Àí¡¢ÌØµãÒÔ¼°ÓÅÊÆºÍ²»×㣬ÒÔ¼°Ó¦ÓÃÓÚÄÉÃ×Ò©ÎïÑо¿ÖеÄЧÓüÛÖµºÍÓ¦ÓýøÕ¹¡£
1 »îÌå³ÉÏñ¼¼Êõ
1.1 ÉúÎï·¢¹â¼¼Êõ
ÉúÎï·¢¹âµÄ¼¼ÊõÔ­ÀíΪ½«Ó«¹âËØÃ¸»ùÒò»ùÍÅͨ¹ý»ùÒò¼¼ÊõÊֶμÓÈëµ½Óй۲âºÍ¶Ô±È¼Æ»®µÄ»îÌåϸ°ûµÄDNAÉÏÒÔ±í´ïÓ©¹âËØÃ¸µ°°×£¬ÅàÑøÏ¸°û¿ÉÒÔÎȶ¨±í´ïÓ«¹âËØÃ¸[2]¡£ÔÚʵ¼ÊÑо¿¹ý³ÌÖУ¬ÉúÎï·¢¹â¼¼ÊõÖ÷Òª¾ßÓÐÒÔÏÂÌØµã£ºÓ«¹âËØ²»»áÓ°ÏìʵÑ鶯ÎïµÄÕý³£ÉúÀí¹¦ÄÜ¡¢Ó«¹âËØÊÇ280µÀ¶û¶ÙµÄС·Ö×Ó¿ÅÁ££¬²¢ÇÒÓÐÁ¼ºÃµÄË®ÈÜÐÔºÍÖ¬ÈÜÐÔ£¬ºÜÈÝÒ×´©Í¸Ï¸°ûĤºÍѪÄÔÆÁÕÏ¡¢Ó«¹âËØÔÚÌåÄÚÀ©É¢Ëٶȿ죬¿Éͨ¹ý¾²Âö×¢ÉäÊÖ¶Î×¢ÈëʵÑ鶯ÎïÌåÄÚ¡¢Ó«¹âËØ×¢Èëºó£¬¹Û²ìʱ¼ä¼ä¸ôûÓÐ×î¶Ìʱ¼äÏÞÖÆ[3]¡£ÔÚÓ¦ÓÃ̽¾¿ÖУ¬ÉúÎï·¢¹â¼¼ÊõÓµÓÐÌØÒìÐÔÇ¿£¬ÎÞ×Ô·¢Ó«¹â¡¢¸ßÁéÃô¶È¡¢¼ì²âÉî¶È½Ï´ó¡¢¶¨Á¿¾«È·µÈÓŵ㣬µ«ÊÇͬÑùÒ²ÓÐÓ«¹âÐźŽÏÈõ£¬¼ì²âʱ¼ä½Ï³¤£¬¶ÔCCD¾µÍ·µÄÁéÃô¶ÈÒªÇó½Ï¸ß£¬Ïà¹ØÒÇÆ÷Ò²ÓнϸߵÄÁéÃô¶ÈÒªÇó¡¢ÊµÑéÐèҪעÈëÓ«¹â¼Á£¬ÊµÑé³É±¾¸ß¡¢Ï¸°û»ò»ùÒòÐèҪת»ùÒò±ê¼Ç¡¢ÓÐЩÎïÖʲ»ÄÜʹÓÃÉúÎï·¢¹â¼¼Êõ£¬±ÈÈ翹Ìå¡¢¶àëĵȡ¢ºÜÄÑÔÚÈËÌåÉÏÓ¦ÓõÈȱµã[4]¡£
1.2 Ó«¹â³ÉÏñ¼¼Êõ
Ó«¹â³ÉÏñÔ­ÀíÊÇͨ¹ý¼¤·¢¹âÕÕÉäÓ«¹âµ°°×ÖÊ»ùÍÅ£¬´Ó¶øÊ¹Ó«¹âµ°°×ÖÊ»ùÍÅ´ïµ½¸ßÄÜÁ¿×´Ì¬£¬¶øºó²úÉúÓ«¹â·¢Éä³öÀ´[5]¡£ÔÚÌõ¼þÔÊÐíÇé¿öÏ£¬Òò¾¡Á¿Ñ¡ÔñÓ«¹âÑÕÉ«ÏÔʾΪºìÉ«»ò°×É«µÄÓ«¹âȾÁÏ¡£Ó«¹â³ÉÏñ¼¼ÊõÓÐÓ«¹âµ°°×Öʱí´ï¡¢µ°°×Öʱê¼ÇÄÜÁ¦Ç¿£¬ÐźÅÇ¿¶È´ó£¬ÊµÑé³É±¾µÍ£¬»îÌ嶯ÎʬÌå¡¢Æ÷¹ÙÈ«²¿¿ÉÒÔ½øÐгÉÏñµÈÓŵã[6]£»Í¬Ê±Ò²ÓзÇÌØÒìÐÔÏÞÖÆÁËÓ«¹â³ÉÏñ¼¼ÊõµÄÁéÃô¶È£¬ÌåÄÚ¼ì²âϸ°û×îµÍÊýÄ¿´óԼΪ105¸ö£»¼ì²âÉî¶ÈÊܵ½ÏÞÖÆ£»ÔÚÌåÄÚ¾«È·¶¨Á¿ÄѶȽϸߵÈȱµã[9]¡£µ±Ç°¶ÔÓÚÓ«¹â³ÉÏñ¼¼ÊõÖ÷ÒªÓ¦ÓÃÔÚÖ×Áöѧ¡¢¿¹Ì塢ҩѧÑо¿¡¢×éÖ¯¹¤³ÌµÈ·½Ãæ[7]¡£
1.3 ÄÉÃ×Ò©ÎïÑо¿¼ò½éÒÔ¼°µ±Ç°Ñо¿½øÕ¹¼°ÃæÁÙµÄÎÊÌâ
  ÄÉÃ×Ò©ÎïÊÇÖ¸ÔÚÄÉÃ׳߶ÈÏ£¬¶Ô´Ó´«Í³Ò©Îï²ÄÁÏÖÐÌáÈ¡ÓÐÒªÓüÛÖµµÄÓÐЧ³É·Ö»òÕßͨ¹ýÈ˹¤Êֶκϳɶø³öÏÖµÄÒ©Îï¼°Ò©ÎïÔØÌå¡£ÄÉÃ×Ò©ÎïµÄÔØÌåϵͳ°üÀ¨£ºÄÉÃ×Á£¡¢ÄÉÃ×ÇòºÍÄÉÃ×ÄÒµÈÔØÌåÓëÒ©ÎïÖоßÓÐҩЧ×÷ÓõÄÏà¹ØÁ£×ÓÒÔÒ»¶¨¹æÔòºÍ·½Ê½½áºÏºóÖÆ³ÉµÄÒ©Îï³ÆÖ®ÎªÄÉÃ×Ò©Îï[8]¡£ÄÉÃ×Ò©ÎïÓÅÊÆ°üÀ¨£º»ºÊÍÀàÄÉÃ×Ò©Îï¿ÉÒÔÑÓ³¤Ò©ÎïÔÚÌåÄÚµÄ×÷ÓÃʱ¼ä£¬Ìá¸ßÒ©ÎïÕûÌåÀûÓÃÂÊ£»µ¼ÏòÀàÒ©Îï¿ÉÒÔ׼ȷµÄµ½´ïÄ¿±ê£¬Ìá¸ßÒ©ÎïЧ¹ûµÄÕë¶ÔÐÔ£¬½µµÍÒ©ÎïµÄ¸±×÷Ó㻱ȱíÃæ»ý´ó¡¢»îÐԸߣ¬¿ÉÒÔÌá¸ßÒ©ÎïµÄÒ©Àíѧ×÷Ó㬼õÉÙʹÓüÁÁ¿£»Ò©Îï·Ö×Ó´óСÐÎ̬µÄ¸Ä±ä£¬¿ÉÒԸıäÉúÎïĤµÄͨ͸ÐÔÖʶÔÒ©ÎïµÄÓ°Ï죬¿ÉÒÔÌá¸ßÒ©ÎïÎüÊÕÂʼ°ÔÚϸ°ûÄÚ²¿µÄ×÷ÓÃЧ¹û£»ÄÉÃ×Ò©ÎïµÄÈܽâÐÔÔÚÌåÄڱȴ«Í³Ò©ÎïÒª´ó£¬ÄÉÃ×Ò©Îï¿ÅÁ£Î¢Ð¡ÓÐÀûÓÚÒ©ÎïÔÚÄ¿±êλÖÃÍ£Áô£¬ÓÉÓÚÆäÒ©Îï·Ö×ÓÌå»ý΢С¿ÉÒÔÔÚ½øÈ볦µÀºóÔö¼ÓÍ£Áôʱ¼äºÍ³¦µÀÎüÊÕЧÂÊ£¬Ìá¸ß¿Ú·þ³¦ÈÜÀàÒ©ÎïµÄÀûÓÃЧÂÊ£»ÄÜÓÐЧ·Àֹθ²¿Ïû»¯Ã¸¶ÔÒ©ÎïµÄË®½â£¬Ìá¸ßÒ©ÎïÔÚÏû»¯ÏµÍ³ÖеĻ¯Ñ§Îȶ¨ÐÔ£»Ò²¿ÉÓÃÓÚһЩеĸøÒ©Í¾¾¶µÈ[9]¡£ÓÉÓÚÄÉÃ×Ò©ÎïÑо¿Ê±¼ä½Ï¶Ì£¬ºÜ¶à¼¼ÊõÏà¶Ô²»×㣬¶øÇÒÔÚÑо¿¹ý³ÌÖÐÊܾ­·ÑÏÞÖÆ£¬ËùÒÔÔÚÄÉÃ×Ò©ÎïÑо¿¹ý³ÌÖÐÈÔÈ»ÃæÁÙÐí¶àÎÊÌâ¡£
2 »îÌå³ÉÏñ¼¼ÊõÓ¦ÓÃÓÚÄÉÃ×Ò©ÎïÑо¿
2.1 »îÌå³ÉÏñ¼¼ÊõÓ¦ÓÃÓÚÄÉÃ×Ò©ÎïÑо¿ÖеÄÓ¦ÓýøÕ¹
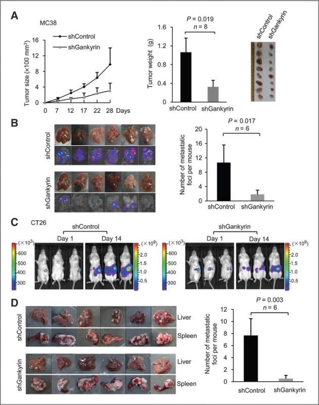
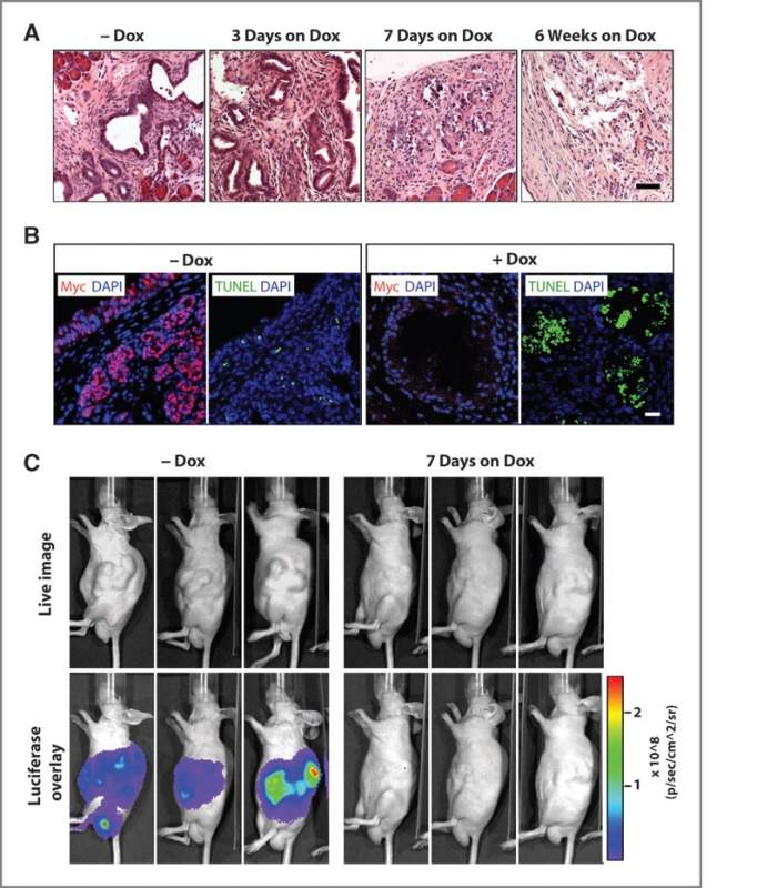
»îÌå³ÉÏñ¼¼ÊõµÄÁ½¸ö´óÀà»îÌå·¢¹â³ÉÏñ¼¼ÊõÒÔ¼°Ó«¹â³ÉÏñ¼¼ÊõÔںܶàÁìÓòµÄÓ¦ÓÃÖ®ÖоùÏÔʾ³öÆä¶ÀÓеÄÓÅÊÆÌØÐÔ[10]¡£ÔÚÄÉÃ×Ò©ÎïÑо¿Ó¦ÓÃÖУ¬»îÌå³ÉÏñ¼¼Êõ¿ÉÒÔÕë¶ÔÄÉÃ×Ò©ÎïÑо¿¹ý³ÌÖÐÕë¶ÔÐԵļì²âÒ©Îï°ëË¥ÆÚ¡¢Ò©Îï×÷ÓÃλÖá¢Ò©ÎïÔÚ°Ðϸ°ûλÖõıê¼Ç¼ì²â¡¢Ò©Îï¾Ö²¿ÖÍÁôλÖü°×÷ÓÃЧ¹û¡¢×ÛºÏÐÔÆÀ¹ÀÄÉÃ×Ò©ÎïʹÓüÁÁ¿±ê×¼¡¢¹Û²âÄÉÃ×Ò©Îïͨ¹ýͨ͸Ĥ¹ý³ÌÒÔ¼°Ö±¹Û¹Û²âÄÉÃ×Ò©ÎïÔÚϸ°û»ò»ùÍŲãÃæµÄÒ©Àíѧ×÷ÓõÈÓÅÊÆ¡£ÒòΪ»îÌå³ÉÏñ¼¼ÊõÔÚʵ¼ÊÓ¦Óùý³ÌÖпÉÒÔ¹Û²ìÌåÍâʵÑéÄ£Äâ²»Á˵ÄÄÉÃ×Ò©ÎïÔÚ»îÌå»·¾³Ï¶Ե°°×ÖÊÏ໥×÷ÓÃÒÔ¼°¶Ô»ùÒò²ãÃæµÄ×÷Ó㬿ÉÒÔ׼ȷ¡¢Ö±¹Û¡¢È«ÃæµÄ¶ÔÄÉÃ×Ò©ÎïµÄÒ©Àíѧ×÷ÓýøÐÐÈ«Ãæ×ÛºÏÐԵķÖÎöÑо¿¡£»îÌå³ÉÏñ¼¼ÊõÓ¦ÓÃÓÚÄÉÃ×Ò©ÎïÑо¿ÖУ¬ÊµÏÖÁËÄÉÃ×Ò©Îï»îÌåʵÑé¹ý³ÌÖжÔÉúÎïѧ·´Ó³ÊµÊ±ÐÔ¡¢Ô­Î»ÐÔ¡¢¶¯Ì¬ÐÔºÍÎÞ´´ÉËÐԵĻúÌåÒ©Àí×÷Óù۲졣
2.2 »îÌå³ÉÏñ¼¼ÊõÓ¦ÓÃÓÚÄÉÃ×Ò©ÎïÑо¿ÖеÄÎÊÌâºÍ²»×ã
   »îÌå³ÉÏñ¼¼ÊõµÄÁ½ÖÖ¼¼Êõ±¾Éí´æÔڵľÖÏÞÐÔ£¬ÏÞÖÆÁËÆäÔÚÄÉÃ×Ò©ÎïÒ©ÀíѧÑо¿ÖеĺܶàÓ¦ÓᣱÈÈ磬ӫ¹â³ÉÏñ¼¼ÊõÓÉÓÚÆä·ÇÌØÒìÐÔµÄÌØÐÔ£¬ÌåÄÚ¼ì²â¾ßÓÐ×îµÍÏÂÏÞ£¬×îÉÙϸ°ûÊýΪ105¸ö£¬Õâ¾ÍÏÞÖÆÁËÒªÇóÌØÒìÐԺ͸ßÁéÃôÐÔÄÉÃ×Ò©ÎïÒ©ÀíѧÑо¿ÖеÄÓ¦Ó㬲¢ÇÒÄÉÃ×Ò©ÎïÓÉÓÚÆä³ß´çºÍÌØµã£¬Ó«¹â³ÉÏñ¼¼Êõ±¾ÉíµÄÄÑÒÔ׼ȷÌåÄÚ¶¨Á¿£¬ÔÚÄÉÃ×Ò©ÎïÒ©Àíѧ¶¨Á¿·ÖÎöÉϵÄÓ¦Óã¬ÓÖÊܵ½ÁËÖî¶àµÄÏÞÖÆºÍÓ¦ÓÃÄÑÌâ¡£²»½öÈç´Ë£¬ÉúÎï·¢¹â¼¼ÊõÓÉÓÚ²»ÄÜÓ¦ÓÃÓÚÈËÌ壬ËùÒÔÔÚÄÉÃ×Ò©ÎïÑо¿Ó¦ÓÃÓÚÁÙ´²ÊµÑéʱ£¬ÐèҪѰÕÒеÄÒ©ÀíѧÑо¿ÊֶΣ¬¶øÇÒÕë¶ÔÄÉÃ×Ò©ÎïÔÚ¿¹ÌåºÍ¶àëĵÄÏà¹ØÒ©ÎïµÄÒ©ÀíѧÑо¿ÉÏ£¬ÉúÎï·¢¹â¼¼Êõ²»ÄܽøÐбê¼ÇºÍ±í´ïµÈµÈÖî¶àÒòËØ¾ùÏÞÖÆÁË»îÌå³ÉÏñ¼¼ÊõÓ¦ÓÃÓÚÄÉÃ×Ò©ÎïÑо¿ÖеĹ㷺ӦÓüÛÖµ[11]¡£
3 ½áÂÛ
»îÌå³ÉÏñ¼¼Êõ±¾Éí¾ßÓеÄÎÞ´´ÐÔ¡¢ÎÞ·øÉä¡¢ÁéÃôÐԸߡ¢×¼È·¡¢ÊµÊ±µÈÓŵãµÄÒ»ÖÖÐÂÐ˵ļì²â¼¼Êõ£¬ÔÚÄÉÃ×Ò©ÎïÑо¿ÖÐÓ¦ÓÃÖУ¬ÊµÏÖÁËÄÉÃ×Ò©ÎïÔÚ»îÌåÌåÄÚ¶ÔÒ©ÀíѧʵʱÐÔ¡¢×÷ÓÃλÖÃ׼ȷÐÔ¡¢Ò©Îï·Ö×Ó´©Í¸²ãĤֱ¹ÛÐÔµÄ¹Û²ì¶ø±»Ó¦ÓÃÓÚÄÉÃ×Ò©ÎïÑо¿Ö®ÖÐ×÷ΪһÖÖ¼ì²â¼¼Êõ[12]¡£µ«ÊÇ×÷ΪһÖÖÐÂÐ˵ļì²â¼¼Êõ£¬ÉúÎï·¢¹â¼¼ÊõÓÉÓÚÆäÐźŽÏÈõ¡¢¼ì²âʱ¼ä½Ï³¤¡¢¶ÔÒÇÆ÷µÄÁéÃô¶ÈºÍ¾µÍ·µÄ¾«È·¶ÈÒªÇóºÜ¸ß¡¢Ê¹ÓüÛÇ®¸ß°º¡¢¶Ô¿¹ÌåºÍ¶àëÄÎÞЧÒÔ¼°²»¿ÉÓ¦ÓÃÓÚÈËÌåµÄÌØÐÔ½ö½öÖ»ÄÜÔÚÉÙÁ¿ÄÉÃ×Ò©ÎïÑо¿ÖÐ×÷ΪһÖÖ¸¨Öú¼ì²âÊÖ¶ÎÓ¦Óã¬ÕâЩȱµã¼«´óµÄÏÞÖÆÁËÆäÔÚÄÉÃ×Ò©ÎïÑо¿ÖеĹ㷺ӦÓüÛÖµ¡£¶øÓ«¹â³ÉÏñ¼¼ÊõÓÉÓÚÆäÎÞÌØÒìÐÔ¡¢¼ì²âÉî¶È½Ïdz¡¢ÄÑÒÔÌåÄÚ¾«È·¶¨Á¿µÈȱµã£¬½öÔÚÄÉÃ×Ò©Îï×÷ÓÃλÖõÈÊÔÑéÖÐ×÷Ϊ¶¨ÐÔ¼ì²âÊÖ¶ÎÓ¦Ó᣻îÌå³ÉÏñ¼¼Êõ×÷ΪһÖֹ㷺¡¢Á®¼Û¡¢×¼È·ÇÒÓÐЧµÄ¼ì²âÊÖ¶ÎÓ¦ÓÃÓÚÄÉÃ×Ò©ÎïÑо¿ÖУ¬ÈÔÓкܶ༼ÊõÄÑÌâÐèÒª½â¾öºÍÃæ¶Ô¡£µ«ÊÇÎÒÃÇÏàÐÅ£¬ÈËÀàÔÚ¿ÆÑ§¼¼ÊõÉÏÊDz»¶Ï·¢Õ¹ºÍ½ø²½µÄ£¬¸÷ÖÖ¼¼ÊõÊÖ¶ÎÒ²ÔÚÏÖÓеĻù´¡ÉÏÈÕÒæÍêÉÆ¡£ÔÚ²»¾ÃµÄ½«À´£¬»îÌå³ÉÏñ¼¼Êõ²»½ö¿ÉÒԹ㷺ӦÓÃÓÚÄÉÃ×Ò©ÎïÑо¿Ö®ÖУ¬²¢ÇÒÄÉÃ×Ò©ÎïÑо¿ÔÚ³ÉÊìÖ®ºó£¬¶ÔÒ½Áƽ¡¿µÊÂÒµ±Ø½«¾ßÓв»¿ÉºöÊӵľ޴ó×÷Óá£
¡¾²Î¿¼ÎÄÏס¿
[1]ÂÀÏþÈØ,À,Íõ¶«ÁÁ,µÈ.ÄÉÃ×Ò©ÎïÑо¿¹ú¼Ê·¢Õ¹Ì¬ÊÆ¡ª¡ª»ùÓÚSCIÂÛÎĵÄͳ¼Æ·ÖÎöÄÉÃ×Ò©ÎïÑо¿¹ú¼Ê·¢Õ¹Ì¬ÊÆ[J].¿ÆÑ§¹Û²ì,2013,6(15):19-20.
[2]ºÎÎé,Ñºì,Íõº£Ñ§.FDAÓëEMA¶ÔÄÉÃ×Ò©Î↑·¢µÄ¼¼ÊõÒªÇóÓëÏà¹ØÖ¸µ¼Ô­Ôò[J].ÖйúÐÂÒ©ÔÓÖ¾,2014,5(12):11-12.
[3] S Parveen,R Misra,SK Sahoo.Nanoparticles: a boon to drug delivery, therapeutics, diagnostics and imaging. Nanomedicine: Nanotechnology, Biology, and Medicine . 2012.
[4]Gabizon A,Amitay Y,Tzemach D. et al.Therapeutic efficacy of a lipid-basedprodrug of mitomycin C in pegylated liposomes: studies with humangastro-entero-pancreatic ectopic tumor models. Journal of Controlled Release . 2012.
[5]Marcos Garcia-Fuentes,Maria J. Alonso.Chitosan-based drug nanocarriers:Where do we stand. Journal of Controlled Release . 2012.
[6]Rosenthal R,G¨¹nzel D,Finger C. et al.The effect of chitosan on transcellularand paracellular mechanisms in the intestinal epithelial barrier. Boimaterials . 2012.
[7] Hyun Jung Jung,Anuj Chauhan.Temperature sensitive contact lenses fortriggered ophthalmic drug delivery. Biomaterials . 2012.
[8]Bakheet Elsadek,Felix Kratz.Impact of albumin on drug delivery: newapplications on the horizon. Journal of Controlled Release . 2012.
[9]Rub¨¦n Mach¨ªn,Jos¨¦ Ram¨®n Isasi,Itziar V¨¦laz.¦Â-cyclodextrin hydrogels aspotential drug delivery systems. Carbohydrate Polymers . 2012.
[10]Mosgoeller,R Prassl,A. Zimmer.Nanoparticle-MediatedTreatment of Pulmonary Arterial Hypertension. Methods in Enzymology . 2012.
[11]Kitagawa R,Katsumata N,Ando M. et al.A multi-institutional phase II trial ofpaclitaxel and carboplatin in the treatment of advanced or recurrent cervicalcancer. Gynecologic Oncology . 2012.
[12]Oh H.J,Jang H.R,Jung K.Y. et al.Evaluation of adsorbents for separation andpurification of paclitaxel from plant cell cultures. Process Biochemistry . 2012
»îÌå³ÉÏñ¼¼ÊõÔÚÄÉÃ×Ò©ÎïÑо¿ÖеÄÓ¦ÓýøÕ¹
ÎÞ±êÌâ18.jpg


»îÌå³ÉÏñ¼¼ÊõÔÚÄÉÃ×Ò©ÎïÑо¿ÖеÄÓ¦ÓýøÕ¹-1
ÎÞ±êÌâ15.jpg


»îÌå³ÉÏñ¼¼ÊõÔÚÄÉÃ×Ò©ÎïÑо¿ÖеÄÓ¦ÓýøÕ¹-2
ÎÞ±êÌâ24.jpg


»îÌå³ÉÏñ¼¼ÊõÔÚÄÉÃ×Ò©ÎïÑо¿ÖеÄÓ¦ÓýøÕ¹-3
ÎÞ±êÌâ30.jpg
»Ø¸´´ËÂ¥

» ²ÂÄãϲ»¶

» ±¾Ö÷ÌâÏà¹ØÉ̼ÒÍÆ¼ö: (ÎÒÒ²ÒªÔÚÕâÀïÍÆ¹ã)

ÒÑÔÄ   »Ø¸´´ËÂ¥   ¹Ø×¢TA ¸øTA·¢ÏûÏ¢ ËÍTAºì»¨ TAµÄ»ØÌû
Ïà¹Ø°æ¿éÌø×ª ÎÒÒª¶©ÔÄÂ¥Ö÷ sciencelight µÄÖ÷Ìâ¸üÐÂ
×î¾ßÈËÆøÈÈÌûÍÆ¼ö [²é¿´È«²¿] ×÷Õß »Ø/¿´ ×îºó·¢±í
[¿¼ÑÐ] 326Çóµ÷¼Á +3 ŵ±´¶û»¯Ñ§½±êéê 2026-03-15 3/150 2026-03-16 13:51 by houyaoxu
[¿¼ÑÐ] 304Çóµ÷¼Á +3 ahbd 2026-03-14 3/150 2026-03-16 13:05 by Iveryant
[¿¼ÑÐ] Áº³ÉΰÀÏʦ¿ÎÌâ×é»¶Ó­ÄãµÄ¼ÓÈë +6 һѼѼӴ 2026-03-14 7/350 2026-03-15 22:12 by Winj1e
[¿¼ÑÐ] 080500£¬²ÄÁÏѧ˶302·ÖÇóµ÷¼ÁѧУ +4 ³õʶ¿ÉÀÖ 2026-03-14 5/250 2026-03-14 21:08 by peike
[¿¼ÑÐ] ±¾¿ÆÄϾ©´óѧһ־Ը´¨´óҩѧ327 +3 ÂóÌï¸ûÕß 2026-03-14 3/150 2026-03-14 20:04 by ÍâÐÇÎÄÃ÷
[»ù½ðÉêÇë] ÏÖÔÚÈçºÎ»Ø±ÜÈ¥ÄêµÄijһ¸öר¼Ò£¬²»ÖªµÀÃû×Ö +3 zk200107 2026-03-12 6/300 2026-03-14 17:13 by zk200107
[¿¼ÑÐ] 328Çóµ÷¼Á +3 5201314Lsy£¡ 2026-03-13 6/300 2026-03-14 15:31 by hyswxzs
[¿¼ÑÐ] Ò»Ö¾Ô¸¹þ¹¤´ó²ÄÁÏ324·ÖÇóµ÷¼Á +5 ãÆÐñ¶« 2026-03-14 5/250 2026-03-14 14:53 by ľ¹Ï¸à
[¿¼ÑÐ] 328£¬0703¿¼ÉúÇóµ÷¼Á£¬Ò»Ö¾Ô¸Îª¶«±±Ê¦·¶´óѧ +4 ¹ÛËØÂÉ 2026-03-09 5/250 2026-03-14 01:24 by JourneyLucky
[»ù½ðÉêÇë] ÓбØÒª¸ü»»É걨¿ÚÂð 20+3 fannyamoy 2026-03-11 3/150 2026-03-14 00:52 by zhanghaozhu
[¿¼ÑÐ] ²ÄÁϹ¤³Ìר˶£¬Ò»Ö¾Ô¸Öйú¿óÒµ´óѧ£¬×Ü·Ö314£¬Çóµ÷¼Á +5 ÎÞи¿É»÷µÄ¾ÞÈË 2026-03-10 5/250 2026-03-14 00:37 by JourneyLucky
[¿¼ÑÐ] 308Çóµ÷¼Á +3 ÊÇLupa°¡ 2026-03-10 3/150 2026-03-14 00:30 by JourneyLucky
[¿¼ÑÐ] ²ÄÁϹ¤³Ìµ÷¼Á +9 ßäßä¿Õ¿Õ 2026-03-12 9/450 2026-03-13 22:05 by ÐÇ¿ÕÐÇÔÂ
[¿¼ÑÐ] ¡¾¿¼Ñе÷¼ÁÇóÊÕÁô¡¿ +3 Ceciilia 2026-03-11 3/150 2026-03-13 20:18 by JourneyLucky
[¿¼ÑÐ] Çóµ÷¼Á ×ÊÔ´Óë»·¾³ 285 +3 δÃû¿¼Éú 2026-03-10 3/150 2026-03-13 10:31 by houyaoxu
[¿¼ÑÐ] »¯¹¤Ñ§Ë¶306Çóµ÷¼Á +9 42838695 2026-03-12 9/450 2026-03-13 10:16 by houyaoxu
[¿¼ÑÐ] Ò»Ö¾Ô¸ºÓº£´óѧ085900ÍÁľˮÀûר˶279Çóµ÷¼Á²»Ìôרҵ +4 SunWwWwWw 2026-03-10 8/400 2026-03-13 02:23 by SunWwWwWw
[¿¼ÑÐ] ´óÁ¬´óѧ»¯Ñ§×¨ÒµÑо¿Éúµ÷¼Á +3 ç÷¾Ã. 2026-03-10 8/400 2026-03-11 10:02 by ç÷¾Ã.
[¿¼ÑÐ] 279Çóµ÷¼Á +3 Īxiao 2026-03-10 4/200 2026-03-11 08:06 by Õ¶»êµÎÍÃ×Ó£¡
[¿¼ÑÐ] Çóµ÷¼Á²ÄÁÏר˶293 +6 ¶Î_(:§Ù¡¹¡Ï)_ 2026-03-10 6/300 2026-03-10 18:22 by ms629
ÐÅÏ¢Ìáʾ
ÇëÌî´¦ÀíÒâ¼û