| ²é¿´: 4041 | »Ø¸´: 4 | ||
Ðã²Åһö½ð³æ (СÓÐÃûÆø)
|
[ÇóÖú]
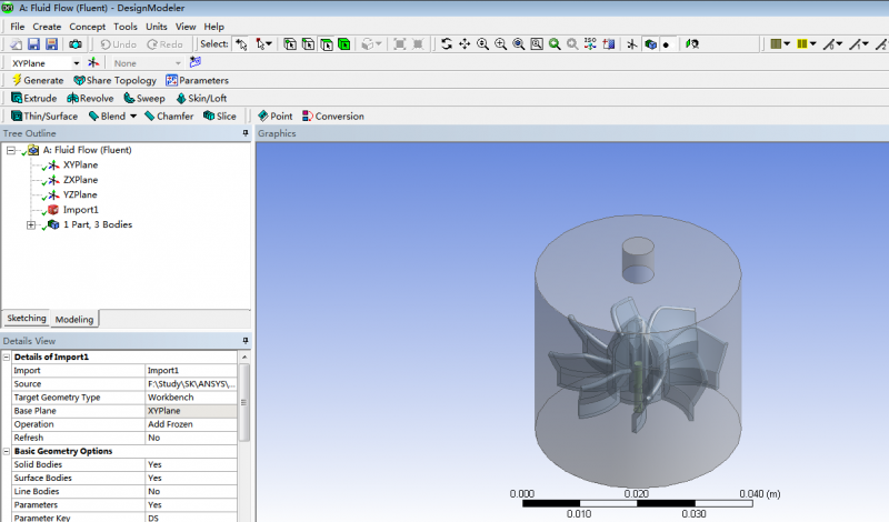
ΪʲôÔÚSolidWorksÖлµÄÊÇʵÌ壬µ¼Èëµ½fluent Ö®ºó¾Í±ä³É¿ÇÌ壿 ÒÑÓÐ3È˲ÎÓë
|
|
|
|
||
Ò»Ò¶Z´ºÇïгæ (СÓÐÃûÆø)
|
||
|
2Â¥2015-12-17 17:13:39
|
|
|
gujinbin½ð³æ (СÓÐÃûÆø)
|
|
|
|
3Â¥2015-12-17 17:34:02
|
|
|
ÄäÃûÓû§×¢Ïú (ÎÄ̳¾«Ó¢)
|
||
|
4Â¥2015-12-17 17:34:21
|
|
|
ÅåJasperÌú³æ (³õÈëÎÄ̳)
|
¡¾´ð°¸¡¿Ó¦Öú»ØÌû
¸Ðл²ÎÓ룬ӦÖúÖ¸Êý +1
|
|
![]() |
||
|
5Â¥2015-12-17 18:34:13
|
|














»Ø¸´´ËÂ¥

