| 查看: 651 | 回复: 2 | ||
[求助]
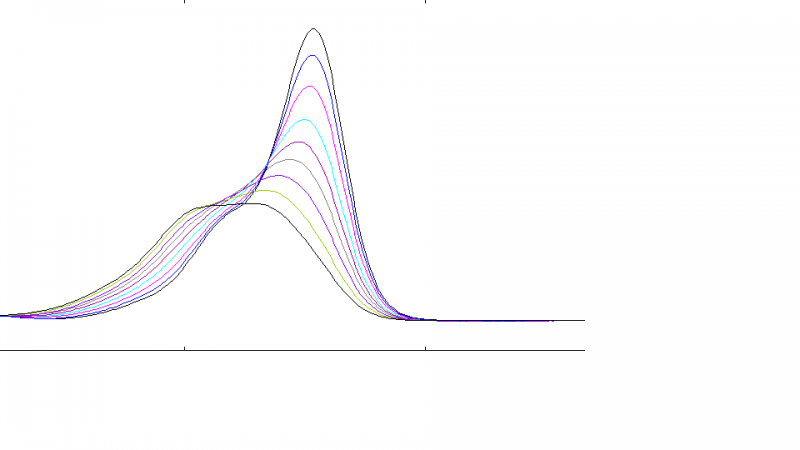
这是最做的N掺杂二氧化钛薄膜的光催化降解罗丹明B图?大家看看这个降解正常么?
|
||
![]() |
||
|
|
||
![]() |
||
|
2楼2015-12-09 10:48:51
|
|
|
Veinov管理员 |
|
|
|
3楼2015-12-09 13:31:28
|
|















回复此楼
