±±¾©Ê¯ÓÍ»¯¹¤Ñ§Ôº2026ÄêÑо¿ÉúÕÐÉú½ÓÊÕµ÷¼Á¹«¸æ
²é¿´: 291  |  »Ø¸´: 0

°ëÏÄÒâ¶ø

гæ (³õÈëÎÄ̳)

[ÇóÖú] ÎÄÏ×Çó½â´ð

ÇóÖú£º
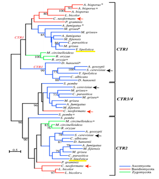
     ÓÐÈË¿´¹ýÕâÆªÎÄÏ×ÂThe Cu regulon of the human fungal pathogen Cryptococcus neoformans H99: Cuf1 activates distinct genes in response to both Cu excess and deficiency ¡£¶ÔÓÚÀïÃæµÄϵͳ·¢ÉúÊ÷·ÖÎö²»Àí½â°¡²»Àí½â°¡ Çó½â´ð£¬Íò·Ö¸Ðл~

ÎÄÏ×Çó½â´ð
ͼƬ1.png

» ²ÂÄãϲ»¶

ÒÑÔÄ   »Ø¸´´ËÂ¥   ¹Ø×¢TA ¸øTA·¢ÏûÏ¢ ËÍTAºì»¨ TAµÄ»ØÌû
Ïà¹Ø°æ¿éÌø×ª ÎÒÒª¶©ÔÄÂ¥Ö÷ °ëÏÄÒâ¶ø µÄÖ÷Ìâ¸üÐÂ
×î¾ßÈËÆøÈÈÌûÍÆ¼ö [²é¿´È«²¿] ×÷Õß »Ø/¿´ ×îºó·¢±í
[¿¼ÑÐ] Çóµ÷¼Á +14 111623 2026-04-04 16/800 2026-04-05 22:09 by ×íÎÌwl
[¿¼ÑÐ] ÇóÖú071001µ÷¼Á£¡£¡£¡ +3 »ÆÊØËÉ 2026-04-05 4/200 2026-04-05 21:01 by barlinike
[¿¼ÑÐ] ²ÄÁϹ¤³Ì310ר˶µ÷¼Á +13 ÀÌÀÌÎÒ¡­. 2026-04-04 14/700 2026-04-05 09:01 by À´¿´Á÷ÐÇÓê10
[¿¼ÑÐ] 290Çóµ÷¼Á +7 luoziheng 2026-04-04 7/350 2026-04-04 23:17 by lqwchd
[¿¼ÑÐ] 301Çóµ÷¼Á +18 ÂæÍÕÄÐÈË 2026-04-02 18/900 2026-04-04 20:33 by À¶ÔÆË¼Óê
[¿¼ÑÐ] ¸´ÊÔµ÷¼Á +6 ·¶¸ùÅà 2026-04-04 6/300 2026-04-04 14:27 by ÍÁľ˶ʿÕÐÉú
[¿¼ÑÐ] ±¾¿Æ211£¬×¨Òµ085404£¬293·ÖÇëÇóµ÷¼Á +5 Á«²Ë¾ÍÊÇź°É 2026-04-04 5/250 2026-04-04 14:08 by ÕâÊÇÒ»¸öÎÞÁĵÄê
[¿¼ÑÐ] 085600²ÄÁÏÓ뻯¹¤µ÷¼Á +26 kikiki7 2026-03-30 27/1350 2026-04-04 09:18 by qlm5820
[¿¼ÑÐ] Çóµ÷¼Á£¬Ò»Ö¾Ô¸ÄϾ©º½¿Õº½Ìì´óѧ £¬080500²ÄÁÏ¿ÆÑ§Ó빤³Ìѧ˶ +10 @taotao 2026-04-03 10/500 2026-04-04 09:01 by T¿É¿ÉÎ÷ÀïT
[¿¼ÑÐ] 357Çóµ÷¼Á +13 1050389037 2026-04-03 13/650 2026-04-03 22:27 by Î޼ʵIJÝÔ­
[¿¼ÑÐ] 295Çóµ÷¼Á +3 ÉÐټѽ 2026-04-03 4/200 2026-04-03 21:23 by zhq0425
[¿¼ÑÐ] ²ÄÁÏÓ뻯¹¤µ÷¼ÁÒ»Ö¾Ô¸´óÁ¬º£ÊÂ085600£¬349 +11 ³ÔµÄ²»ÉÙ 2026-03-30 11/550 2026-04-03 18:05 by Jimmyandyou
[¿¼ÑÐ] Ò»Ö¾Ô¸ÉÂÎ÷ʦ·¶´óѧÉúÎïѧ317·Ö +5 1563ÈÕ¡£ 2026-04-02 5/250 2026-04-03 06:58 by ilovexiaobin
[¿¼ÑÐ] »·¾³¹¤³Ì297·ÖÇóµ÷¼ÁÒ»Ö¾Ô¸º¼¸ßÔº +15 GENJIOW 2026-03-31 16/800 2026-04-02 17:56 by cyh¡ª315
[¿¼ÑÐ] 348Çóµ÷¼Á +6 ÎâÑå׿24k 2026-04-02 6/300 2026-04-02 14:07 by ¸øÄãÄã×¢ÒâÐÝÏ¢
[¿¼ÑÐ] 271Çóµ÷¼Á +15 ÀÕ²¼ÀÊ@ 2026-03-31 20/1000 2026-04-02 11:24 by Sammy2
[¿¼ÑÐ] 372Çóµ÷¼Á +3 jjÓ¿77 2026-04-02 3/150 2026-04-02 09:57 by olim
[¿¼ÑÐ] 284Çóµ÷¼Á +12 СÐÜ¡«¡« 2026-03-31 12/600 2026-04-01 20:23 by »¨??
[¿¼ÑÐ] Ò»Ö¾Ô¸Öк£Ñó²ÄÁÏ357 +4 Âó¶÷Àò. 2026-03-30 4/200 2026-03-31 14:35 by ¼Çʱ¾2026
[¿¼ÑÐ] 297 µØÀíѧ070500 ¸´ÊÔÇóµ÷¼Á +3 СԲȦȦooo 2026-03-30 3/150 2026-03-30 21:05 by ÓàÕðyz
ÐÅÏ¢Ìáʾ
ÇëÌî´¦ÀíÒâ¼û