24小时热门版块排行榜    

Znn3bq.jpeg
北京石油化工学院2026年研究生招生接收调剂公告
查看: 2219  |  回复: 0

通达在线

新虫 (初入文坛)

[交流] 南京邮电大学通达学院教师、实验员招聘

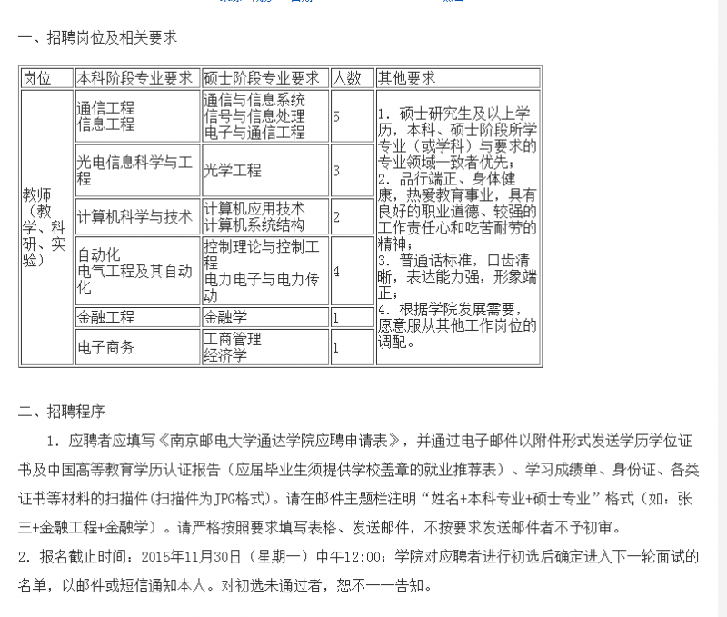
南京邮电大学通达学院招聘教师、实验员18名,具体专业要求见附件,或者登陆学院网站https://42.121.144.20/,点击“人才招聘”,按照要求发送简历。


    联系单位:南京邮电大学通达学院院长办公室
  地址:扬州市邗江区润扬南路33号南京邮电大学通达学院
  联系人:许老师
    联系电话:0514-89716012
  邮箱:xuxia@njupt.edu.cn。

南京邮电大学通达学院教师、实验员招聘
教师专业要求.png


南京邮电大学通达学院教师、实验员招聘-1
实验员专业要求.png

» 猜你喜欢

已阅   回复此楼   关注TA 给TA发消息 送TA红花 TA的回帖
相关版块跳转 我要订阅楼主 通达在线 的主题更新
普通表情 高级回复 (可上传附件)
最具人气热帖推荐 [查看全部] 作者 回/看 最后发表
[考研] 生物学328分求调剂 +6 闪电kkl 2026-04-08 6/300 2026-04-08 11:14 by lixin_bift
[考研] 301求调剂 +10 细胞相关蛋白 2026-04-03 10/500 2026-04-08 10:36 by tjzhao
[考研] 288求调剂,一志愿华南理工大学071005 +9 ioodiiij 2026-04-08 9/450 2026-04-08 09:51 by 猪会飞
[考研] 一志愿211电子信息347求调剂 +3 554916 2026-04-03 3/150 2026-04-07 23:22 by 如若时光倒流
[考研] 一志愿211,化学学硕,310分,本科重点双非,求调剂 +19 努力奋斗112 2026-04-07 20/1000 2026-04-07 23:12 by JourneyLucky
[考研] 283求调剂 +18 A child 2026-04-04 18/900 2026-04-07 12:30 by 1018329917
[硕博家园] 0856材料化工求调剂,一志愿211,初试成绩349 +4 江淮北月 2026-04-05 4/200 2026-04-06 22:44 by chenzhimin
[考研] 求助 +3 卡卡东88 2026-04-06 4/200 2026-04-06 15:28 by going home
[考研] 085405软件工程301分求调剂,专硕可跨专业,四六级已过 +3 静静想想 2026-04-05 3/150 2026-04-06 15:23 by nepu_uu
[考研] 285求调剂 +8 AZMK 2026-04-04 11/550 2026-04-06 13:56 by BruceLiu320
[考研] 377求调剂 +6 by.ovo 2026-04-05 6/300 2026-04-05 22:18 by dongzh2009
[考研] 282求调剂 +3 aaa车辆 2026-04-01 3/150 2026-04-05 17:03 by yulian1987
[考研] 一志愿上海海洋大学083200食品学硕,求调剂,接受其他专业083200 +4 what张 2026-04-04 5/250 2026-04-05 14:07 by chw1980_0
[考研] 电子信息调剂交叉学科有推荐吗 +6 jhtfeybgj 2026-04-01 9/450 2026-04-05 11:13 by 猪会飞
[考研] 0854求调剂 +4 assdll 2026-04-03 4/200 2026-04-04 22:17 by hemengdong
[考研] 368求调剂 +5 今华习 2026-04-03 7/350 2026-04-04 18:47 by imissbao
[考研] 材料295 +13 小英11 2026-04-03 14/700 2026-04-04 09:02 by 来看流星雨10
[硕博家园] 求老师收留 +9 lllq123 2026-04-03 9/450 2026-04-03 13:48 by 呼吸都是减肥
[考研] 266分,一志愿电气工程,本科材料,求材料专业调剂 +9 哇呼哼呼哼 2026-04-02 9/450 2026-04-03 12:05 by 1753564080
[考研] 319求调剂 +18 太容易1018 2026-04-01 18/900 2026-04-03 11:18 by linyelide
信息提示
请填处理意见