| ²é¿´: 638 | »Ø¸´: 3 | ||
Öܹúΰ115гæ (СÓÐÃûÆø)
|
[ÇóÖú]
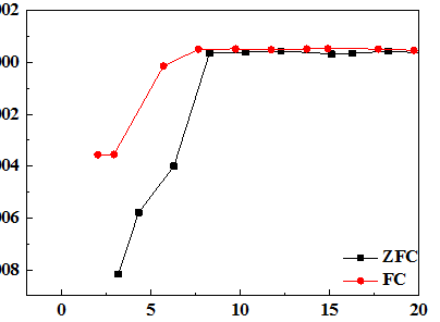
´Ó´ÅÐÔÑо¿À´¿´£¬ÕâÑùÊÇ·ñ¿ÉÄܳöÏÖ³¬µ¼ ÒÑÓÐ1È˲ÎÓë
|
| Çë¸÷λ×ö´ÅÐÔÒÔ¼°³¬µ¼²ÄÁϵĴóÉñÖ¸½Ì£¬ÕâÑùµÄ´ÅÐÔÑо¿ÊÇ·ñ¿ÉÄܳöÏÖ³¬µ¼¡£ÓÉÓÚʵÑéÖÐżȻ·¢ÏÖ²»ÊǺÜÁ˽⣬»¹ÍûÖ¸½Ì¡£²»¸ÒÇáÒײâÊÔÊäÔË£¬ÒòΪ¿ÉÄÜË𻵱¡Ä¤¡£ |
» ²ÂÄãϲ»¶
ʳƷ¹¤³Ìר˶һ־ԸÖк£Ñó309Çóµ÷¼Á
ÒѾÓÐ5È˻ظ´
285Çóµ÷¼Á
ÒѾÓÐ5È˻ظ´
289Çóµ÷¼Á
ÒѾÓÐ7È˻ظ´
Çóµ÷¼Á
ÒѾÓÐ4È˻ظ´
¡¾Çóµ÷¼Á¡¿085601²ÄÁϹ¤³Ìר˶ | ×Ü·Ö272 |
ÒѾÓÐ4È˻ظ´
286Çóµ÷¼Á
ÒѾÓÐ8È˻ظ´
083000ѧ˶274Çóµ÷¼Á
ÒѾÓÐ3È˻ظ´
085701»·¾³¹¤³ÌÇóµ÷¼Á
ÒѾÓÐ4È˻ظ´
070300Çóµ÷¼Á306·Ö
ÒѾÓÐ3È˻ظ´
266Çóµ÷¼Á
ÒѾÓÐ12È˻ظ´
» ±¾Ö÷ÌâÏà¹ØÉ̼ÒÍÆ¼ö: (ÎÒÒ²ÒªÔÚÕâÀïÍÆ¹ã)
» ±¾Ö÷ÌâÏà¹Ø¼ÛÖµÌùÍÆ¼ö£¬¶ÔÄúͬÑùÓаïÖú:
±³µ¥´Ê»Æ½ð×éºÏ£ºÇáÇáËÉËɱ³µ¥´Ê ÃÀÒô°æ + Ó¢Óï´Ê»ãͨ°Ô(µ¥´Ê´ó±¬Õ¨) ¡¾×ªÔØ¡¿
ÒѾÓÐ11È˻ظ´
ÖÐʯÓÍ´ÞÁ¢É½ÀÏʦ¿ÎÌâ×é¡¶Science¡··¢±í¹ØÓÚ½ðÊô¸´ºÏ²ÄÁϵÄÑо¿ÂÛÎÄ
ÒѾÓÐ30È˻ظ´
ÐÂÒ»´ú´Å²ÄÁÏ
ÒѾÓÐ5È˻ظ´
ÃÀ¹ú²ÄÁÏ¿ÆÑ§Ó빤³Ìרҵ £¨×ªÔØ£©
ÒѾÓÐ62È˻ظ´
¡¾Ô´´¡¿¹ØÓڽṹ³ÚÔ¥ÉèÖü°ÊÕÁ²ÅоÝÑ¡ÔñµÄÒ»µãÌå»á
ÒѾÓÐ140È˻ظ´
¡¾×¨Ìâ¡¿½ðÊô°æEBSD×ÊÔ´ÕûÀíÌù
ÒѾÓÐ41È˻ظ´
Öܹúΰ115
гæ (СÓÐÃûÆø)
- Ó¦Öú: 0 (Ó×¶ùÔ°)
- ½ð±Ò: 1090.5
- ºì»¨: 1
- Ìû×Ó: 57
- ÔÚÏß: 49.2Сʱ
- ³æºÅ: 1243853
- ×¢²á: 2011-03-24
- רҵ: Äý¾Û̬ÎïÐÔ II £ºµç×ӽṹ
2Â¥2015-11-03 14:55:30
Ææ
Ìú¸Ëľ³æ (ÖøÃûдÊÖ)
- Ó¦Öú: 29 (СѧÉú)
- ½ð±Ò: 8309.1
- ºì»¨: 3
- Ìû×Ó: 1358
- ÔÚÏß: 835.1Сʱ
- ³æºÅ: 228154
- ×¢²á: 2006-03-24
- רҵ: Äý¾Û̬ÎïÐÔ II £ºµç×ӽṹ
3Â¥2015-11-05 08:17:56
Öܹúΰ115
гæ (СÓÐÃûÆø)
- Ó¦Öú: 0 (Ó×¶ùÔ°)
- ½ð±Ò: 1090.5
- ºì»¨: 1
- Ìû×Ó: 57
- ÔÚÏß: 49.2Сʱ
- ³æºÅ: 1243853
- ×¢²á: 2011-03-24
- רҵ: Äý¾Û̬ÎïÐÔ II £ºµç×ӽṹ
4Â¥2015-11-05 08:31:14














»Ø¸´´ËÂ¥