| 查看: 2618 | 回复: 1 | |
[求助]
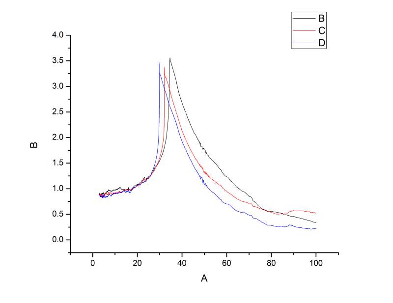
求助多条曲线拟合方法
|
|
![]() |
|
|
|
|
liu12045257新虫 (正式写手)
|
|
![]() |
|
|
2楼2016-03-21 11:33:27
|
|














回复此楼