| 查看: 568 | 回复: 3 | |
阿华考研木虫 (正式写手)
|
[求助]
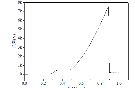
分析陶瓷材料的载荷-变形曲线 已有2人参与
|
|
|
|
阿华考研木虫 (正式写手)
|
|
|
2楼2015-10-15 17:17:11
|
|
mussss木虫 (著名写手)
|
|
![]() |
|
|
3楼2015-10-15 21:29:44
|
|
peterflyer
|
|
|
4楼2015-10-17 06:14:41
|
|














回复此楼

