| 查看: 386 | 回复: 0 | ||
寒域110金虫 (小有名气)
|
[求助]
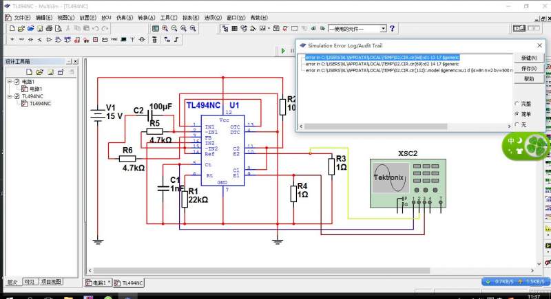
Multisim10中TL494仿真出错,求助?
|
由于要做逆变电路的仿真控制,需要控制芯片SG3525或者TL494。网上下载了494发现经过仿真无法使用,谁遇到过这种情况?![]() ![]() 360截图20151013113755773.jpg TL494NC.png |
» 猜你喜欢
请问有评职称,把科研教学业绩算分排序的高校吗
已经有6人回复
2025冷门绝学什么时候出结果
已经有6人回复
Bioresource Technology期刊,第一次返修的时候被退回好几次了
已经有7人回复
真诚求助:手里的省社科项目结项要求主持人一篇中文核心,有什么渠道能发核心吗
已经有8人回复
寻求一种能扛住强氧化性腐蚀性的容器密封件
已经有5人回复
请问哪里可以有青B申请的本子可以借鉴一下。
已经有4人回复
请问下大家为什么这个铃木偶联几乎不反应呢
已经有5人回复
天津工业大学郑柳春团队欢迎化学化工、高分子化学或有机合成方向的博士生和硕士生加入
已经有4人回复
康复大学泰山学者周祺惠团队招收博士研究生
已经有6人回复
AI论文写作工具:是科研加速器还是学术作弊器?
已经有3人回复














回复此楼