| 查看: 9682 | 回复: 1 | ||
xiaohuagezai铁虫 (初入文坛)
|
[求助]
maxwell中用外电路对永磁同步电动机三相短路仿真
|
|
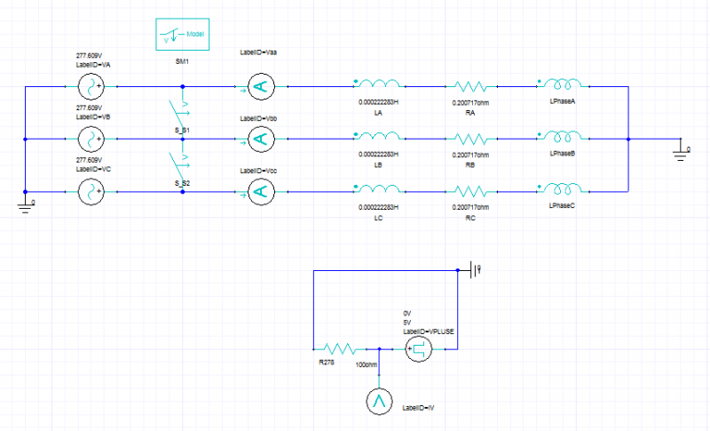
我用rmxprt导出2D模型,然后想用外电路仿真永磁同步电机三相短路的情况 下面是我搭建的模拟三相绕组短路的外电路,想请教下是否正确 正弦电压源是参照电压激励时的电压设置照搬过来的 现在主要有以下几个问题: 1、电流波形相序不对 2、压控开关不起作用 3、不清楚电流和转矩波形应该是什么样的 外电路.PNG 脉冲电源.PNG 开关管模型.PNG 正弦电压.PNG 电流.PNG 转矩.PNG |
» 猜你喜欢
材料与化工(0856)304求B区调剂
已经有7人回复
085600材料与化工调剂
已经有8人回复
285求调剂
已经有7人回复
317求调剂
已经有7人回复
一志愿华中师范化学332分求调剂
已经有3人回复
一志愿北京化工大学材料与化工(085600)296求调剂
已经有25人回复
一志愿南昌大学324求调剂
已经有9人回复
材料科学与工程 317求调剂
已经有7人回复
085701环境工程求调剂
已经有11人回复
286分调剂
已经有10人回复
2楼2019-04-22 22:27:58














回复此楼