| 查看: 3586 | 回复: 1 | |
[求助]
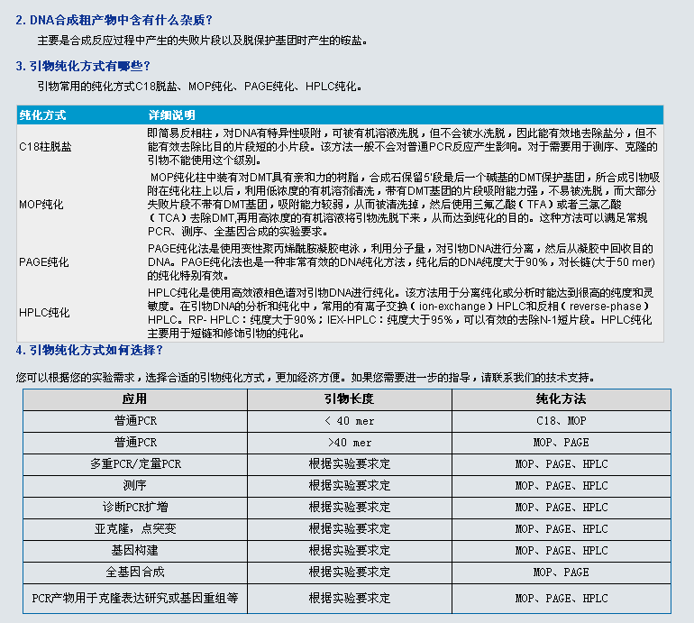
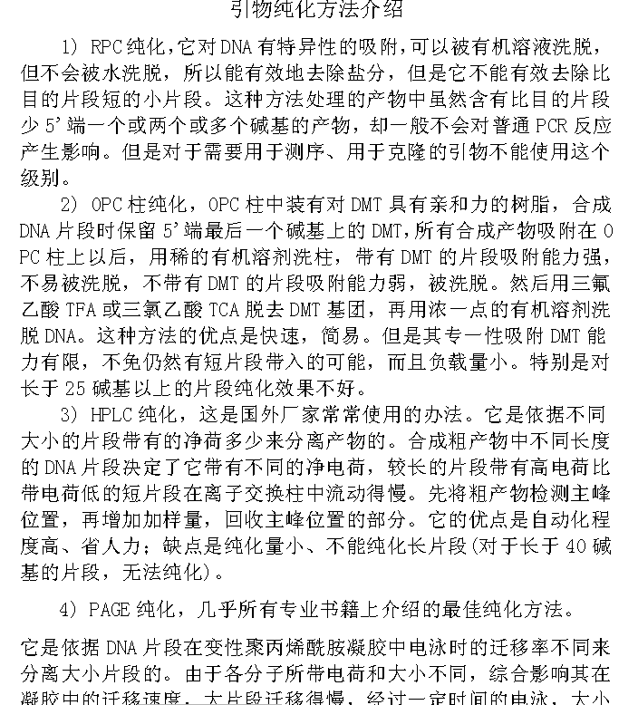
DNA引物合成后的纯化方式中MOP纯化和OPC纯化是不是一样的,如果不一样,有什么区别?
|
|
|
|
|
|
2楼2016-02-26 18:19:10
|
|















回复此楼