| ²é¿´: 1096 | »Ø¸´: 1 | ||
gmjxxfгæ (СÓÐÃûÆø)
|
[ÇóÖú]
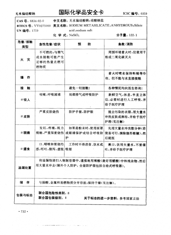
ÎÞˮƫ¹èËáÄÆÈܽâ·ÅÈÈ£¬Õý³£Â𣿠ÒÑÓÐ1È˲ÎÓë
|
|
ÎÞˮƫ¹èËáÄÆÈܽâ·ÅÈÈÕý³£Âð£¿ÎÒÒÔǰÓþÅˮƫ¹èËáÄÆ£¬ÈܽâÊÇÎüÈȵģ¬ÏÖÔÚÎÞˮƫ¹èËáÄÆ£¬ÔõôÊÇ·ÅÈÈÁË£¬°Ù¶ÈÉÏҲûÓп´µ½ËüÓзÅÈÈÏÖÏó¡£ËüÈܽâ·ÅÈÈÕý³£Â𣿠[ ·¢×ÔÊÖ»ú°æ http://muchong.com/3g ] |
» ²ÂÄãϲ»¶
Àä¶³ÇÐÆ¬ÇóÖú
ÒѾÓÐ0È˻ظ´
ÇëÎÊ×ÔÈ»»ù½ðÖØµãÏîÄ¿ÊDZØÐëÕë¶ÔÖ¸ÄÏÀïÁеÄÏîÄ¿ÉêÇëÂð£¿
ÒѾÓÐ0È˻ظ´
¹¤³ÌÈÈÎïÀíÓëÄÜÔ´ÀûÓÃÂÛÎÄÈóÉ«/·ÒëÔõôÊÕ·Ñ?
ÒѾÓÐ262È˻ظ´
¶þ±½¼×ͪºÏ³É
ÒѾÓÐ1È˻ظ´
Çó½ÌÁÚÂÈõ£ÂÈÔÚÂÈ»¯Ð¿´ß»¯¼Á×÷ÓÃÏÂÓë¶ÔÂȱ½°··´Ó¦Äܵõ½Ê²Ã´²úÎï
ÒѾÓÐ1È˻ظ´
211´óѧ-£¨µçÆø¡¢¾øÔµµÈ·½Ãæ2026ר²©ÕÐÉú»¹ÓÐÒ»¸öÃû¶î
ÒѾÓÐ2È˻ظ´
Î÷ÄϽ»Í¨´óѧ2026ÄêµçÆø¹¤³ÌѧԺµçÆø¹¤³Ì²©Ê¿ÕÐÉú
ÒѾÓÐ13È˻ظ´
¿¼Ñи´ÊÔµ÷¼Á
ÒѾÓÐ0È˻ظ´
¸÷λ´óÀУ¬ÃæÉÏÏîĿԤËã¶àÉÙºÏÊÊ£¿Ô¤ËãÓÐÓÃÂð£¿
ÒѾÓÐ21È˻ظ´
¹¤Ñ§085800Äܶ¯×¨Ë¶£¬³õÊÔ307·ÖÇóµ÷¼Á£¬Âú×ãBÇø¹ú¼ÒÏß
ÒѾÓÐ1È˻ظ´
ÃæÉϲÎÓëÈËÔ±ÖØÒªÂð£¿ÕÒ²»µ½²ÎÓëÈË
ÒѾÓÐ7È˻ظ´
397407233
¾èÖú¹ó±ö (ÖøÃûдÊÖ)
- Ó¦Öú: 49 (СѧÉú)
- ½ð±Ò: 4131.3
- É¢½ð: 1379
- ºì»¨: 43
- Ìû×Ó: 1610
- ÔÚÏß: 683.2Сʱ
- ³æºÅ: 2401377
- ×¢²á: 2013-04-05
- רҵ: ÎÞ»úÄÉÃ×»¯Ñ§
2Â¥2015-09-01 11:17:50














»Ø¸´´ËÂ¥