| 查看: 594 | 回复: 3 | ||
[求助]
中国污染土地修复方案的实施 已有1人参与
|
|
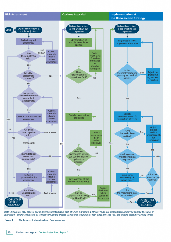
我国是否有政策或标准去检测污染场地修复的成果是否达标 如果不达标是否要进一步的修复或者评估之类的 怎样去判别修复的结果 污染场地风险评估之后 污染场地修复方案的编制 求大神帮忙 后面有没有什么方案实施 有没有政策和标准去检测修复的成果是否达标 最好给我提供些文献图表支持啊 拜托拜托 11.png |
» 猜你喜欢
上海应用技术大学化工院招收调剂
已经有8人回复
上海应用技术大学化工学院招收调剂
已经有5人回复
建筑环境与结构工程论文润色/翻译怎么收费?
已经有115人回复
上海应用技术大学招收调剂
已经有0人回复
A区招收08考数学
已经有2人回复
EI国际会议检索更新通知
已经有3人回复
【博士招生】广东工业大学国家优青课题组招收2026年博士生(环境/化学/材料/微生物)
已经有7人回复
企业出国访问交流求助
已经有0人回复
考研调剂
已经有0人回复
研究生招生
已经有0人回复
广东工业大学环境科学与工程学院招收硕士调剂
已经有0人回复
» 本主题相关价值贴推荐,对您同样有帮助:
2015重金属污染治理峰会
已经有0人回复
挡住太阳,就能阻挡全球变暖?
已经有6人回复
2014年南土所环境土壤学真题
已经有3人回复
第四期污染场地调查与修复技术培训班即将举行
已经有0人回复
国家发起土壤污染普查6年 数据成不能说的秘密
已经有1人回复
湖南13%土地遭重金属污染 湘江镉超标达1800倍
已经有5人回复
关于土壤重金属污染的讨论
已经有21人回复
轻工业环境保护研究所中轻环境实验中心招聘
已经有2人回复
基金委地球科学部2011年度拟资助重点领域公布
已经有2人回复
任长存
禁虫 (正式写手)
Environment Protecting
- EEPI: 14
- 应助: 158 (高中生)
- 贵宾: 0.404
- 金币: 4201.1
- 散金: 5572
- 红花: 172
- 帖子: 630
- 在线: 242.7小时
- 虫号: 1645313
- 注册: 2012-02-26
- 专业: 化学环境污染与健康
2楼2015-08-07 09:42:24
3楼2015-08-07 23:13:22
![]() ![]() |
4楼2015-08-08 00:12:53














回复此楼
