| ²é¿´: 1653 | »Ø¸´: 22 | ||||
½ò½ò°®Ë¯¾õ½ð³æ (СÓÐÃûÆø)
|
[ÇóÖú]
matlab½â·½³Ì ÒÑÓÐ2È˲ÎÓë
|
|||
|
x=[0,0.25,0.5,0.75,1,1.25,1.5,1.75,2,2.25,2.5,3,3.5,4,4.5,5,5.5,6,6.5] x=1/(15.3109*49.005^2).*[log((y./86.4241).*((86.4241-49.005)./(y-49.005)))-49.005.*(1./y-1./86.4241)]ÎÒÒÑÖªxÖµ£¬ÏàÇóyÖµ¡£¡£Ê¹ÓÃÁËfzero¡¢fslove¶¼¸÷ÖÖ³ö´í£¬¿¨ÔÚÕâºÃ¼¸ÌìÁË ¡£¡£ÐÂÊÖ£¬´¦ÀíÊý¾ÝÁÙʱѧµÄ£¬»¹Çë´óÉñ°ïæ¡£¡£¸Ð¼¤²»¾¡¡£¡£Ï£Íû°Ñ³ÌÐò¸æËßÎÒ°¡¡£¡£»¹ÓкöàÒª´¦Àí¡£¡£ |
» ²ÂÄãϲ»¶
265Çóµ÷¼Á
ÒѾÓÐ8È˻ظ´
0817 »¯Ñ§¹¤³Ì 299·ÖÇóµ÷¼Á ÓпÆÑоÀú ÓжþÇøÎÄÕÂ
ÒѾÓÐ21È˻ظ´
295²ÄÁÏÇóµ÷¼Á£¬Ò»Ö¾Ô¸Î人Àí¹¤085601ר˶
ÒѾÓÐ4È˻ظ´
0856µ÷¼Á£¬ÊÇѧУ¾ÍÈ¥
ÒѾÓÐ9È˻ظ´
298-Ò»Ö¾Ô¸Öйúũҵ´óѧ-Çóµ÷¼Á
ÒѾÓÐ9È˻ظ´
Çóµ÷¼Á
ÒѾÓÐ4È˻ظ´
ѧУÒѾÌá½»µ½NSFC£¬»¹ÄÜÐÞ¸ÄÂð£¿
ÒѾÓÐ7È˻ظ´
²ÄÁÏѧ˶297ÒѹýËÄÁù¼¶Çóµ÷¼ÁÍÆ¼ö
ÒѾÓÐ6È˻ظ´
295¸´ÊÔµ÷¼Á
ÒѾÓÐ7È˻ظ´
±¾ÈË¿¼085602 »¯Ñ§¹¤³Ì ר˶
ÒѾÓÐ20È˻ظ´

ÔÂÖ»À¶
Ö÷¹ÜÇø³¤ (Ö°Òµ×÷¼Ò)
-

ר¼Ò¾Ñé: +1059 - Ó¦Öú: 1712 (½²Ê¦)
- ¹ó±ö: 8.888
- ½ð±Ò: 68127.7
- É¢½ð: 1938
- ºì»¨: 443
- ɳ·¢: 4
- Ìû×Ó: 4373
- ÔÚÏß: 3291.4Сʱ
- ³æºÅ: 1122189
- ×¢²á: 2010-10-14
- רҵ: ÓîÖæÑ§
- ¹ÜϽ: ¼ÆËãÄ£ÄâÇø

9Â¥2015-07-20 14:23:09
dingd
Ìú¸Ëľ³æ (Ö°Òµ×÷¼Ò)
- Ó¦Öú: 1641 (½²Ê¦)
- ½ð±Ò: 15037.3
- É¢½ð: 101
- ºì»¨: 234
- Ìû×Ó: 3410
- ÔÚÏß: 1223.7Сʱ
- ³æºÅ: 291104
- ×¢²á: 2006-10-28
¡¾´ð°¸¡¿Ó¦Öú»ØÌû
¡ï ¡ï
¸Ðл²ÎÓ룬ӦÖúÖ¸Êý +1
ben_ladeng: ½ð±Ò+2, ÐÁ¿àÁË 2015-07-20 12:52:08
¸Ðл²ÎÓ룬ӦÖúÖ¸Êý +1
ben_ladeng: ½ð±Ò+2, ÐÁ¿àÁË 2015-07-20 12:52:08
|
ÓÃ1stOptºÜ·½±ã£º x y 0 -52.980531685766 0.25 -0.005325680664864 0.5 -0.00266410044168563 0.75 -0.0017763656641459 1 -0.00133239055348768 1.25 -0.00106596977280202 1.5 -0.000888340653964983 1.75 -0.000761455084693858 2 -0.000666286667945962 2.25 -0.000592264240768995 2.5 -0.000533044674782525 3 -0.000444212582842599 3.5 -0.000380759044626785 4 -0.000333167756019921 4.5 -0.000296151628028883 5 -0.00026653829158802 5.5 -0.000242308908315198 6 -0.000222117554561104 6.5 -0.000205032419060659 |
2Â¥2015-07-20 10:55:11
ÔÂÖ»À¶
Ö÷¹ÜÇø³¤ (Ö°Òµ×÷¼Ò)
-

ר¼Ò¾Ñé: +1059 - Ó¦Öú: 1712 (½²Ê¦)
- ¹ó±ö: 8.888
- ½ð±Ò: 68127.7
- É¢½ð: 1938
- ºì»¨: 443
- ɳ·¢: 4
- Ìû×Ó: 4373
- ÔÚÏß: 3291.4Сʱ
- ³æºÅ: 1122189
- ×¢²á: 2010-10-14
- רҵ: ÓîÖæÑ§
- ¹ÜϽ: ¼ÆËãÄ£ÄâÇø
¡¾´ð°¸¡¿Ó¦Öú»ØÌû
¡ï ¡ï ¡ï ¡ï ¡ï ¡ï ¡ï ¡ï ¡ï ¡ï ¡ï ¡ï ¡ï ¡ï ¡ï ¡ï ¡ï ¡ï ¡ï ¡ï ¡ï ¡ï ¡ï ¡ï ¡ï ¡ï ¡ï ¡ï ¡ï ¡ï ¡ï ¡ï ¡ï ¡ï ¡ï ¡ï ¡ï ¡ï ¡ï ¡ï ¡ï ¡ï ¡ï ¡ï ¡ï ¡ï ¡ï ¡ï ¡ï ¡ï ¡ï ¡ï ...
¸Ðл²ÎÓ룬ӦÖúÖ¸Êý +1
½ò½ò°®Ë¯¾õ: ½ð±Ò+100 2015-07-20 11:48:52
¸Ðл²ÎÓ룬ӦÖúÖ¸Êý +1
½ò½ò°®Ë¯¾õ: ½ð±Ò+100 2015-07-20 11:48:52
|
¼ÆËã½á¹û£º x y ·½³Ì²Ð²î 0 -1.506414574649781 0.000781864700102 0.250000000000000 -0.005325680664661 0.000000000000122 0.500000000000000 -0.002664100440992 0.000000000130176 0.750000000000000 -0.001776365663977 0.000000000043270 1.000000000000000 -0.001332390553487 0.000000000000432 1.250000000000000 -0.001065969772692 0.000000000128479 1.500000000000000 -0.000888340653914 0.000000000029346 1.750000000000000 -0.000761455084694 0.000000000000222 2.000000000000000 -0.000666286667945 0.000000000003717 2.250000000000000 -0.000592264240769 0.000000000000011 2.500000000000000 -0.000533044674760 0.000000000010490 3.000000000000000 -0.000444212582825 0.000000000004250 3.500000000000000 -0.000380759044612 0.000000000000032 4.000000000000000 -0.000333167756007 0.000000000004873 4.500000000000000 -0.000296151628018 0.000000000000042 5.000000000000000 -0.000266538291578 0.000000000001760 5.500000000000000 -0.000242308908306 0.000000000009863 6.000000000000000 -0.000222117554561 0.000000000000224 6.500000000000000 -0.000205032419053 0.000000000000051 |

3Â¥2015-07-20 11:42:53
½ò½ò°®Ë¯¾õ
½ð³æ (СÓÐÃûÆø)
- Ó¦Öú: 0 (Ó×¶ùÔ°)
- ½ð±Ò: 1100.8
- É¢½ð: 33
- ºì»¨: 1
- Ìû×Ó: 145
- ÔÚÏß: 60Сʱ
- ³æºÅ: 2029058
- ×¢²á: 2012-09-25
- ÐÔ±ð: GG
- רҵ: ÐźÅÀíÂÛÓëÐźŴ¦Àí
|
ÍÛÍÛ ¡£¡£Ôõô¶¼ÊǸºµÄ°¡¡£¡£ËµÃ÷ÎÒ²ÎÊýÄâºÏ´íÁË¡£¡£ÎÒÔ·½³ÌÊÇx=1/(x(2).*49.005^2).*[log((y./x(1)).*((x(1)-49.005)./(y-49.005))-49.005.*(1./y-1./x(1))]..xdata=[0,0.25,0.5,0.75,1,1.25,1.5,1.75,2,2.5,3,3.5,4,4.5,5,5.5,6,6.5] ydata=[83.94986152,69.18056238,63.78006779,62.16487246,60.65377495,59.89822619,58.46520206,57.7096533,56.95410455,55.769572,54.95441885,53.89832959,53.14278084,52.14041949,51.64595481,51.34373531,51.11791018,50.85514711]..ÎÒÄâºÏ³öÁË·½³ÌÖеIJÎÊýx1,x2È»ºó¸ù¾ÝxdataÇóyÖµ |

4Â¥2015-07-20 11:45:48
½ò½ò°®Ë¯¾õ
½ð³æ (СÓÐÃûÆø)
- Ó¦Öú: 0 (Ó×¶ùÔ°)
- ½ð±Ò: 1100.8
- É¢½ð: 33
- ºì»¨: 1
- Ìû×Ó: 145
- ÔÚÏß: 60Сʱ
- ³æºÅ: 2029058
- ×¢²á: 2012-09-25
- ÐÔ±ð: GG
- רҵ: ÐźÅÀíÂÛÓëÐźŴ¦Àí
|
ÍÛÍÛ¡£¡£Ôõô¶¼ÊǸºµÄ°¡¡£¡£ËµÃ÷ÎÒ²ÎÊýÄâºÏ´íÁË¡£¡£ÎÒÔ·½³ÌÊÇx=1/(x(2).*49.005^2).*[log((y./x(1)).*((x(1)-49.005)./(y-49.005))-49.005.*(1./y-1./x(1))].. xdata=[0,0.25,0.5,0.75,1,1.25,1.5,1.75,2,2.5,3,3.5,4,4.5,5,5.5,6,6.5] ydata=[83.94986152,69.18056238,63.78006779,62.16487246,60.65377495,59.89822619,58.46520206,57.7096533,56.95410455,55.769572,54.95441885,53.89832959,53.14278084,52.14041949,51.64595481,51.34373531,51.11791018,50.85514711]..ÎÒÄâºÏ³öÁË·½³ÌÖеIJÎÊýx1,x2È»ºó¸ù¾ÝxdataÇóyÖµ¡£¡£Äܲ»ÄÜÔÙ°ï°ïÎÒ°¡¡£¡£¸Ðл¡£¡£¼±Çó |

5Â¥2015-07-20 11:48:09
ÔÂÖ»À¶
Ö÷¹ÜÇø³¤ (Ö°Òµ×÷¼Ò)
-

ר¼Ò¾Ñé: +1059 - Ó¦Öú: 1712 (½²Ê¦)
- ¹ó±ö: 8.888
- ½ð±Ò: 68127.7
- É¢½ð: 1938
- ºì»¨: 443
- ɳ·¢: 4
- Ìû×Ó: 4373
- ÔÚÏß: 3291.4Сʱ
- ³æºÅ: 1122189
- ×¢²á: 2010-10-14
- רҵ: ÓîÖæÑ§
- ¹ÜϽ: ¼ÆËãÄ£ÄâÇø

6Â¥2015-07-20 12:30:29
ÔÂÖ»À¶
Ö÷¹ÜÇø³¤ (Ö°Òµ×÷¼Ò)
-

ר¼Ò¾Ñé: +1059 - Ó¦Öú: 1712 (½²Ê¦)
- ¹ó±ö: 8.888
- ½ð±Ò: 68127.7
- É¢½ð: 1938
- ºì»¨: 443
- ɳ·¢: 4
- Ìû×Ó: 4373
- ÔÚÏß: 3291.4Сʱ
- ³æºÅ: 1122189
- ×¢²á: 2010-10-14
- רҵ: ÓîÖæÑ§
- ¹ÜϽ: ¼ÆËãÄ£ÄâÇø
|
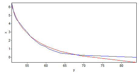
ÏÈÄâºÏ³ö£º x2 = 0.000124354608284474 x1 = 71.0611809557734 Ïà¹ØÏµÊý(R): 0.99453642822085 Ïà¹ØÏµÊý֮ƽ·½(R^2): 0.989102707058286 ¾ö¶¨ÏµÊý(DC): 0.989102707058287 ´úÈëÖ®ºóÓÃMATLAB½â·½³Ì£º ¼ÆËã½á¹û£º x y ·½³Ì²Ð²î 0 71.061023088663632 0.000011398222637 0.250000000000000 67.988292938180209 0.000000000096047 0.500000000000000 65.534689215008385 0.000000331981567 0.750000000000000 63.529133478234002 0.000000000137998 1.000000000000000 61.859615079896656 0.000000036989439 1.250000000000000 60.449405535313012 0.000003469065679 1.500000000000000 59.244034566066560 0.000000108193081 1.750000000000000 58.203506004930126 0.000000000309269 2.000000000000000 57.297823894942496 0.000000002283940 2.250000000000000 56.503949371087856 0.000000000099167 2.500000000000000 55.803867449155170 0.000000000001618 3.000000000000000 54.630610121986017 0.000000002101571 3.500000000000000 53.693164548810202 0.000000017349405 4.000000000000000 52.934038863155749 0.000000762365175 4.500000000000000 52.312777591278476 0.000000000526119 5.000000000000000 51.800007824280115 0.000000000001291 5.500000000000000 51.373858765788839 0.000000363302177 6.000000000000000 51.017693708877445 0.000000025319006 6.500000000000000 50.718627743671938 0.000000000780623 |

7Â¥2015-07-20 12:42:34
½ò½ò°®Ë¯¾õ
½ð³æ (СÓÐÃûÆø)
- Ó¦Öú: 0 (Ó×¶ùÔ°)
- ½ð±Ò: 1100.8
- É¢½ð: 33
- ºì»¨: 1
- Ìû×Ó: 145
- ÔÚÏß: 60Сʱ
- ³æºÅ: 2029058
- ×¢²á: 2012-09-25
- ÐÔ±ð: GG
- רҵ: ÐźÅÀíÂÛÓëÐźŴ¦Àí

8Â¥2015-07-20 14:09:49
½ò½ò°®Ë¯¾õ
½ð³æ (СÓÐÃûÆø)
- Ó¦Öú: 0 (Ó×¶ùÔ°)
- ½ð±Ò: 1100.8
- É¢½ð: 33
- ºì»¨: 1
- Ìû×Ó: 145
- ÔÚÏß: 60Сʱ
- ³æºÅ: 2029058
- ×¢²á: 2012-09-25
- ÐÔ±ð: GG
- רҵ: ÐźÅÀíÂÛÓëÐźŴ¦Àí

10Â¥2015-07-20 14:34:27













¡£¡£ÐÂÊÖ£¬´¦ÀíÊý¾ÝÁÙʱѧµÄ£¬»¹Çë´óÉñ°ïæ¡£¡£¸Ð¼¤²»¾¡¡£¡£Ï£Íû°Ñ³ÌÐò¸æËßÎÒ°¡¡£¡£»¹ÓкöàÒª´¦Àí¡£¡£
»Ø¸´´ËÂ¥