版块导航
正在加载中...
客户端APP下载
论文辅导
申博辅导
登录
注册
帖子
帖子
用户
本版
应《网络安全法》要求,自2017年10月1日起,未进行实名认证将不得使用互联网跟帖服务。为保障您的帐号能够正常使用,请尽快对帐号进行手机号验证,感谢您的理解与支持!
24小时热门版块排行榜
>
论坛更新日志
(3737)
>
文献求助
(419)
>
导师招生
(257)
>
虫友互识
(240)
>
休闲灌水
(229)
>
考博
(120)
>
论文投稿
(89)
>
博后之家
(83)
>
绿色求助(高悬赏)
(53)
>
硕博家园
(53)
>
招聘信息布告栏
(52)
>
基金申请
(45)
>
有机交流
(44)
>
考研
(44)
>
找工作
(25)
>
论文道贺祈福
(23)
小木虫论坛-学术科研互动平台
»
化学化工区
»
工艺技术
»
工艺设计
»
年产1000万吨1-萘乙酸的生产技术
6
1/1
返回列表
查看: 836 | 回复: 5
只看楼主
@他人
存档
新回复提醒
(忽略)
收藏
在APP中查看
124140244
新虫
(小有名气)
应助: 0
(幼儿园)
金币: 46.3
帖子: 65
在线: 23.7小时
虫号: 3036308
注册: 2014-03-10
专业: 无机化工
[
求助
]
年产1000万吨1-萘乙酸的生产技术
已有2人参与
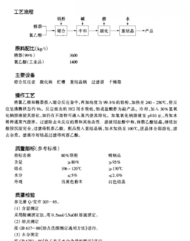
生产1000吨1-萘乙酸的生产模拟,有没有会做设计书的?
5798.tmp.png
6107.tmp.png
6108.tmp.png
回复此楼
» 猜你喜欢
MRS Communications 期刊啥时候有正式页码
已经有1人回复
青岛大学化学化工学院分子测量学研究院2026年招收博士研究生
已经有0人回复
高分子科学论文润色/翻译怎么收费?
已经有77人回复
香港科技大学(广州)诚招电催化方向博士生(2026秋入学)
已经有0人回复
双一流高校南京林业大学材料学院招收2026年申请考核博士生
已经有0人回复
国家双一流建设高校——2026南京林业大学化学工程学院招收申请考核博士生1名
已经有0人回复
法国斯特拉斯堡大学招CSC攻读博士-超分子化学、高分子科学和有机化学合成背景
已经有0人回复
求助Cu2+1O的CIF文件(PDF: 05-0667)
已经有1人回复
KAUST(阿卜杜拉国王科技大学)MXene 器件方向博士后招聘
已经有0人回复
沙特阿拉伯阿卜杜拉国王科技大学(KAUST)电池方向博士后招聘
已经有0人回复
福州大学新能源材料与工程研究院招收2026年入学博士
已经有0人回复
» 本主题相关价值贴推荐,对您同样有帮助:
清华控股上市公司急聘-液晶配方研发工程师
已经有1人回复
哈尔滨硅基新材料研发中心招聘研发人员
已经有17人回复
哈尔滨硅基新材料研发中心招聘研发人员
已经有21人回复
苏州宇量电池有限公司招聘应届化学类博士
已经有217人回复
合成气化工
已经有45人回复
江苏和成显示科技股份有限公司南京分公司2014校园招聘信息公布
已经有66人回复
诚聘聚酰亚胺薄膜开发人员
已经有71人回复
江苏和成招聘有机合成人员
已经有62人回复
【纯水】淮河源森林大片消失 每年万余吨木炭卖给高丽烧烤业
已经有6人回复
【原创】燃料乙醇的国内外发展
已经有18人回复
1楼
2015-07-19 13:01:35
已阅
关注TA
给TA发消息
送TA红花
TA的回帖
匿名
用户注销
(著名写手)
TEPI: 8
应助: 302
(大学生)
贵宾: 0.289
金币: 9260.7
散金: 10732
红花: 198
帖子: 2446
在线: 677.7小时
虫号: 0
注册: 2007-05-27
性别: GG
专业: 化学反应工程
管辖:
工艺技术
本帖仅楼主可见
赞
一下
2楼
2015-07-20 10:51:27
已阅
申请TEPI
编辑
查看我的主页
CDI123
铜虫
(小有名气)
应助: 11
(小学生)
金币: 108.9
红花: 2
帖子: 141
在线: 49.4小时
虫号: 3701991
注册: 2015-03-01
性别: GG
专业: 橡胶及弹性体
"年产1000万吨"这能力无论什么都是世界级的了!
赞
一下
回复此楼
3楼
2015-07-20 11:40:01
已阅
关注TA
给TA发消息
送TA红花
TA的回帖
124140244
新虫
(小有名气)
应助: 0
(幼儿园)
金币: 46.3
帖子: 65
在线: 23.7小时
虫号: 3036308
注册: 2014-03-10
专业: 无机化工
引用回帖:
2楼
:
Originally posted by
古德里安
at 2015-07-20 10:51:27
1000万吨,全球的年产有这么高吗?
1000吨呢
回复此楼
4楼
2015-07-20 18:21:53
已阅
关注TA
给TA发消息
送TA红花
TA的回帖
标准烛光
金虫
(正式写手)
TEPI: 1
应助: 10
(幼儿园)
金币: 548.7
散金: 292
红花: 19
帖子: 496
在线: 143.2小时
虫号: 1563159
注册: 2012-01-04
性别: GG
专业: 有机合成
【答案】应助回帖
你想做个毕业设计什么的还是的确有这方面的需求,真的做一整套设计,要是后者,请私信我。
赞
一下
回复此楼
格己正心
5楼
2015-07-22 16:16:03
已阅
关注TA
给TA发消息
送TA红花
TA的回帖
859488796
铁杆木虫
(著名写手)
应助: 39
(小学生)
金币: 6756.1
散金: 110
红花: 10
沙发: 1
帖子: 1187
在线: 282.3小时
虫号: 933431
注册: 2009-12-26
性别: GG
专业: 有机合成
【答案】应助回帖
1000万吨这个有点太大了吧!可供全世界用了吧?
赞
一下
回复此楼
科研穷三代本科毁一生
6楼
2015-07-23 08:49:28
已阅
关注TA
给TA发消息
送TA红花
TA的回帖
相关版块跳转
有机交流
有机资源
高分子
无机/物化
分析
催化
工艺技术
化工设备
石油化工
精细化工
电化学
环境
SciFinder/Reaxys
我要订阅楼主
124140244
的主题更新
6
1/1
返回列表
信息提示
关闭
请填处理意见
关闭
确定