| 查看: 859 | 回复: 3 | ||
zhaojian8588新虫 (初入文坛)
|
[求助]
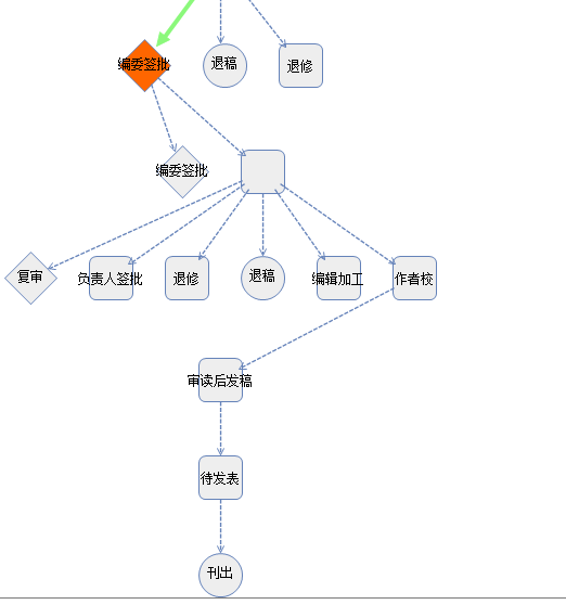
有投过高等化学学报的虫友吗,求助。退修外审后到编委签批 已有1人参与
|
|
论文退修之后,上传了修改稿件,外审结束,现在是负责人签批完成又到了编委签批,这样接收的可能性大吗?预计多长时间有结果啊,这稿件状态附下图,求分析,太长了。。第一次论文投稿,心里比较忐忑。。 11.png 12.png 13.png |
» 猜你喜欢
0703化学
已经有26人回复
274求调剂求调剂
已经有11人回复
327求调剂
已经有10人回复
调剂
已经有19人回复
275 求调剂
已经有7人回复
求材料调剂,一志愿郑州大学289分
已经有21人回复
电子信息346
已经有4人回复
求助071001调剂!!!
已经有7人回复
一志愿深大085601材料工程专业(专硕)300分可以调剂去哪
已经有12人回复
一志愿华东理工085601材料工程303分求调剂
已经有11人回复
» 本主题相关价值贴推荐,对您同样有帮助:
物理化学学报 外审
已经有3人回复
有在摩擦学学报投过稿的虫友吗?,求助啊。。。
已经有5人回复
《电子学报》是“编委审批”状态,虫子们知道是啥意思吗?
已经有37人回复
有投过TBME的看过来看过来看过来
已经有9人回复
请问:投地理学报外审一般多长时间啊?我的已经一个多月了,很焦急啊!!!
已经有4人回复
高等学校化学学报 是不是不交审稿费不给审稿意见啊?
已经有9人回复
编委审稿是啥意思?
已经有16人回复
哪个学校的学报好中?
已经有11人回复
化工学报审稿状态求助
已经有12人回复
请问有投过电源技术的虫友吗?
已经有4人回复
有投过JISE(信息类)的虫友吗?
已经有10人回复
学科分类号(如MASS 或 PACS),高等学校化学学报,无机合成
已经有7人回复
铸造手册-造型材料
已经有180人回复
有投过自然资源学报的吗
已经有8人回复
有投过国内 海洋学报英文版 的吗
已经有4人回复
高等学校化学学报外审大约需要多长时间
已经有21人回复
投高等化学学报的论文让修改,文章编号怎么查啊?
已经有6人回复
退修后又重新外审?
已经有10人回复
有投过《振动工程学报》的虫友吗?
已经有12人回复
zhaojian8588
新虫 (初入文坛)
- 应助: 0 (幼儿园)
- 金币: 1032.5
- 散金: 10
- 帖子: 49
- 在线: 23.3小时
- 虫号: 1307372
- 注册: 2011-05-26
- 性别: GG
- 专业: 高分子合成化学
2楼2015-06-11 09:56:24
biology-jlu
木虫之王 (文坛精英)
- 应助: 253 (大学生)
- 金币: 53516.1
- 散金: 2147
- 红花: 150
- 帖子: 22420
- 在线: 1752.9小时
- 虫号: 479515
- 注册: 2007-12-14
- 性别: GG
- 专业: 功能与智能高分子

3楼2015-06-11 10:12:31
zhaojian8588
新虫 (初入文坛)
- 应助: 0 (幼儿园)
- 金币: 1032.5
- 散金: 10
- 帖子: 49
- 在线: 23.3小时
- 虫号: 1307372
- 注册: 2011-05-26
- 性别: GG
- 专业: 高分子合成化学
4楼2015-06-11 14:47:47














回复此楼