| 查看: 436 | 回复: 2 | ||
Lolita_lq新虫 (小有名气)
|
[求助]
关于碱性甲醇氧化中, 两步计时电流法中计算催化速度常数K的问题 已有2人参与
|
|
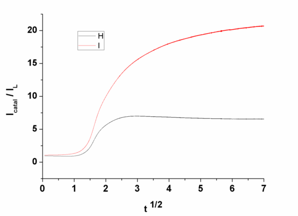
在碱性甲醇氧化中,会遇到这种图 插图中有个I(catal)/I(L)对√t 作图得出斜率,然后计算出K。计算方法如下: 想问问各位大神√t 的取值从多大取,取多大范围,是取哪段线性区? 我的图如下,两个跟线分别是0.4 M CH3OH, 0.1 M CH3OH in 1 M KOH. 请各位大神指点,不胜感激!!! |
» 猜你喜欢
招收
已经有0人回复
西南某211招27届博士
已经有33人回复
物理化学论文润色/翻译怎么收费?
已经有199人回复
大连工业杰青/长江团队-生物质材料-储能电池方向招收2026级博士生
已经有0人回复
求调剂一志愿海大,0703化学学硕304分,有大创项目,四级已过
已经有10人回复
070300 求调剂
已经有1人回复
深圳大学高等研究院赵伟课题组招收化学调剂生
已经有3人回复
青岛大学固态电池研究团队招收材料、化学、物理等方向博士研究生
已经有28人回复
化学工程085602 305分求调剂
已经有16人回复
龋病与牙周病的表述
已经有1人回复
070300化学求调剂
已经有11人回复
» 本主题相关价值贴推荐,对您同样有帮助:
【求助】请问:对与甲醇的电催化氧化,循环伏安和计时电流曲线问题
已经有5人回复

2楼2015-04-26 13:45:19
zhenwuhuang
至尊木虫 (文学泰斗)
- 应助: 4351 (副教授)
- 金币: 10179.3
- 散金: 1
- 红花: 137
- 帖子: 65926
- 在线: 2433.9小时
- 虫号: 2227382
- 注册: 2013-01-07
- 性别: GG
- 专业: 人类营养
3楼2015-04-26 14:09:14













回复此楼
关于t的取值她的论文里面写有吧,你再仔细看看