版块导航
正在加载中...
客户端APP下载
论文辅导
申博辅导
登录
注册
帖子
帖子
用户
本版
应《网络安全法》要求,自2017年10月1日起,未进行实名认证将不得使用互联网跟帖服务。为保障您的帐号能够正常使用,请尽快对帐号进行手机号验证,感谢您的理解与支持!
24小时热门版块排行榜
>
论坛更新日志
(583)
>
休闲灌水
(27)
>
虫友互识
(23)
>
导师招生
(20)
>
硕博家园
(4)
>
考博
(4)
>
论文投稿
(4)
>
论文道贺祈福
(3)
>
基金申请
(3)
>
教师之家
(3)
>
找工作
(3)
>
文献求助
(3)
>
公派出国
(3)
>
博后之家
(2)
>
外文书籍求助
(2)
>
考研
(2)
小木虫论坛-学术科研互动平台
»
专业学科区
»
信息科学
»
电子科学
»
FPGA输出PWM控制脉冲的问题 谢谢各位大神啦 散金币
南方科技大学公共卫生及应急管理学院2026级博士研究生招生报考通知(长期有效)
16
1/1
返回列表
查看: 1371 | 回复: 15
只看楼主
@他人
存档
新回复提醒
(忽略)
收藏
在APP中查看
dengchaoyun
新虫
(小有名气)
应助: 0
(幼儿园)
金币: 39.6
帖子: 89
在线: 17.6小时
虫号: 2639835
[交流]
FPGA输出PWM控制脉冲的问题 谢谢各位大神啦 散金币
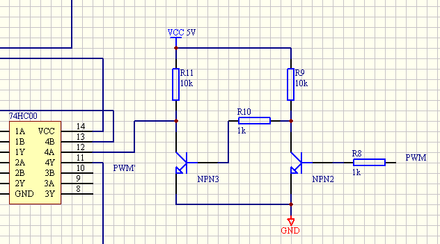
我是FPGA输出PWM控制脉冲的时候进行升压3.3-5V 后面接的是与非门 我就是想知道接与非门的时候需不需要隔离啊 大神 谢谢啦
[]KCS[)RFWR$90{M}T66])T.png
回复此楼
» 猜你喜欢
三甲基碘化亚砜的氧化反应
已经有4人回复
请问下大家为什么这个铃木偶联几乎不反应呢
已经有5人回复
请问有评职称,把科研教学业绩算分排序的高校吗
已经有5人回复
孩子确诊有中度注意力缺陷
已经有12人回复
2025冷门绝学什么时候出结果
已经有3人回复
天津工业大学郑柳春团队欢迎化学化工、高分子化学或有机合成方向的博士生和硕士生加入
已经有4人回复
康复大学泰山学者周祺惠团队招收博士研究生
已经有6人回复
AI论文写作工具:是科研加速器还是学术作弊器?
已经有3人回复
论文投稿,期刊推荐
已经有4人回复
硕士和导师闹得不愉快
已经有13人回复
高级回复
» 抢金币啦!回帖就可以得到:
查看全部散金贴
我的现状交流,续:老公辞职读博,我一个人白天工作晚上带孩子,真的累啊!
+
1
/465
福州大学化工学院电子化学品团队博士招生
+
1
/128
加拿大/英属哥伦比亚大学曹彦凯课题组招收全奖博士/博后 [机器学习/优化/控制方向]
+
1
/90
湘潭大学化学学院陈华杰教授课题组招收有机/高分子方向的博士研究生
+
1
/82
华东师范大学 程义云 课题组招2026年博士研究生 - 有机化学、材料化学、高分子合成等
+
1
/79
Call for papers,征稿
+
1
/70
大叔征婚
+
1
/59
中国矿业大学博士招生
+
1
/40
东华大学 唐正 课题组诚招2026年博士研究生-有机半导体材料与器件等
+
1
/8
美国圣母大学张艳良教授诚招全奖博士生
+
2
/6
浙江大学-化工学院刘平伟课题组-二维材料/功能聚合物开发
+
1
/6
海南大学生物医学工程学院光免疫诊疗团队诚招神经生物学、光学、分子生物学博士
+
1
/5
北理工柔性电子国家杰青团队招【博士后】【博士】【科研助理】
+
1
/5
山东大学集成电路学院博士招生
+
1
/5
长江大学武汉校区诚招新能源博士-2025
+
1
/4
想替换掉环状DNA中心通道中的金属离子 如何替换才是正确操作
+
1
/4
ETI怎么到我这这么慢
+
1
/3
上海交通大学AIMS-Lab招收AI for Science方向2026级博士生
+
1
/1
兰州大学物理学院韩卫华教授课题组招收 2026年博士研究生 (物理、电子以及核能源方向)
+
1
/1
香港科技大学高寒宇课题组博士后招聘
+
1
/1
1楼
2015-04-17 22:07:15
已阅
回复此楼
关注TA
给TA发消息
送TA红花
TA的回帖
楚伊肉肉
木虫
(著名写手)
应助: 0
(幼儿园)
金币: 3818.1
帖子: 1073
在线: 49小时
虫号: 3340186
★
dengchaoyun(金币+1): 谢谢参与
不会
[ 发自小木虫客户端 ]
回复此楼
3楼
2015-04-17 22:20:55
已阅
回复此楼
关注TA
给TA发消息
送TA红花
TA的回帖
superjintao
木虫
(知名作家)
应助: 20
(小学生)
金币: 18211.7
帖子: 5146
在线: 233.6小时
虫号: 457038
★
dengchaoyun(金币+1): 谢谢参与
把电源隔离做好。
[ 发自小木虫客户端 ]
回复此楼
4楼
2015-04-17 22:23:48
已阅
回复此楼
关注TA
给TA发消息
送TA红花
TA的回帖
dengchaoyun
新虫
(小有名气)
应助: 0
(幼儿园)
金币: 39.6
帖子: 89
在线: 17.6小时
虫号: 2639835
引用回帖:
4楼
:
Originally posted by
superjintao
at 2015-04-17 22:23:48
把电源隔离做好。
你是说直流电源还是哪儿的电源???
赞
一下
回复此楼
12楼
2015-04-18 08:52:42
已阅
回复此楼
关注TA
给TA发消息
送TA红花
TA的回帖
superjintao
木虫
(知名作家)
应助: 20
(小学生)
金币: 18211.7
帖子: 5146
在线: 233.6小时
虫号: 457038
★
小木虫: 金币+0.5, 给个红包,谢谢回帖
引用回帖:
12楼
:
Originally posted by
dengchaoyun
at 2015-04-18 08:52:42
你是说直流电源还是哪儿的电源???...
没看到你用到交流电源啊。
[ 发自小木虫客户端 ]
赞
一下
回复此楼
13楼
2015-04-18 20:25:24
已阅
回复此楼
关注TA
给TA发消息
送TA红花
TA的回帖
lj573838882
新虫
(初入文坛)
应助: 1
(幼儿园)
金币: 20.5
帖子: 6
在线: 3.1小时
虫号: 3816964
★
小木虫: 金币+0.5, 给个红包,谢谢回帖
其实啊,这个需要这么麻烦的,就用个74LVC00,转换最保险,在实际的项目中,是FPGA输出的话,对fpga影响不大,但是如果是5v的信号输入的话,对FPGA影响比较大,我们在工程遇到过,使得fpga损坏,有时候还拉高fpga的供电电压。
赞
一下
回复此楼
14楼
2015-04-18 20:40:50
已阅
回复此楼
关注TA
给TA发消息
送TA红花
TA的回帖
dengchaoyun
新虫
(小有名气)
应助: 0
(幼儿园)
金币: 39.6
帖子: 89
在线: 17.6小时
虫号: 2639835
引用回帖:
14楼
:
Originally posted by
lj573838882
at 2015-04-18 20:40:50
其实啊,这个需要这么麻烦的,就用个74LVC00,转换最保险,在实际的项目中,是FPGA输出的话,对fpga影响不大,但是如果是5v的信号输入的话,对FPGA影响比较大,我们在工程遇到过,使得fpga损坏,有时候还拉高fpga的 ...
恩。。谢谢啦 右边的PWM是FPGA输出3.3V,左边的PWM‘是5V 我考虑着就不加隔离了
赞
一下
回复此楼
15楼
2015-04-20 08:43:54
已阅
回复此楼
关注TA
给TA发消息
送TA红花
TA的回帖
陈小菜
金虫
(正式写手)
应助: 2
(幼儿园)
金币: 1825.7
帖子: 597
在线: 59.7小时
虫号: 3479498
非门有其功能
回复此楼
16楼
2016-02-13 23:38:32
已阅
回复此楼
关注TA
给TA发消息
送TA红花
TA的回帖
简单回复
xiaozhichang
2楼
2015-04-17 22:18
回复
dengchaoyun(金币+1): 谢谢参与
dmbb
5楼
2015-04-17 22:28
回复
dengchaoyun(金币+1): 谢谢参与
zhchzhsh2076
6楼
2015-04-17 22:36
回复
dengchaoyun(金币+1): 谢谢参与
zhangwei19
7楼
2015-04-17 22:38
回复
dengchaoyun(金币+1): 谢谢参与
tzynew
8楼
2015-04-17 22:40
回复
dengchaoyun(金币+1): 谢谢参与
xiejf
9楼
2015-04-17 22:49
回复
dengchaoyun(金币+1): 谢谢参与
一
springburn
10楼
2015-04-17 22:53
回复
dengchaoyun(金币+1): 谢谢参与
gorgan
11楼
2015-04-18 03:42
回复
dengchaoyun(金币+1): 谢谢参与
顶
[ 发自手机版 http://muchong.com/3g ]
相关版块跳转
数理科学综合
机械
物理
数学
农林
食品
地学
能源
信息科学
土木建筑
航空航天
转基因
我要订阅楼主
dengchaoyun
的主题更新
16
1/1
返回列表
如果回帖内容含有宣传信息,请如实选中。否则帐号将被全论坛禁言
普通表情
龙
兔
虎
猫
高级回复
(可上传附件)
百度网盘
|
360云盘
|
千易网盘
|
华为网盘
在新窗口页面中打开自己喜欢的网盘网站,将文件上传后,然后将下载链接复制到帖子内容中就可以了。
信息提示
关闭
请填处理意见
关闭
确定