| 查看: 3676 | 回复: 5 | ||
[求助]
亚能级是个什么概念? 已有3人参与
|
|
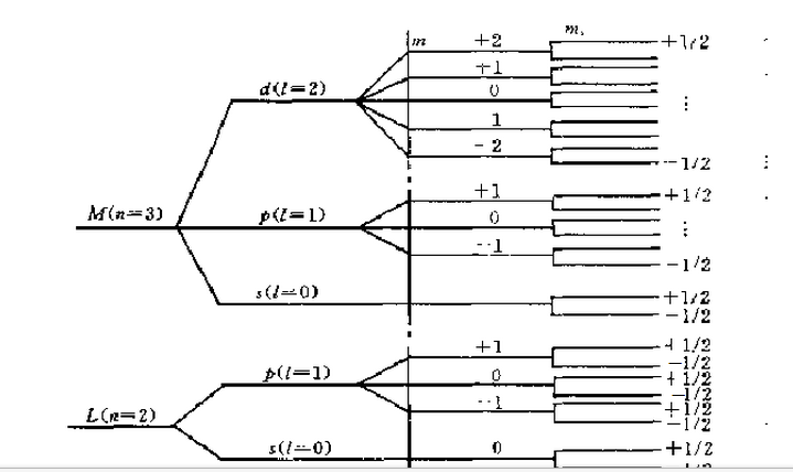
书上说:L层有8个电子分别属于L1,L2,L3 三个亚能级。请问亚能级是什么意思? L层有2s,2p 两个轨道,2s轨道能容纳两个电子,2p有3条轨道,能容纳6个点子。为什么说“L层有8个电子分别属于L1,L2,L3 三个亚能级”?谢谢! |
» 猜你喜欢
080200机械工程257求调剂B区
已经有1人回复
380,求调剂
已经有1人回复
电气科学与工程论文润色/翻译怎么收费?
已经有159人回复
学硕080200 315分 求调剂 2026年安徽省优秀毕业生
已经有0人回复
机械专硕求调剂
已经有0人回复
沈阳高校招收机械、控制类等相关专业研究生
已经有0人回复
机械专硕325调剂085501
已经有2人回复
机械专硕322求调剂
已经有1人回复
石河子大学-机械-电子信息-机械专硕-农业工程硕士
已经有2人回复
一志愿江南大学机器人工程388分求调剂
已经有0人回复
» 本主题相关价值贴推荐,对您同样有帮助:
请教大师们pwscf和vasp的费米能级分别是如何定义的,一样吗?
已经有6人回复
关于原子费米能级的概念
已经有6人回复
费米能级在半导体物理中的概念和意义
已经有26人回复
深——浅能级与施——受主概念辨析
已经有4人回复
【求助】半导体中费米能级的含义
已经有7人回复
【求助】Zn-3d能级发生了劈裂与自旋发生劈裂,“劈裂”是什么意思?为什么会有?
已经有4人回复
【求助】费米能级的概念、用途或其意义?
已经有12人回复


2楼2015-04-12 23:22:10

3楼2015-04-13 21:56:33

4楼2015-04-14 17:31:48

5楼2015-07-20 11:23:29

6楼2015-07-20 11:25:00













回复此楼
5