| 查看: 430 | 回复: 2 | ||
[求助]
感性负载
|
|
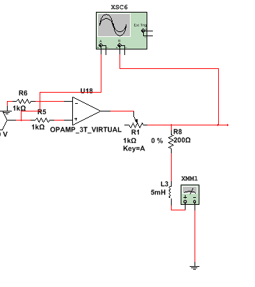
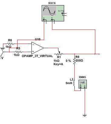
请问各位大神,我想讲输出的方波信号 通过感性负载后,讲感性负载产生的尖峰干扰叠加在方波信号上,电路要怎么设计?此图中叠加的结果是因为我设置缓冲器的输入电阻与感性负载中的电阻相同,牺牲掉了输出电压的一半。缓冲器的输出电阻若为0,便没有干扰尖峰产生,不知为什么。求大神释疑~ N$PJXI}QMB5IO8LS2Y]N){G.png 0X{Y6QHG}C({)P}0Z~[7~I4.jpg |
» 猜你喜欢
同年申请2项不同项目,第1个项目里不写第2个项目的信息,可以吗
已经有6人回复
依托企业入选了国家启明计划青年人才。有无高校可以引进的。
已经有6人回复
依托企业入选了国家启明计划青年人才。有无高校可以引进的。
已经有10人回复
天津大学招2026.09的博士生,欢迎大家推荐交流(博导是本人)
已经有9人回复
有院领导为了换新车,用横向课题经费买了俩车
已经有10人回复
遇见不省心的家人很难过
已经有24人回复
AI 太可怕了,写基金时,提出想法,直接生成的文字比自己想得深远,还有科学性
已经有6人回复
酰胺脱乙酰基
已经有13人回复
有时候真觉得大城市人没有县城人甚至个体户幸福
已经有10人回复

| 上题图片 |
» 本帖附件资源列表
-
欢迎监督和反馈:小木虫仅提供交流平台,不对该内容负责。
本内容由用户自主发布,如果其内容涉及到知识产权问题,其责任在于用户本人,如对版权有异议,请联系邮箱:xiaomuchong@tal.com - 附件 1 : N$PJXI}QMB5IO8LS2YN){G.png
- 附件 2 : 0X{Y6QHG}C({)P}0Z~7~I4.jpg
2015-03-09 22:16:01, 9.05 K
2015-03-09 22:16:29, 240.06 K

2楼2015-03-09 22:16:54

3楼2015-03-09 22:19:11













回复此楼