| ²é¿´: 3404 | »Ø¸´: 3 | |||
zhuruijinľ³æ (СÓÐÃûÆø)
|
[ÇóÖú]
Origin9.2×Ý×ø±ê·ÇµÈ·Ö×ø±êÖá»Í¼£¿ ÒÑÓÐ1È˲ÎÓë
|
||
|
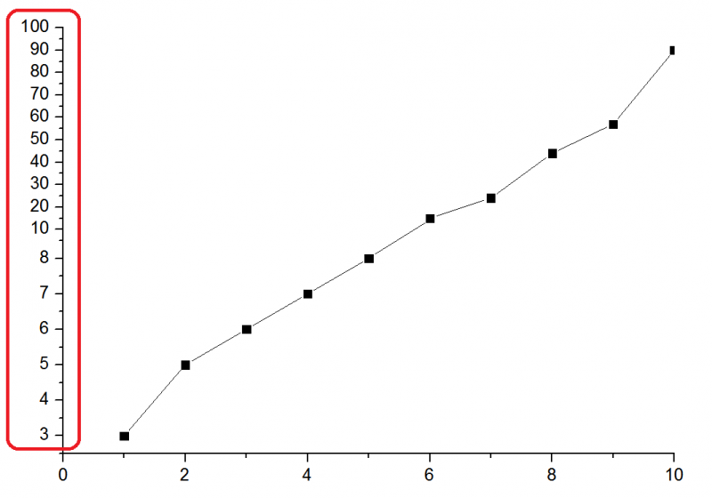
ÏëÓÃOrigin×öÒ»¸öͼ£¬ÆäÖÐÑù±¾µÄµã¸öÊýºÜ¶à£¬´óÔ¼10000+µã£¬ËùÒÔXÖáʹÓÃÁË2¸öbreak; YµÄÖµ´ó²¿·ÖÔÚ0-3Ö®¼ä±ä»¯£¬ÓÐÒ»µãÔÚ90¸½½ü£¬ËùÒÔÏëʹÓÃYÖá·ÇµÈ·Ö×ø±ê»Í¼£¬£¨Èç¹ûYµÄScaleΪ0-100£¬Ôò¿´²»³öÀ´YÖµÔÚ0-3Ö®¼äµÄ±ä»¯£©¡£ÒòΪXÖáʹÓÃÁËbreak, ËùÒÔ²»ÏëÔÙʹÓÃbreakÁË¡£Çë½Ì´ó¼Ò£¡ ÍøÉÏÕÒµ½Ò»¸öÀàËÆµÄ×Ý×ø±ê·ÇµÈ·ÖЧ¹ûÈçͼ1£¬µ«ÊÇûÓоßÌå²½Öè¡£ ͼ1 ͼ1²Î¿¼ÍøÒ³£º http://www.oiegg.com/viewthread.php?tid=1194208 ÁíÒ»¸öÊǺá×ø±ê·ÇµÈ·Ö£¬µ«ÊDz»»á×Ý×ø±ê·ÇµÈ·Ö¡£ http://www.cappchem.com/Html/806_1.html ÎÒµÄʵÑéÊý¾ÝÈçÏ£º |
» ±¾Ìû¸½¼þ×ÊÔ´Áбí
-
»¶Ó¼à¶½ºÍ·´À¡£ºÐ¡Ä¾³æ½öÌṩ½»Á÷ƽ̨£¬²»¶Ô¸ÃÄÚÈݸºÔð¡£
±¾ÄÚÈÝÓÉÓû§×ÔÖ÷·¢²¼£¬Èç¹ûÆäÄÚÈÝÉæ¼°µ½ÖªÊ¶²úȨÎÊÌ⣬ÆäÔðÈÎÔÚÓÚÓû§±¾ÈË£¬Èç¶Ô°æÈ¨ÓÐÒìÒ飬ÇëÁªÏµÓÊÏ䣺xiaomuchong@tal.com - ¸½¼þ 1 : 4emuchÉÏ´«.xlsx
2015-03-04 10:09:30, 191.66 K
» ÊÕ¼±¾ÌûµÄÌÔÌûר¼ÍƼö
origin ×÷ͼ¼¼ÇÉ |
» ²ÂÄãϲ»¶
£Ûµ÷¼ÁÐÅÏ¢£Ý211ÖÇÄÜÈ˹¤¸ÐÖª·½Ïò¹ú¼ÒÇàÄêÌØÆ¸×¨¼Ò¿ÎÌâ×éÕÐÊÕµ÷¼ÁÑо¿Éú
ÒѾÓÐ0È˻ظ´
[µ÷¼ÁÐÅÏ¢]211ÖÇÄÜÈ˹¤¸ÐÖª·½Ïò¹ú¼ÒÇàÄêÌØÆ¸×¨¼Ò¿ÎÌâ×éÕÐÊÕµ÷¼ÁÑо¿Éú
ÒѾÓÐ0È˻ظ´
ÎïÀíѧIÂÛÎÄÈóÉ«/·ÒëÔõôÊÕ·Ñ?
ÒѾÓÐ120È˻ظ´
0702Ò»Ö¾Ô¸¼ª´óBÇøÇóµ÷¼Á ±¾¿ÆÆÚ¼ä·¢±íһƪSci
ÒѾÓÐ2È˻ظ´
070200Çóµ÷¼Á£¬Ò»Ö¾Ô¸Ä³211£¬288·Ö
ÒѾÓÐ18È˻ظ´
·¨¹ú²©Ê¿ºóְλ
ÒѾÓÐ0È˻ظ´
ÖØÇì½»´ó26Äê˶ʿÉúÕÐÉúÄâµ÷¼Á֪ͨÒѳö£¡»¶Ó¼ÓÈë»úÆ÷ÊÓ¾õÓë3D¹âѧ³ÉÏñ¿ÎÌâ×é¡£
ÒѾÓÐ0È˻ظ´
¹ãÖÝ´óѧ¹âµçÐÅÏ¢¹¤³Ìרҵµ÷¼Á£¬ÕÐÊÕÎïÀíѧרҵѧÉú
ÒѾÓÐ1È˻ظ´
0702Ò»Ö¾Ô¸¼ª´óBÇøÇóµ÷¼Á ±¾¿ÆÆÚ¼ä·¢±íһƪSci
ÒѾÓÐ0È˻ظ´
» ±¾Ö÷ÌâÏà¹Ø¼ÛÖµÌùÍÆ¼ö£¬¶ÔÄúͬÑùÓаïÖú:
origin»Ë«×Ý×ø±êÖáͼµÄÎÊÌâ
ÒѾÓÐ17È˻ظ´
originpro8 ÖÐÈçºÎÀ³¤×Ý×ø±êÖ᣿
ÒѾÓÐ4È˻ظ´
shellia_miao
гæ (³õÈëÎÄ̳)
- Ó¦Öú: 2 (Ó×¶ùÔ°)
- ½ð±Ò: 52.5
- ºì»¨: 1
- Ìû×Ó: 3
- ÔÚÏß: 7.7Сʱ
- ³æºÅ: 1508230
- ×¢²á: 2011-11-24
- רҵ: ÐÅÏ¢°²È«
¡¾´ð°¸¡¿Ó¦Öú»ØÌû
¡ï ¡ï ¡ï ¡ï ¡ï
¸Ðл²ÎÓ룬ӦÖúÖ¸Êý +1
zhuruijin: »ØÌûÖö¥ 2015-03-06 11:49:21
zhuruijin: ½ð±Ò+5, ¡ï¡ï¡ï¡ï¡ï×î¼Ñ´ð°¸, Ã÷°×ÁË£¬ÄãÕâÒ»Ìáʾ£¬ÎÒ¾ÍÃ÷°×ÁË£¬¶àл£¡ 2015-03-06 11:50:15
¸Ðл²ÎÓ룬ӦÖúÖ¸Êý +1
zhuruijin: »ØÌûÖö¥ 2015-03-06 11:49:21
zhuruijin: ½ð±Ò+5, ¡ï¡ï¡ï¡ï¡ï×î¼Ñ´ð°¸, Ã÷°×ÁË£¬ÄãÕâÒ»Ìáʾ£¬ÎÒ¾ÍÃ÷°×ÁË£¬¶àл£¡ 2015-03-06 11:50:15
| ÒªÏë»×Ý×ø±ê·ÇµÈ·Ö£¬Ê×ÏÈÁ½¸öͼºá×ø±êÊÇÒ»ÑùµÄ£¬ºÏ²¢Í¼µÄʱºò£¬ÉèÖÃ2ÐÐ1ÁУ¬È»ºó΢µ÷¾Í¿ÉÒÔÁË£¬Ð§¹û¼ûÏÂͼ£º |
» ±¾Ìû¸½¼þ×ÊÔ´Áбí
-
»¶Ó¼à¶½ºÍ·´À¡£ºÐ¡Ä¾³æ½öÌṩ½»Á÷ƽ̨£¬²»¶Ô¸ÃÄÚÈݸºÔð¡£
±¾ÄÚÈÝÓÉÓû§×ÔÖ÷·¢²¼£¬Èç¹ûÆäÄÚÈÝÉæ¼°µ½ÖªÊ¶²úȨÎÊÌ⣬ÆäÔðÈÎÔÚÓÚÓû§±¾ÈË£¬Èç¶Ô°æÈ¨ÓÐÒìÒ飬ÇëÁªÏµÓÊÏ䣺xiaomuchong@tal.com - ¸½¼þ 1 : YÖá²»µÈ·Ö4emuch.png
2015-03-06 10:04:32, 16.67 K
2Â¥2015-03-06 10:05:08
fairymono
ͳæ (³õÈëÎÄ̳)
- Ó¦Öú: 0 (Ó×¶ùÔ°)
- ½ð±Ò: 153.3
- Ìû×Ó: 27
- ÔÚÏß: 6.4Сʱ
- ³æºÅ: 3227930
- ×¢²á: 2014-05-23
- רҵ: ÔªËØ»¯Ñ§
3Â¥2018-07-11 10:01:38
fairymono
ͳæ (³õÈëÎÄ̳)
- Ó¦Öú: 0 (Ó×¶ùÔ°)
- ½ð±Ò: 153.3
- Ìû×Ó: 27
- ÔÚÏß: 6.4Сʱ
- ³æºÅ: 3227930
- ×¢²á: 2014-05-23
- רҵ: ÔªËØ»¯Ñ§
|
¿´´íÁË£¬ÄãÕâ¸öÍ¼×ø±êÊǵȼä¾àµÄ¡£ÓÐÁ½ÖÖ·½·¨£ºÒ»¡¢Ë«»÷×ø±êÖᣬÔÚµ¯³öµÄ¶Ô»°¿òÀïÑ¡Ôñ tick labels£¬Ñ¡ÖÐshow mojar labels£¬ÔÚtypeÏÂÀ²Ëµ¥ÀïÑ¡Ôñtick-indexed datas£¬Ñ¡ok¼´¿É¡£ÕâÀïÐèҪעÒ⣬Óм¸¸öÊýÖµÐèÒªÔÚscal±íÀѡÖÐmojar ticks,ÌîÉÏÊý¾ÝµÄ¸öÊý¡£ ¶þ¡¢ÔÚÊý¾Ý±íÀ°ÑË«»÷ÁУ¬ÔÚµ¯³öµÄcolumn properties¶Ô»°¿òÀ½«format¸Ä³Étext¸ñʽ¡£ |
4Â¥2018-07-11 11:53:35














»Ø¸´´ËÂ¥
5