| ²é¿´: 573 | »Ø¸´: 2 | |||
Ñ²¨Òø³æ (ÕýʽдÊÖ)
|
[½»Á÷]
2015ÄêÇà²Ø¸ßÔµØÖÊÄê»á ÒÑÓÐ2È˲ÎÓë
|
|
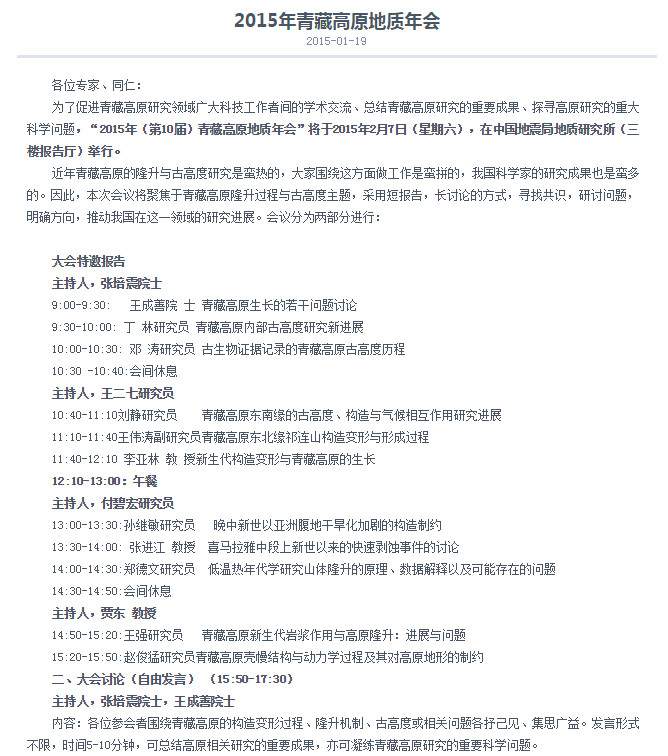
¡°2015Ä꣨µÚ10½ì£©Çà²Ø¸ßÔµØÖÊÄê»á¡±½«ÓÚ2015Äê2ÔÂ7ÈÕ£¨ÐÇÆÚÁù£© ÔÚÖйúµØÕð¾ÖµØÖÊÑо¿Ëù£¨ÈýÂ¥±¨¸æÌü£©¾ÙÐÐ http://www.eq-igl.ac.cn/contents/44/3140.html 20150202113740.jpg |
» ²ÂÄãϲ»¶
ÕÐÆ¸²©Ê¿Ñо¿Éú
ÒѾÓÐ45È˻ظ´
µØÖÊѧÂÛÎÄÈóÉ«/·ÒëÔõôÊÕ·Ñ?
ÒѾÓÐ227È˻ظ´
» ±¾Ö÷ÌâÏà¹Ø¼ÛÖµÌùÍÆ¼ö£¬¶ÔÄúͬÑùÓаïÖú:
Maureen Raymo³ÉΪ183ÄêÀ´Ê×λ»ñµÃµØÖÊѧ×î¸ß½±µÄÅ®ÐÔ
ÒѾÓÐ9È˻ظ´
¡¾¹¹ÔìµØÖÊѧ¡¿Çà²Ø¸ßÔµÄÖв¿¡¢±±²¿µÈµÈ¾ßÌåµÄ·¶Î§ÊÇʲôÑùµÄ¡£¡£
ÒѾÓÐ11È˻ظ´
ͨÌì·
°æÖ÷ (ÖøÃûдÊÖ)
- EPI: 1
- Ó¦Öú: 287 (´óѧÉú)
- ¹ó±ö: 0.483
- ½ð±Ò: 14815.3
- É¢½ð: 379
- ºì»¨: 26
- ɳ·¢: 1
- Ìû×Ó: 2188
- ÔÚÏß: 1056.2Сʱ
- ³æºÅ: 1328466
- ×¢²á: 2011-06-22
- רҵ: ³Á»ýѧºÍÅèµØ¶¯Á¦Ñ§
- ¹ÜϽ: µØÑ§
2Â¥2015-02-02 12:29:24
¶«¶«¶«
ͳæ (СÓÐÃûÆø)
- Ó¦Öú: 1 (Ó×¶ùÔ°)
- ½ð±Ò: 283.5
- Ìû×Ó: 91
- ÔÚÏß: 17.1Сʱ
- ³æºÅ: 251142
- ×¢²á: 2006-05-14
- ÐÔ±ð: MM
- רҵ: µØÇò»¯Ñ§
¡ï
Сľ³æ: ½ð±Ò+0.5, ¸ø¸öºì°ü£¬Ð»Ð»»ØÌû
Сľ³æ: ½ð±Ò+0.5, ¸ø¸öºì°ü£¬Ð»Ð»»ØÌû
| ÄãÃÇÖªµÀÓÐ˵ĿÎÌâ×éÐèÒªÈËÊÖµÄÂð£¿×îºÃÊÇÅèµØ³Á»ý-¹¹ÔìÑÝ»¯·½ÏòµÄ£¬ÎÒÏëÈ¥½»Á÷ѧϰһÏ¡£ |
3Â¥2015-02-04 12:35:55














»Ø¸´´ËÂ¥