| 查看: 874 | 回复: 0 | |||
[交流]
MTP抑制剂Lomitapide对高胆固醇血症的药效研究
|
|
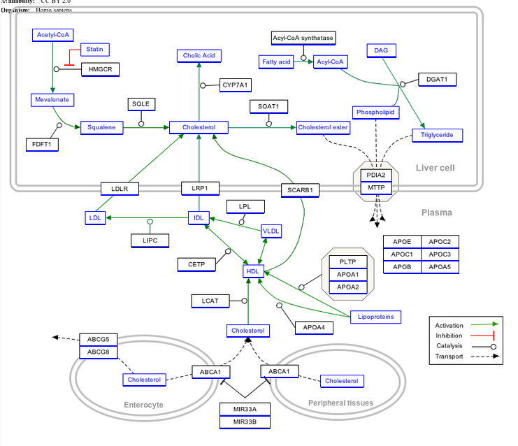
一、 MTP和Lomitapide Microsomal triglyceride transfer protein是由人体中MTTP基因所编码的蛋白质。 MTP编码异二聚体微粒体甘油三酯转移蛋白的大亚基单位。蛋白质二硫键异构酶(PDI)完成异二聚体微粒triaglyceride转移蛋白,其已经显示出在脂蛋白装配中心作用。在MTP基因突变可引起无β脂蛋白血症。载脂蛋白B48的chylomicra和载脂蛋白B100的LDL, IDL和VLDL对MTP的结合起重要作用。 Lomitapide ( INN,在美国和作为Lojuxta在欧盟销售作为Juxtapid )是一种药物,用于治疗家族性高胆固醇血症,由Aegerion制药开发的。已经在临床试验中作为单一的治疗,并在组合与阿托伐他汀测试,依折麦布和非诺贝特。美国食品和药物管理局( FDA )批准lomitapide 2012年12月21日,作为一个孤儿药来降低LDL胆固醇,总胆固醇,载脂蛋白B和非高密度脂蛋白胆固醇(非HDL )胆固醇患者的纯合子家族性高胆固醇血症( HoFH ) 。 二、 信号通路图 三、 作用机理 新的降脂剂包括微粒体甘油三酯转移蛋白(MTP)抑制剂,其可具有在高胆固醇血症的治疗中的作用。 MTP抑制剂的临床应用已主要集中在高剂量单药治疗产生大幅降低LDL胆固醇水平(尤其是对患者的纯合子家族性高胆固醇血症)。然而,这种策略已经与一个高的速率已经禁止使用这些药物的胃肠道和肝的不良事件和严重程度相关联。数据表明低剂量lomitapide的低密度脂蛋白胆固醇 - 降低功效(AEGR-733,以前BMS-201038),正在开发通过Aegerion制药公司,在患者的家族性高胆固醇血症,无论是作为单一试剂和组合与常用处方脂质-lowering疗法。 MTP抑制作用lomitapide可能为病人谁不能耐受他汀类药物或谁遇到LDL胆固醇降低不足以与现有疗法的一种治疗选择。然而,安全问题为MTP抑制剂为高脂血症的治疗,必须充分解决,并且风险收益比为患者在不同层次的心血管疾病风险的MTP抑制剂的评估临床使用这个类的之前,需要药物可能被推荐。 |
» 猜你喜欢
材料与化工考研调剂
已经有13人回复
一志愿211院校 344分 东北农业大学生物学学硕,求调剂
已经有5人回复
一志愿北京化工大学材料与化工 264分各科过A区国家线
已经有7人回复
275求调剂
已经有12人回复
材料与化工085600,总分304,本科有两篇sci参与,求调剂
已经有7人回复
0856材料化工调剂 总分330
已经有4人回复
308求调剂
已经有6人回复
一志愿陕师大生物学071000,298分,求调剂
已经有5人回复
0856材料专硕353求调剂
已经有8人回复
南昌大学材料专硕311分求调剂
已经有9人回复














回复此楼