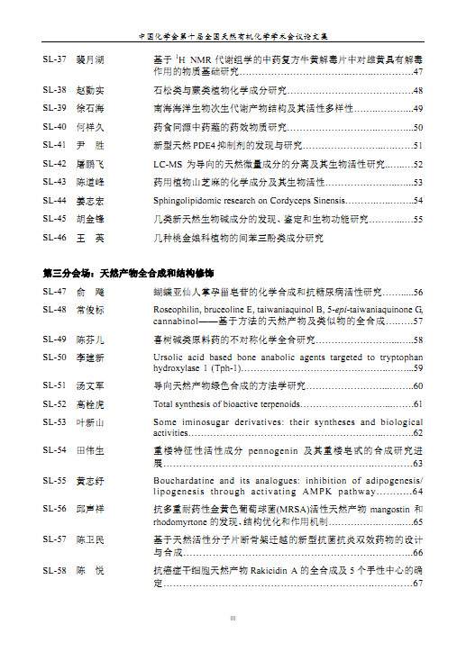
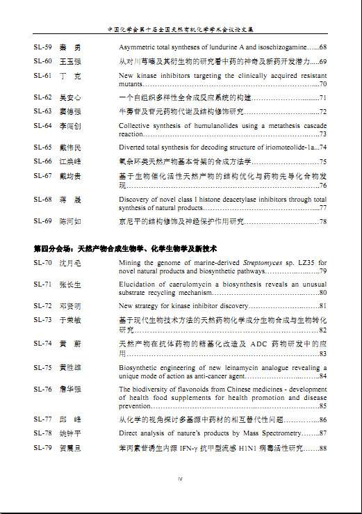
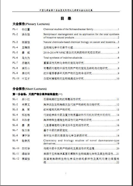
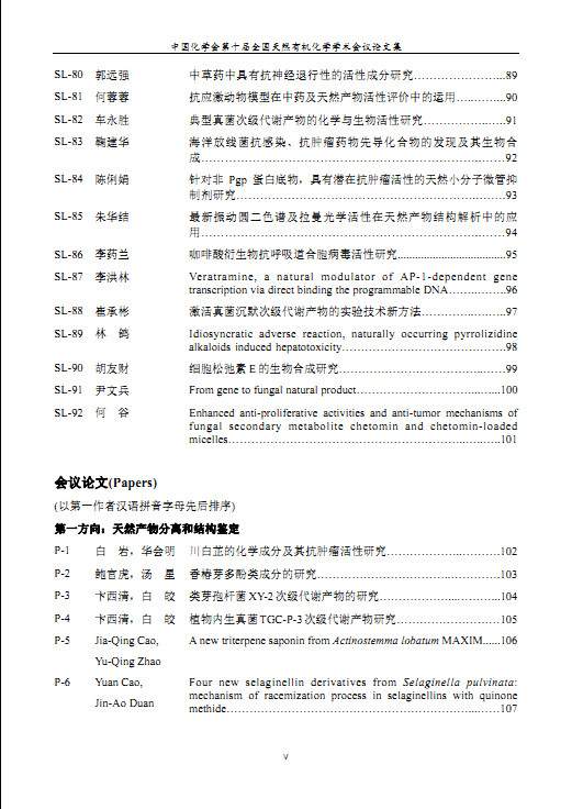
| ²é¿´: 8734 | »Ø¸´: 169 | ||||||||||
| ¡¾½±Àø¡¿ ±¾Ìû±»ÆÀ¼Û147´Î£¬×÷Õßmcdull_zhangÔö¼Ó½ð±Ò 115 ¸ö | ||||||||||
[×ÊÔ´]
Öйú»¯Ñ§»áµÚÊ®½ìÈ«¹úÌìÈ»Óлú»¯Ñ§Ñ§Êõ»áÒéÂÛÎļ¯
|
||||||||||
Êé¼®ÏÂÔØÍøÕ¾ | ¾µä×ÊÔ´Ìû | ¡¶¶Á¶®ÌìÈ»²úÎïϵÁС· | ÎïÀí»¯Ñ§²ÄÁÏÀàÊé¼® |
2015×ÊÁÏ | Ò©Îﻯѧ·½Ïò | ñã¶ÈÎÄÏ×ÆÚ¿¯ÔÓÖ¾ | ³õʶÌìȻҩ»¯ |
ÌìȻҩ»¯ÖÐÒ©·ÖÎö·½·¨ |
» ²ÂÄãϲ»¶
È˹¤ÖÇÄÜ320µ÷¼Á08¹¤À໹Óлú»áÂð
ÒѾÓÐ17È˻ظ´
¿¼ÑÐÓ¢Ò»ÊýÒ»338·Ö
ÒѾÓÐ10È˻ظ´
ÇóÖúµ÷¼Á£¬¿çµ÷
ÒѾÓÐ15È˻ظ´
085600²ÄÁÏÓ뻯¹¤329·ÖÇóµ÷¼Á
ÒѾÓÐ20È˻ظ´
085600²ÄÁÏÓ뻯¹¤349·ÖÇóµ÷¼Á
ÒѾÓÐ15È˻ظ´
Çóµ÷¼Á
ÒѾÓÐ13È˻ظ´
Ò»Ö¾Ô¸»ªÄÏÀí¹¤´óѧ331·Ö²ÄÁÏÇóµ÷¼Á
ÒѾÓÐ11È˻ظ´
271Çóµ÷¼Á
ÒѾÓÐ40È˻ظ´
Çóµ÷¼ÁѧУ
ÒѾÓÐ3È˻ظ´
332Çóµ÷¼Á
ÒѾÓÐ15È˻ظ´
» ±¾Ö÷ÌâÏà¹Ø¼ÛÖµÌùÍÆ¼ö£¬¶ÔÄúͬÑùÓаïÖú:
ÖØÐÂÉÏ´«µÚ¶þÊ®¾Å½ì±±¾©´óѧ»¯Ñ§Äê»áÂÛÎÄÕªÒª¼¯È«5·Ö²á
ÒѾÓÐ26È˻ظ´
29½ì»¯Ñ§»áÂÛÎļ¯
ÒѾÓÐ41È˻ظ´
Öйú»¯Ñ§»á29½ìѧÊõÄê»áµÄ¿ÚÍ·±¨¸æ¶à³¤Ê±¼ä£¿
ÒѾÓÐ4È˻ظ´
ÔΣ¡Öйú»¯Ñ§»á29½ìÄê»áÊÇ2013Ä껹ÊÇ2014ÄêÕÙ¿ª£¿
ÒѾÓÐ5È˻ظ´
ÌìȻҩÎﻯѧÓëÌìÈ»Óлú»¯Ñ§
ÒѾÓÐ3È˻ظ´
µÚÊ®Æß½ìÈ«¹úµç»¯Ñ§´ó»á ----ËÕÖÝ
ÒѾÓÐ119È˻ظ´
µÚ°Ë½ìĤÓëĤ¹ý³Ì±¨¸æ»áÂÛÎļ¯--´óÁ¬
ÒѾÓÐ37È˻ظ´
µÚ°Ë½ìÓлú»¯Ñ§»áǽ±¨ÒªÇó
ÒѾÓÐ4È˻ظ´
ÔõôËÑË÷¹úÍâѧÊõ»áÒé-»¯Ñ§Àà
ÒѾÓÐ3È˻ظ´
µÚÊ®Áù½ìÈ«¹úµç»¯Ñ§»áÒéÂÛÎļ¯
ÒѾÓÐ35È˻ظ´
µÚÆß½ìÖйúÏãÁÏÏ㾫ѧÊõÑÐÌÖ»áÂÛÎļ¯
ÒѾÓÐ217È˻ظ´
µÚʮһ½ìÈ«¹úµç·ÖÎö»¯Ñ§Ñ§Êõ»áÒéÂÛÎļ¯
ÒѾÓÐ7È˻ظ´
¡¾ÇóÖú¡¿Öйú»¯Ñ§»áµÚ°Ë½ìÌìÈ»Óлú»¯Ñ§Ñ§ÊõÑÐÌÖ»áÂÛÎļ¯
ÒѾÓÐ4È˻ظ´
ÓÐûÓйú¼ÊÖøÃûµÄ½ðÊôÓлú»¯Ñ§»áÒ飿
ÒѾÓÐ4È˻ظ´
¡ï¡ï¡ï¡ï¡ï ÎåÐǼ¶,ÓÅÐãÍÆ¼ö
|
ÎÒÃÇѧУÖ÷°ìµÄ£¬ÍêÍêÕûÕûÈ¥ÌýÁËÁ½Ì죡ÎÒÀϰ廹×öÁ˱¨¸æ£¬¸Ð¾õÅ£ÈËÒ»´ó¶Ñ£¡»°ËµÄǸö×ÔÖú»¹²»´í£¡ [ ·¢×ÔСľ³æ¿Í»§¶Ë ] |
» ±¾ÌûÒÑ»ñµÃµÄºì»¨£¨×îÐÂ10¶ä£©
61Â¥2014-11-30 00:57:28
|
1£¬Ë³Ðò²»Ò»ÑùÊÇÓÉÓڻ㱨ÈËÁÙʱ¸Ä±äµÄ£¬´ó»áÊÖ²áÒÑÌáǰӡºÃ¡£ 2£¬Ç½±¨ÊÇÓɻ㱨ÈË×ÔÐÐЯ´øµÄ£¬²»ÊÇ´ó»á×éÖ¯ÕßÖÆ×÷¡£ 3£¬ÈËÊý800¶à¡£ 4£¬´ó»áÊÇչʾ×Ô¼ºÑ§Êõ³É¹ûµÄ£¬´óÅ£¶¼ÊÇ×öϵͳ¹¤×÷µÄ£¬±¨¸æÈ«ÐµĶøÃ»ÓÐÒÔǰµÄÊDz»¿ÉÄÜµÄ |
63Â¥2014-11-30 09:20:08
Ëͺ컨һ¶ä |
×éÖ¯¹¤×÷×öµÄ·Ç³£ºÃ£¬·Ç³£¸ÐлÄúÃǵÄŬÁ¦£¡ ¹¤×÷ÈËÔ±ºÜÐÁ¿à£¡ÎÒ´ú±í²Î»áÕß˵Éùлл£¡ ![]() |
74Â¥2014-12-01 13:47:10
|
1£¬Ò»°ã»áÒéÈç¹ûÓбä¸ü£¬µ±ÖµÖ÷ϯӦ¸ÃÌáǰ˵Ã÷£¬²»ÊÇ´ó»áÊÖ²áµÄÎÊÌâ¡£ 2£¬Õâ²»ÊÇ×éί»áµÄÎÊÌ⣬ÊDzλáÕß²»ÏëŪǽ±¨µÄÎÊÌâ Õâ¸ö»áÒéÈËÕâô¶à£¬ÒÔ¼°×éÖ¯µÄºÜºÃÀ²£¬ºÜÓÐÐҲμÓÕâ¸ö»áÒé! |
75Â¥2014-12-01 13:49:51
3Â¥2014-11-25 21:54:00
6Â¥2014-11-26 09:05:39
ЦÐþ97
ľ³æ (ÕýʽдÊÖ)
- PhEPI: 2
- Ó¦Öú: 3 (Ó×¶ùÔ°)
- ½ð±Ò: 4183.4
- Ìû×Ó: 611
- ÔÚÏß: 133.5Сʱ
- ³æºÅ: 1489232
12Â¥2014-11-26 18:11:59
15Â¥2014-11-26 20:14:51
wcj668899
ÖÁ×ðľ³æ (ÎÄ̳¾«Ó¢)
- Ó¦Öú: 140 (¸ßÖÐÉú)
- ½ð±Ò: 32516.8
- Ìû×Ó: 15533
- ÔÚÏß: 1807.5Сʱ
- ³æºÅ: 1252571
37Â¥2014-11-28 01:15:57
42Â¥2014-11-28 09:23:32
43Â¥2014-11-28 09:29:21
¡ï¡ï¡ï¡ï¡ï ÎåÐǼ¶,ÓÅÐãÍÆ¼ö
|
¹ØÓÚÕâ¸ö»áÒéÓм¸µã¿´·¨ 1.»áÒ鱨¸æ°²ÅÅ£¬Óм¸¸ö±¨¸æµÄ˳ÐòÊǸú»áÒéÈÕ³ÌÉϲ»Ò»ÑùµÄ£¬Ó¦¸ÃÌáǰ֪ͨȴûÓÐ 2. »áÒéµÄǽ±¨×é̫֯²î£¬ÂÛÎļ¯ÉÏÓÎ300¶à±¨¸æ£¬µ«ÊÇǽ±¨ÄÄÀïÖ»ÓÐ30¸ö×óÓÒ£¬ËõË®ÊÇÔÚÌ«¶à 3.Õâ¸ö»áÒéÈËÊÇÔÚÌ«¶à£¬ÉÏǧÁ衃 4 ±¨ÃûµÄʱºòÒªÇóËùÓб¨¸æºÍǽ±¨ÄÚÈݱØÐëÊÇδ·¢±í»òÕßδÔÚ¹úÄÚ¹ú¼Ê»áÒéÉϱ¨¸æ¹ýµÄ£¬µ«ÊdzýÁËÉÙÊý¼¸¸öÈË£¬»ù±¾ÉÏ90%ÒÔÉϵı¨¸æÕß¶¼½«µÄÊÇÒѾ·¢±íµÄÄÚÈÝ£¬»¹Óн²µÄÊÇÔÚ¹úÍâ×öµÄÄÚÈÝ¡£¡£¡£¡£ |
44Â¥2014-11-28 14:09:48
¼òµ¥»Ø¸´
lh1219612Â¥
2014-11-25 19:06
»Ø¸´
ÎåÐÇºÃÆÀ ¶¥Ò»Ï£¬¸Ðл·ÖÏí£¡
excitew4Â¥
2014-11-26 07:39
»Ø¸´
ÎåÐÇºÃÆÀ ¶¥Ò»Ï£¬¸Ðл·ÖÏí£¡
magnolia4145Â¥
2014-11-26 07:45
»Ø¸´
ÎåÐÇºÃÆÀ ¶¥Ò»Ï£¬¸Ðл·ÖÏí£¡
he2013-ch7Â¥
2014-11-26 10:18
»Ø¸´
ÎåÐÇºÃÆÀ ¶¥Ò»Ï£¬¸Ðл·ÖÏí£¡
moseslove8Â¥
2014-11-26 15:32
»Ø¸´
ÎåÐÇºÃÆÀ ¶¥Ò»Ï£¬¸Ðл·ÖÏí£¡
tongwu9Â¥
2014-11-26 15:41
»Ø¸´
ÈýÐÇºÃÆÀ лл·ÖÏí£¡£¡
gwnumber110Â¥
2014-11-26 16:49
»Ø¸´
ÎåÐÇºÃÆÀ ¶¥Ò»Ï£¬¸Ðл·ÖÏí£¡
DMSO-HE11Â¥
2014-11-26 16:51
»Ø¸´
ÎåÐÇºÃÆÀ ¶¥Ò»Ï£¬¸Ðл·ÖÏí£¡
º£×Ó01713Â¥
2014-11-26 18:19
»Ø¸´
ÎåÐÇºÃÆÀ ¶¥Ò»Ï£¬¸Ðл·ÖÏí£¡
work03714Â¥
2014-11-26 18:48
»Ø¸´
ÎåÐÇºÃÆÀ ¶¥Ò»Ï£¬¸Ðл·ÖÏí£¡
xianlu201116Â¥
2014-11-26 20:48
»Ø¸´
ÎåÐÇºÃÆÀ ¶¥Ò»Ï£¬¸Ðл·ÖÏí£¡
³Ê¹±17Â¥
2014-11-26 21:01
»Ø¸´
ÎåÐÇºÃÆÀ ¶¥Ò»Ï£¬¸Ðл·ÖÏí£¡
sinokang18Â¥
2014-11-26 21:08
»Ø¸´
ÎåÐÇºÃÆÀ ¶¥Ò»Ï£¬¸Ðл·ÖÏí£¡
ºé¿ªÎÄ19Â¥
2014-11-26 21:13
»Ø¸´
ÎåÐÇºÃÆÀ лл·ÖÏí [ ·¢×ÔСľ³æ¿Í»§¶Ë ]
Àî¹ã´ï20Â¥
2014-11-26 23:57
»Ø¸´
ÎåÐÇºÃÆÀ ¸Ðл·ÖÏí [ ·¢×ÔСľ³æ¿Í»§¶Ë ]
zhaofm555555221Â¥
2014-11-27 07:43
»Ø¸´
Ò»°ã ¶¥Ò»Ï£¬¸Ðл·ÖÏí£¡
zhangzhao32222Â¥
2014-11-27 09:03
»Ø¸´
ÎåÐÇºÃÆÀ ¶¥Ò»Ï£¬¸Ðл·ÖÏí£¡
qiuyuan95223Â¥
2014-11-27 09:46
»Ø¸´
ÎåÐÇºÃÆÀ ¶¥Ò»Ï£¬¸Ðл·ÖÏí£¡
chenjc86324Â¥
2014-11-27 09:58
»Ø¸´
ÎåÐÇºÃÆÀ ¶¥Ò»Ï£¬¸Ðл·ÖÏí£¡
guoke127125Â¥
2014-11-27 10:18
»Ø¸´
ÎåÐÇºÃÆÀ ¶¥Ò»Ï£¬¸Ðл·ÖÏí£¡
СÁÖ×Ó201026Â¥
2014-11-27 11:41
»Ø¸´
ÎåÐÇºÃÆÀ ¶¥Ò»Ï£¬¸Ðл·ÖÏí£¡
xilae27Â¥
2014-11-27 12:35
»Ø¸´
ÎåÐÇºÃÆÀ ¶¥Ò»Ï£¬¸Ðл·ÖÏí£¡
tybo28Â¥
2014-11-27 12:42
»Ø¸´
ÎåÐÇºÃÆÀ ¶¥Ò»Ï£¬¸Ðл·ÖÏí£¡
marchfeng29Â¥
2014-11-27 14:07
»Ø¸´
ÎåÐÇºÃÆÀ ¶¥Ò»Ï£¬¸Ðл·ÖÏí£¡
myvalerie30Â¥
2014-11-27 15:53
»Ø¸´
Ò»°ã ¶¥Ò»Ï£¬¸Ðл·ÖÏí£¡
zhchzhsh207631Â¥
2014-11-27 17:09
»Ø¸´
ÎåÐÇºÃÆÀ ¶¥Ò»Ï£¬¸Ðл·ÖÏí£¡
zhchzhsh207632Â¥
2014-11-27 17:09
»Ø¸´
¶¥Ò»Ï£¬¸Ðл·ÖÏí£¡
yuzhiyin33Â¥
2014-11-27 17:11
»Ø¸´
ÎåÐÇºÃÆÀ ¶¥Ò»Ï£¬¸Ðл·ÖÏí£¡
van200834Â¥
2014-11-27 18:47
»Ø¸´
ÎåÐÇºÃÆÀ ¶¥Ò»Ï£¬¸Ðл·ÖÏí£¡
fujiugaofe35Â¥
2014-11-27 21:14
»Ø¸´
ÈýÐÇºÃÆÀ ¶¥Ò»Ï£¬¸Ðл·ÖÏí£¡
xfdy36Â¥
2014-11-27 21:25
»Ø¸´
ÎåÐÇºÃÆÀ ¶¥Ò»Ï£¬¸Ðл·ÖÏí£¡
yonglin-6538Â¥
2014-11-28 07:53
»Ø¸´
ÎåÐÇºÃÆÀ ¶¥Ò»Ï£¬¸Ðл·ÖÏí£¡
George!39Â¥
2014-11-28 08:05
»Ø¸´
ÎåÐÇºÃÆÀ ¶¥Ò»Ï£¬¸Ðл·ÖÏí£¡
tangziyi40Â¥
2014-11-28 08:28
»Ø¸´
ÎåÐÇºÃÆÀ ¶¥Ò»Ï£¬¸Ðл·ÖÏí£¡
xiaobao3141Â¥
2014-11-28 09:06
»Ø¸´
ÎåÐÇºÃÆÀ ¶¥Ò»Ï£¬¸Ðл·ÖÏí£¡
knowles45Â¥
2014-11-28 14:23
»Ø¸´
ÎåÐÇºÃÆÀ ¶¥Ò»Ï£¬¸Ðл·ÖÏí£¡
mtjushi46Â¥
2014-11-28 14:30
»Ø¸´
ÎåÐÇºÃÆÀ ¶¥Ò»Ï£¬¸Ðл·ÖÏí£¡
jiangweidong47Â¥
2014-11-28 15:09
»Ø¸´
ÎåÐÇºÃÆÀ ¶¥Ò»Ï£¬¸Ðл·ÖÏí£¡
78176825048Â¥
2014-11-28 15:34
»Ø¸´
ÎåÐÇºÃÆÀ ¶¥Ò»Ï£¬¸Ðл·ÖÏí£¡
ÖÕ»áÇ£ÊÖÂÃÐÐ49Â¥
2014-11-28 16:09
»Ø¸´
ÎåÐÇºÃÆÀ ¶¥Ò»Ï£¬¸Ðл·ÖÏí£¡
yanzhang4850Â¥
2014-11-28 19:06
»Ø¸´
ÎåÐÇºÃÆÀ ¶¥Ò»Ï£¬¸Ðл·ÖÏí£¡














»Ø¸´´ËÂ¥

