版块导航
正在加载中...
客户端APP下载
论文辅导
申博辅导
登录
注册
帖子
帖子
用户
本版
应《网络安全法》要求,自2017年10月1日起,未进行实名认证将不得使用互联网跟帖服务。为保障您的帐号能够正常使用,请尽快对帐号进行手机号验证,感谢您的理解与支持!
24小时热门版块排行榜
>
论坛更新日志
(3007)
>
虫友互识
(305)
>
文献求助
(183)
>
导师招生
(116)
>
硕博家园
(90)
>
论文道贺祈福
(73)
>
考博
(65)
>
博后之家
(49)
>
考研
(42)
>
招聘信息布告栏
(36)
>
教师之家
(34)
>
基金申请
(32)
>
绿色求助(高悬赏)
(30)
>
休闲灌水
(29)
>
找工作
(25)
>
公派出国
(23)
小木虫论坛-学术科研互动平台
»
注册执考区
»
其他类执考
»
执业注册类
»
注册设备师给排水专业基础历年真题电子版
2
1/1
返回列表
查看: 3520 | 回复: 1
只看楼主
@他人
存档
新回复提醒
(忽略)
收藏
在APP中查看
yfq121
新虫
(初入文坛)
应助: 0
(幼儿园)
金币: 87.3
帖子: 10
在线: 1.7小时
虫号: 1955198
注册: 2012-08-25
专业: 环境工程
[交流]
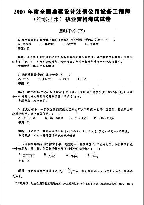
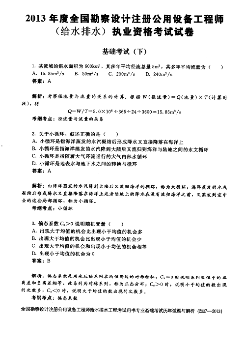
注册设备师给排水专业基础历年真题电子版
已有1人参与
Sample Text
01.jpg
02.png
03.png
04.png
回复此楼
» 猜你喜欢
依托企业入选了国家启明计划青年人才。有无高校可以引进的。
已经有6人回复
博士延得我,科研能力直往上蹿
已经有9人回复
遇见不省心的家人很难过
已经有23人回复
天津大学招2026.09的博士生,欢迎大家推荐交流(博导是本人)
已经有6人回复
AI 太可怕了,写基金时,提出想法,直接生成的文字比自己想得深远,还有科学性
已经有6人回复
有院领导为了换新车,用横向课题经费买了俩车
已经有9人回复
酰胺脱乙酰基
已经有13人回复
同年申请2项不同项目,第1个项目里不写第2个项目的信息,可以吗
已经有4人回复
有时候真觉得大城市人没有县城人甚至个体户幸福
已经有10人回复
高级回复
» 本主题相关价值贴推荐,对您同样有帮助:
谁有注册公用设备工程师(动力)专业基础的教程?
已经有9人回复
北京地区注册公用设备工程师 暖通方向 基础考试证书领取
已经有3人回复
注册公用设备工程师(暖通空调、动力、给水排水)考试问题
已经有18人回复
红宝书2012新版(注册公用设备工程师 给水排水专业)
已经有205人回复
13年注册工程设备师基础考试132分算过吗?
已经有14人回复
2013年注册设备(给水排水)基础下午答案交流
已经有16人回复
注册公用设备工程师考试,基础类的暖通和动力下午的考试是不是一样的试卷啊
已经有8人回复
2005注册公用设备工程师考试公共基础真题(上午)+详解(全).pdf
已经有30人回复
【资格考试】注册公用设备工程师考试试题
已经有69人回复
2005-2011注册公用设备工程师考试真题及详细解析
已经有69人回复
注册给排水专业考试复习资料精华
已经有193人回复
注册公用设备工程师给排水考试重点要点复习讲义
已经有162人回复
注册公用设备(给排水专业)基础考试历年真题(05-11)
已经有240人回复
注册公用设备工程师(动力专业)技术规范和参考图书
已经有241人回复
注册共用设备工程师(给水排水)基础考试用什么教材好?
已经有14人回复
国家注册设备工程师专业考试复习资料大全(讲义+试题解析)
已经有37人回复
2012年注册设备工程师(给水排水)
已经有39人回复
有考注册公用设备工程师(给水排水)的吗?
已经有22人回复
注册公用设备工程师考试专业基础课精讲精练·暖通空调及动力[赵静野编写]
已经有463人回复
2011注册公用设备工程师暖通空调专业知识和专业案例考试真题
已经有155人回复
【求助】注册环保工程师与注册给排水工程师的基础考试一样吗?
已经有15人回复
1楼
2014-11-23 16:05:06
已阅
回复此楼
关注TA
给TA发消息
送TA红花
TA的回帖
wang007
木虫
(正式写手)
应助: 0
(幼儿园)
金币: 10340.8
帖子: 599
在线: 7.5小时
虫号: 361297
注册: 2007-05-04
性别: GG
专业: 制造系统与自动化
在哪下载啊!
回复此楼
2楼
2015-08-02 17:13:24
已阅
回复此楼
关注TA
给TA发消息
送TA红花
TA的回帖
相关版块跳转
化环类执考
医药类考试
土建类考试
经管类考试
其他类执考
我要订阅楼主
yfq121
的主题更新
2
1/1
返回列表
如果回帖内容含有宣传信息,请如实选中。否则帐号将被全论坛禁言
普通表情
龙
兔
虎
猫
高级回复
(可上传附件)
百度网盘
|
360云盘
|
千易网盘
|
华为网盘
在新窗口页面中打开自己喜欢的网盘网站,将文件上传后,然后将下载链接复制到帖子内容中就可以了。
信息提示
关闭
请填处理意见
关闭
确定