| ²é¿´: 1940 | »Ø¸´: 2 | ||
º®Óò110½ð³æ (СÓÐÃûÆø)
|
[ÇóÖú]
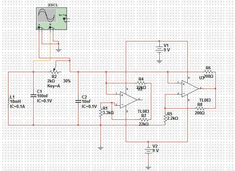
ÇóÖú£¬»ùÓÚmultisimµÄ²ÌÊϵç··ÂÕæ£¬ÎªÊ²Ã´²¨ÐÎûÓУ¿ ÒÑÓÐ1È˲ÎÓë
|
|
°´ÕÕÎÄÏ×ÉϲÎÊýÁ¬½Ó£¬ÕÒ²»µ½ÎÊÌâ¡£ÊÇʾ²¨Æ÷ÉèÖÃÂ𣬻¹ÊdzõʼֵÉ趨£¬ÓÃ̽Õë̽²âµç·ÖеçÁ÷ºÜС¡£ÓÐÈË·ÂÕæ¹ýÀàËÆµÄÂ𣿠12.png |
» ²ÂÄãϲ»¶
Ò»Ö¾Ô¸ÎäÀí085500»úеרҵ×Ü·Ö300Çóµ÷¼Á
ÒѾÓÐ6È˻ظ´
²ÄÁÏѧÇóµ÷¼Á
ÒѾÓÐ5È˻ظ´
¿¼Ñе÷¼Á
ÒѾÓÐ4È˻ظ´
281Çóµ÷¼Á
ÒѾÓÐ4È˻ظ´
0805 316Çóµ÷¼Á
ÒѾÓÐ6È˻ظ´
085601Çóµ÷¼Á×Ü·Ö293Ó¢Ò»Êý¶þ
ÒѾÓÐ3È˻ظ´
08¹¤Ñ§µ÷¼Á
ÒѾÓÐ17È˻ظ´
340Çóµ÷¼Á
ÒѾÓÐ4È˻ظ´
311Çóµ÷¼Á
ÒѾÓÐ3È˻ظ´
ʳƷר˶ һ־Ը˫һÁ÷ 328
ÒѾÓÐ4È˻ظ´
sync765
Ìú³æ (³õÈëÎÄ̳)
- Ó¦Öú: 0 (Ó×¶ùÔ°)
- ½ð±Ò: 32.9
- Ìû×Ó: 12
- ÔÚÏß: 4Сʱ
- ³æºÅ: 3566190
- ×¢²á: 2014-11-29
- ÐÔ±ð: GG
- רҵ: µçÁ¦µç×Óѧ
2Â¥2014-12-01 10:07:05
º®Óò110
½ð³æ (СÓÐÃûÆø)
- Ó¦Öú: 2 (Ó×¶ùÔ°)
- ½ð±Ò: 584.2
- É¢½ð: 20
- Ìû×Ó: 128
- ÔÚÏß: 43.1Сʱ
- ³æºÅ: 3009529
- ×¢²á: 2014-03-02
- ÐÔ±ð: GG
- רҵ: µçÁ¦µç×Óѧ
3Â¥2015-01-15 08:51:16













»Ø¸´´ËÂ¥