| ²é¿´: 1853 | »Ø¸´: 19 | ||||
liuhai0519ľ³æ (СÓÐÃûÆø)
|
[½»Á÷]
ÄⱡˮÂÁʯ300¶ÈׯÉյõ½ÊÇʲô£¿ ÒÑÓÐ5È˲ÎÓë
|
| ÄⱡˮÂÁʯ300¶ÈׯÉÕ£¬Äܵõ½Ù¤ÂíÑõ»¯ÂÁÂð£¿ÐèÒªµÃµ½±È±íÃæ£¾240m2/gµÄÑõ»¯ÂÁ£¬ÐèÔõô°ì£¿ |
» ²ÂÄãϲ»¶
ÉϺ£»ª¶«Àí¹¤´óѧ»úеÓ붯Á¦¹¤³ÌѧԺÏȽø²ÄÁÏÓëÖÆÔìÑо¿×éÕÐÆ¸¹«¸æ
ÒѾÓÐ0È˻ظ´
304Çóµ÷¼Á
ÒѾÓÐ6È˻ظ´
»¯Ñ§¹¤³Ì¼°¹¤Òµ»¯Ñ§ÂÛÎÄÈóÉ«/·ÒëÔõôÊÕ·Ñ?
ÒѾÓÐ179È˻ظ´
ANSYS ¾²Ì¬½á¹¹ ¶àÏßÐÔËæ¶¯Ó²»¯ Ó¦±äÖµÔõô¼ÆËã
ÒѾÓÐ1È˻ظ´
304Çóµ÷¼Á
ÒѾÓÐ2È˻ظ´
˫һÁ÷ÏæÌ¶´óѧ»¯¹¤Ñ§ÔºÕÐÊÕ»¯¹¤¡¢ÄÜÔ´¶¯Á¦¡¢¹¤³ÌÈÈÎïÀíÏà¹ØÑо¿Éúµ÷¼Á
ÒѾÓÐ16È˻ظ´
Ò»Ö¾Ô¸985ÖÐҩѧ306£¬Çóµ÷¼Á
ÒѾÓÐ0È˻ظ´
ºÓÄÏÒ»±¾¸ßУ»¯Ñ§£¬²ÄÁÏ£¬»¯¹¤×¨ÒµÕÐÊÕÑо¿Éú
ÒѾÓÐ0È˻ظ´
´óÁ¬º£Ê´óѧ´¬²°½à¾»ÄÜÔ´Ñо¿ÖÐÐÄ2026Ä격ʿÑо¿ÉúÕÐÉúÆôÊÂ
ÒѾÓÐ10È˻ظ´
˫һÁ÷´óÑ§ÏæÌ¶´óѧ¡°»¯¹¤¹ý³ÌÄ£ÄâÓëÇ¿»¯¡±¹ú¼ÒµØ·½ÁªºÏ¹¤³ÌÑо¿ÖÐÐÄÕÐÊÕ¸÷À಩ʿÉú
ÒѾÓÐ12È˻ظ´
2026ÄêÏæÌ¶´óѧ½ÓÊÕ»¯Ñ§¹¤³ÌÓë¼¼ÊõÏà¹Ø·½ÏòѧÊõÐÍ˶ʿÑо¿Éúµ÷¼ÁÉú
ÒѾÓÐ1È˻ظ´
» ±¾Ö÷ÌâÏà¹Ø¼ÛÖµÌùÍÆ¼ö£¬¶ÔÄúͬÑùÓаïÖú:
´ß»¯¼Á¼·ÌõÇóÖú£¬¼±¼±¼±
ÒѾÓÐ42È˻ظ´
¹ØÓÚÄⱡˮÂÁÊ¯ÖÆ±¸ÂÁÈܽºµÄÎÊÌâ
ÒѾÓÐ20È˻ظ´
ÄⱡˮÂÁʯÈçºÎ¼ÁÌõ³ÉÐÍ
ÒѾÓÐ8È˻ظ´
ÇâÑõ»¯ÂÁ¸É½º·ÛÓëÄⱡˮÂÁʯ·Û
ÒѾÓÐ6È˻ظ´
Çóµãɽ¶«ÂÁÒµ²úµÄÄⱡˮÂÁʯ
ÒѾÓÐ6È˻ظ´
¡¾ÇóÖú¡¿´ß»¯¼ÁѹƬ³ÉÐ͵ÄÎÊÌâ
ÒѾÓÐ23È˻ظ´
¡¾ÇóÖú¡¿²ªÄ¸Ê¯ºÍÄⱡˮÂÁʯÊÇÒ»ÖÖ¾§ÐÍÂð£¿
ÒѾÓÐ3È˻ظ´
¡¾ÇóÖú¡¿ÏõËá¿ÉÒÔÈܽâÄⱡˮÂÁʯ£¿Ð»Ð»°¡£¡
ÒѾÓÐ8È˻ظ´
¡¾ÇóÖú¡¿Çë½ÌÒ»¸öÑõ»¯ÂÁµÄXRDÆ×ͼÎÊÌâ
ÒѾÓÐ8È˻ظ´
¡ï ¡ï ¡ï
Сľ³æ: ½ð±Ò+0.5, ¸ø¸öºì°ü£¬Ð»Ð»»ØÌû
liwentao2010: ½ð±Ò+2, лл»ØÌû£¬»¶Ó³£À´½»Á÷ 2014-11-01 16:13:47
Сľ³æ: ½ð±Ò+0.5, ¸ø¸öºì°ü£¬Ð»Ð»»ØÌû
liwentao2010: ½ð±Ò+2, лл»ØÌû£¬»¶Ó³£À´½»Á÷ 2014-11-01 16:13:47
|
±¾ÌûÄÚÈݱ»ÆÁ±Î |
2Â¥2014-11-01 15:40:08
liuhai0519
ľ³æ (СÓÐÃûÆø)
- Ó¦Öú: 22 (СѧÉú)
- ½ð±Ò: 1897.8
- É¢½ð: 10
- ºì»¨: 2
- Ìû×Ó: 254
- ÔÚÏß: 69.9Сʱ
- ³æºÅ: 975026
- ×¢²á: 2010-03-18
- ÐÔ±ð: GG
- רҵ: ´ß»¯»¯Ñ§
3Â¥2014-11-03 11:17:18
¡ï ¡ï
Сľ³æ: ½ð±Ò+0.5, ¸ø¸öºì°ü£¬Ð»Ð»»ØÌû
liwentao2010: ½ð±Ò+1, лл»ØÌû£¬»¶Ó³£À´½»Á÷ 2014-11-03 18:05:54
Сľ³æ: ½ð±Ò+0.5, ¸ø¸öºì°ü£¬Ð»Ð»»ØÌû
liwentao2010: ½ð±Ò+1, лл»ØÌû£¬»¶Ó³£À´½»Á÷ 2014-11-03 18:05:54
|
±¾ÌûÄÚÈݱ»ÆÁ±Î |
4Â¥2014-11-03 12:09:36
liuhai0519
ľ³æ (СÓÐÃûÆø)
- Ó¦Öú: 22 (СѧÉú)
- ½ð±Ò: 1897.8
- É¢½ð: 10
- ºì»¨: 2
- Ìû×Ó: 254
- ÔÚÏß: 69.9Сʱ
- ³æºÅ: 975026
- ×¢²á: 2010-03-18
- ÐÔ±ð: GG
- רҵ: ´ß»¯»¯Ñ§
5Â¥2014-11-03 13:42:40
wwwew
½ð³æ (³õÈëÎÄ̳)
- Ó¦Öú: 3 (Ó×¶ùÔ°)
- ½ð±Ò: 993.6
- ºì»¨: 1
- Ìû×Ó: 42
- ÔÚÏß: 29.3Сʱ
- ³æºÅ: 2430176
- ×¢²á: 2013-04-22
- ÐÔ±ð: MM
6Â¥2015-02-10 23:35:33
liuhai0519
ľ³æ (СÓÐÃûÆø)
- Ó¦Öú: 22 (СѧÉú)
- ½ð±Ò: 1897.8
- É¢½ð: 10
- ºì»¨: 2
- Ìû×Ó: 254
- ÔÚÏß: 69.9Сʱ
- ³æºÅ: 975026
- ×¢²á: 2010-03-18
- ÐÔ±ð: GG
- רҵ: ´ß»¯»¯Ñ§
7Â¥2015-02-11 09:13:55
guozl
ר¼Ò¹ËÎÊ (ÖøÃûдÊÖ)
-

ר¼Ò¾Ñé: +737 - C-EPI: 2
- Ó¦Öú: 573 (²©Ê¿)
- ¹ó±ö: 0.456
- ½ð±Ò: 14728.6
- É¢½ð: 15
- ºì»¨: 63
- Ìû×Ó: 1355
- ÔÚÏß: 161.1Сʱ
- ³æºÅ: 626505
- ×¢²á: 2008-10-15
- ÐÔ±ð: MM
- רҵ: ×ÊÔ´»¯¹¤
- ¹ÜϽ: ´ß»¯
¡ï ¡ï ¡ï ¡ï ¡ï ¡ï ¡ï
Сľ³æ: ½ð±Ò+0.5, ¸ø¸öºì°ü£¬Ð»Ð»»ØÌû
liwentao2010: ½ð±Ò+6 2015-02-20 10:30:46
liwentao2010: лл»ØÌû£¬ÐÁ¿à£¬Ð´º¿ìÀÖ 2015-02-20 10:31:05
Сľ³æ: ½ð±Ò+0.5, ¸ø¸öºì°ü£¬Ð»Ð»»ØÌû
liwentao2010: ½ð±Ò+6 2015-02-20 10:30:46
liwentao2010: лл»ØÌû£¬ÐÁ¿à£¬Ð´º¿ìÀÖ 2015-02-20 10:31:05
|
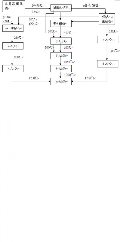
¦Ã-Al2O3¿ÉÒÔͨ¹ý²»Í¬µÄ;¾¶Éú³É£¬ÈçÄⱡˮÂÁʯ¡¢±¡Ë®ÂÁʯֱ½Ó±ºÉÕת»¯£¬ÅÈÂÁʯ¡¢ÅµË®ÂÁʯÏÈת»¯Îª±¡Ë®ÂÁʯ£¬ÔÙ¾±ºÉÕת»¯Îª¦Ã-Al2O3£¬µ«Óɱ¡Ë®ÂÁʯת»¯Îª¦Ã-Al2O3µÄζȽϸß(450¡æ)£¬¶øÆä¦Ã-Al2O3ת»¯Îª¦Ä-Al2O3µÄζÈÈ´½ÏµÍ£¨600¡æ£©£¬Òò´ËÖÆ³ÉµÄ¦Ã-Al2O3ÈÈÎȶ¨ÐԵͣ¬¶øÓÉÄⱡˮÂÁʯת»¯Îª¦Ã- Al2O3µÄζȽϵÍ(300¡æ)£¬¶øÉú³ÉµÄ¦Ã-Al2O3ת»¯³É¦Ä-Al2O3µÄζȽϸß(900¡æ)£¬Òò´ËÈÈÎȶ¨ÐԽϸߡ£ ¸½ÉÏÑõ»¯ÂÁת»¯Í¼¹©Â¥Ö÷²Î¿¼¡£ ÏëÒªµÃµ½±È±íÃæ£¾240m2/gµÄÑõ»¯ÂÁ£¬Ç°ÇýÌåµÄ±È±íÖÁÉÙÒª£¾240m2/g¡£¾ßÌå¶àÉÙÊÊÒË£¬Â¥Ö÷Òª×Ô¼ºÊÔÑéһϣ¬Í¬Ê±¼´Ê¹Ç°ÇýÌåÏàͬ±ºÉÕζȲ»Í¬±È±íÃæ»ý²»Í¬¡£ |

8Â¥2015-02-11 10:22:33
guozl
ר¼Ò¹ËÎÊ (ÖøÃûдÊÖ)
-

ר¼Ò¾Ñé: +737 - C-EPI: 2
- Ó¦Öú: 573 (²©Ê¿)
- ¹ó±ö: 0.456
- ½ð±Ò: 14728.6
- É¢½ð: 15
- ºì»¨: 63
- Ìû×Ó: 1355
- ÔÚÏß: 161.1Сʱ
- ³æºÅ: 626505
- ×¢²á: 2008-10-15
- ÐÔ±ð: MM
- רҵ: ×ÊÔ´»¯¹¤
- ¹ÜϽ: ´ß»¯

9Â¥2015-02-11 10:23:27
wwwew
½ð³æ (³õÈëÎÄ̳)
- Ó¦Öú: 3 (Ó×¶ùÔ°)
- ½ð±Ò: 993.6
- ºì»¨: 1
- Ìû×Ó: 42
- ÔÚÏß: 29.3Сʱ
- ³æºÅ: 2430176
- ×¢²á: 2013-04-22
- ÐÔ±ð: MM
10Â¥2015-02-13 06:43:41













»Ø¸´´ËÂ¥