| 查看: 1840 | 回复: 16 | ||
[交流]
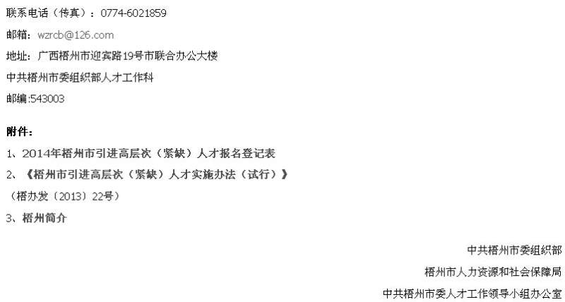
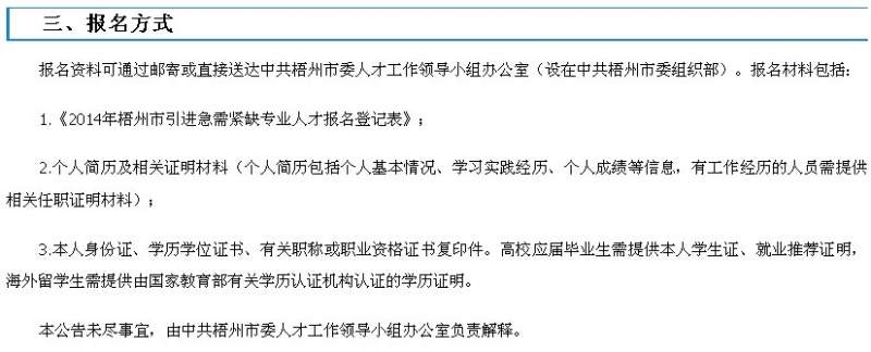
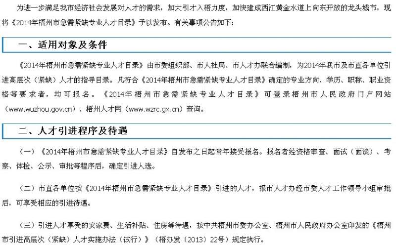
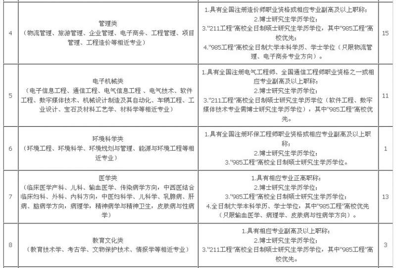
广西梧州市2015年诚招海内外急需紧缺专业人才
|
2楼2014-10-27 15:55:19
3楼2014-10-27 16:00:09
![]() ![]() ![]() ![]() ![]() ![]() ![]() ![]() |
4楼2014-10-27 16:25:26
|
5楼2014-10-27 22:31:46
| 。。。 |
6楼2014-10-28 07:36:59
| 。。。 |
7楼2014-10-28 07:44:30
| 顶 |
8楼2014-10-28 08:08:19
jwfu
至尊木虫 (文坛精英)
- 应助: 17 (小学生)
- 金币: 21031.8
- 散金: 81
- 红花: 21
- 沙发: 3
- 帖子: 12262
- 在线: 911.8小时
- 虫号: 680446
- 注册: 2008-12-23
- 性别: GG
- 专业: 金属材料的合金相、相变及

9楼2014-10-28 08:09:27
bj2008989
木虫之王 (文学泰斗)
- 应助: 501 (博士)
- 金币: 67320.9
- 散金: 1806
- 红花: 28
- 帖子: 51357
- 在线: 1003.7小时
- 虫号: 471557
- 注册: 2007-12-02
- 性别: GG
- 专业: 结构工程

10楼2014-10-28 08:28:51















回复此楼


5