| 查看: 926 | 回复: 7 | ||
欢乐忧郁新虫 (小有名气)
|
[求助]
电路原理 已有4人参与
|
|
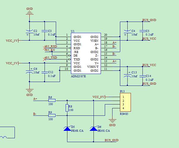
如图,ADM2587E起到什么作用?其原理是什么?另外图中上下的电路有联系吗?各自的原理及所起的作用,下图中的A+,B—怎么突然冒出来的,在ATmega128上没见到有A+,B—啊 X$B9SI6VA{UZJAYU~H1@Z{8.jpg |
» 猜你喜欢
球磨粉体时遇到了大的问题,请指教!
已经有14人回复
售SCI一区文章,我:8 O5 51O 54,科目齐全,可+急
已经有4人回复
售SCI一区文章,我:8 O5 51O 54,科目齐全,可+急
已经有5人回复
售SCI一区文章,我:8 O5 51O 54,科目齐全,可+急
已经有5人回复
售SCI一区文章,我:8 O5 51O 54,科目齐全,可+急
已经有4人回复
售SCI一区文章,我:8 O5 51O 54,科目齐全,可+急
已经有10人回复
情人节自我反思:在爱情中有过遗憾吗?
已经有5人回复
售SCI一区文章,我:8 O5 51O 54,科目齐全,可+急
已经有6人回复
售SCI一区文章,我:8 O5 51O 54,科目齐全,可+急
已经有8人回复
江汉大学解明教授课题组招博士研究生/博士后
已经有3人回复
2楼2014-09-28 00:29:21
欢乐忧郁
新虫 (小有名气)
- 应助: 0 (幼儿园)
- 金币: 2262.9
- 散金: 367
- 帖子: 134
- 在线: 71.9小时
- 虫号: 1015868
- 注册: 2010-05-11
- 性别: GG
- 专业: 木材科学与技术
3楼2014-09-28 11:28:52
474327768
铁杆木虫 (知名作家)
- 应助: 39 (小学生)
- 金币: 7738.8
- 散金: 10
- 红花: 7
- 沙发: 2
- 帖子: 9470
- 在线: 333.2小时
- 虫号: 2018113
- 注册: 2012-09-21
- 性别: GG
- 专业: 凝聚态物性 II :电子结构

4楼2014-09-29 00:13:02
欢乐忧郁
新虫 (小有名气)
- 应助: 0 (幼儿园)
- 金币: 2262.9
- 散金: 367
- 帖子: 134
- 在线: 71.9小时
- 虫号: 1015868
- 注册: 2010-05-11
- 性别: GG
- 专业: 木材科学与技术
5楼2014-09-29 09:08:15
基极电流
铁杆木虫 (正式写手)
- 物理EPI: 1
- 应助: 144 (高中生)
- 金币: 9514.4
- 散金: 10
- 红花: 22
- 帖子: 555
- 在线: 637.7小时
- 虫号: 1882606
- 注册: 2012-07-07
- 性别: GG
- 专业: 电路与系统

6楼2014-09-29 16:13:15
欢乐忧郁
新虫 (小有名气)
- 应助: 0 (幼儿园)
- 金币: 2262.9
- 散金: 367
- 帖子: 134
- 在线: 71.9小时
- 虫号: 1015868
- 注册: 2010-05-11
- 性别: GG
- 专业: 木材科学与技术
7楼2014-10-01 09:23:15
gorgen
金虫 (正式写手)
金虫
- 应助: 47 (小学生)
- 金币: 1522.8
- 红花: 4
- 帖子: 887
- 在线: 181小时
- 虫号: 2134045
- 注册: 2012-11-18
- 性别: GG
- 专业: 人工智能与知识工程

8楼2014-10-01 09:40:15













回复此楼