| 查看: 1349 | 回复: 1 | ||
[求助]
矩阵的点乘 已有1人参与
|
|
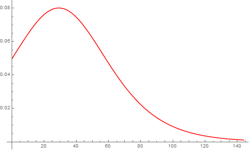
想用Matlab画一个复杂函数的曲线,但是不知道如何用这个矩阵的点乘,所以运行时总是出错,还请哪位熟悉Matlab的大侠帮帮忙,在下不胜感激! 我的函数为: y=(493*exp((493*t)/10000))/(8000*((1923*exp((493*t)/10000))/10000+8077/10000))-(948039*exp((493*t)/5000))/(80000000*((1923*exp((493*t)/10000))/10000 + 8077/10000)^2) 时间t的范围为:t=1:144 还请哪位大侠帮助给出这个函数在Matlab中的具体形式 |
» 猜你喜欢
085700资源与环境308求调剂
已经有7人回复
265求调剂
已经有5人回复
279分求调剂 一志愿211
已经有3人回复
求调剂
已经有3人回复
一志愿吉林大学材料学硕321求调剂
已经有12人回复
286分人工智能专业请求调剂愿意跨考!
已经有3人回复
329求调剂
已经有5人回复
申请回稿延期一个月,编辑同意了。但系统上的时间没变,给编辑又写邮件了,没回复
已经有4人回复
材料学硕318求调剂
已经有5人回复
一志愿中国海洋大学,生物学,301分,求调剂
已经有6人回复
cooooldog
铁杆木虫 (著名写手)
ส็็็
- 应助: 237 (大学生)
- 金币: 6101.9
- 散金: 1114
- 红花: 39
- 帖子: 1380
- 在线: 553.8小时
- 虫号: 506699
- 注册: 2008-02-18
- 专业: 模式识别

2楼2014-09-17 08:26:46













回复此楼