| 查看: 383 | 回复: 0 | ||
[求助]
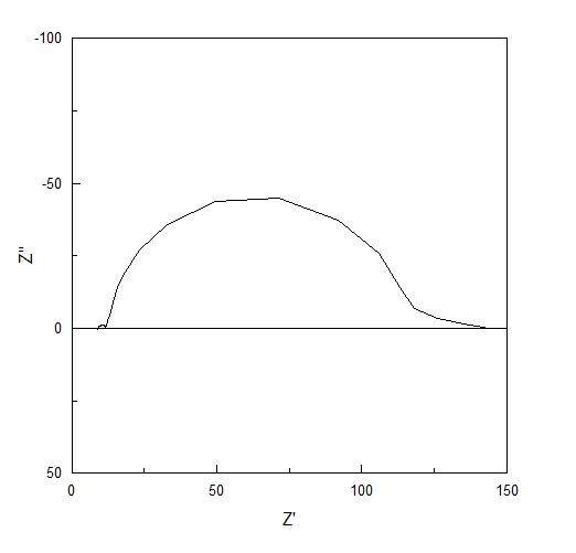
求大神看看这个阻抗谱,有关二氧化钛纳米管复合纳米颗粒增强转换效率的
|
|
阻抗谱和模拟电路如下,我自己分析是这样的,图中包括左侧曲线与横轴的交点——接触或溶液电阻Rs,第一个小半圆——对电极-电解质电荷转移电阻R3,第二个大半圆——光阳极-电解质电荷转移电阻R2。 不知道分析对不对,还有右侧低频区的近似平行的一条线是代表什么?扩散电阻? 1.jpg 2.jpg |
» 猜你喜欢
070300一志愿211,312分求调剂院校
已经有13人回复
26年储能、电池方向博士申请
已经有0人回复
物理化学论文润色/翻译怎么收费?
已经有261人回复
070300化学求调剂
已经有12人回复
青岛大学化学化工学院2026年招收调剂硕士研究生
已经有0人回复
北方工业大学085808储能技术-02方向(电池)接收调剂生
已经有0人回复
272求调剂,接受跨专业调剂!
已经有3人回复
有一区TOP论文,求调剂
已经有22人回复
大连工业大学杰青/长江团队-生物质材料-储能电池方向招收2026级博士生
已经有12人回复
2026贵州大学博士招生
已经有0人回复
青岛大学化学化工学院2026年招收调剂硕士研究生
已经有0人回复
» 本主题相关商家推荐: (我也要在这里推广)
找到一些相关的精华帖子,希望有用哦~
怎么把二氧化钛纳米管薄膜负载在导电玻璃上
已经有7人回复
请问想用扫描电镜测二氧化钛纳米管阵列的长度怎么测??非常感谢!!
已经有14人回复
二氧化钛纳米管如何表征
已经有10人回复
二氧化钛纳米管制备过程中10M的NaOH 的用量 有讲究吗?
已经有6人回复
阳极氧化法制备二氧化钛纳米管,没有电流怎么回事?
已经有13人回复
二氧化钛纳米管
已经有6人回复
最新JPCC:直线二氧化钛纳米管阵做锂离子电池负极
已经有63人回复
阳极氧化法制备二氧化钛纳米管
已经有23人回复
水热法合成二氧化钛纳米管
已经有22人回复
阳极氧化二氧化钛纳米管的电解液颜色
已经有6人回复
【求助】关于阳极氧化法制备二氧化钛纳米管阵列
已经有26人回复
【求助】制备TiO2纳米管过程中的酸洗和水洗过程?
已经有27人回复
科研从小木虫开始,人人为我,我为人人














回复此楼

点击这里搜索更多相关资源