| 查看: 1011 | 回复: 7 | ||
liyun-300金虫 (小有名气)
|
[求助]
发动机防冻液
|
|
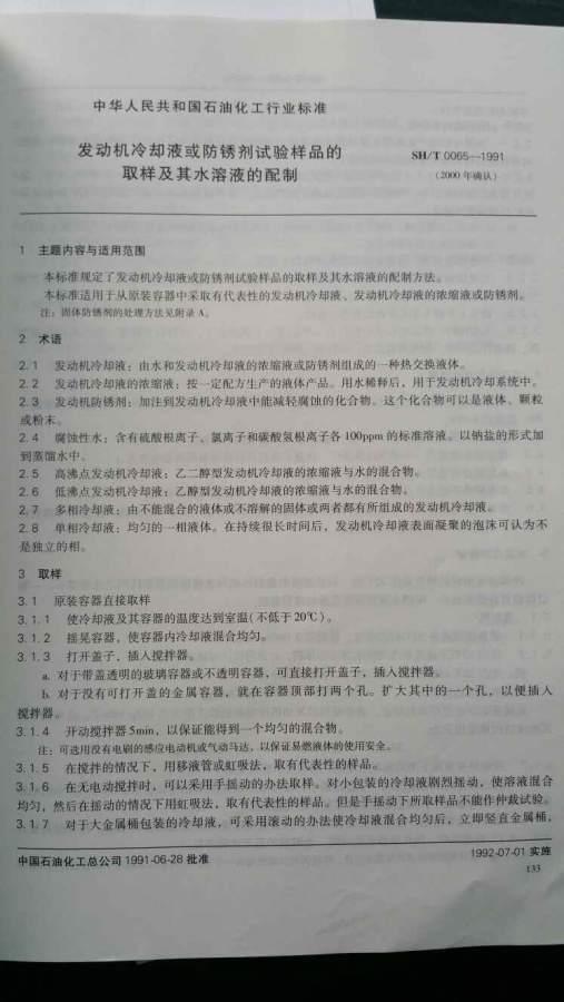
各位大侠能否帮我查几个标准,必有重谢: SH/T0065 发动机冷却液或防锈剂试验样品的取样及其水溶液的配制 SH/T0068 发动机冷却液及其浓缩密度或相对密度测定法 SH/T0069 发动机防冻剂、防锈剂和冷却液pH值测定法 SH/T0085 发动机冷却液腐蚀测定法(玻璃器皿法) SH/T0086 发动机冷却液的浓缩液中水含量测定法(卡尔.费休法) SH/T0088 发动机冷却液模拟使用腐蚀测定法 SH/T0090 发动机冷却液冰点测定法 SH/T0090 发动机冷却液和防锈剂储备碱度测定法 |
» 猜你喜欢
安徽农业大学生科院生物制药系课题组招收2026级博士生(申请考核制)
已经有0人回复
海南师范大学2026年博士研究生招收 (在职想提升学历人员可报考) 申请考核制
已经有0人回复
物理化学论文润色/翻译怎么收费?
已经有69人回复
锂离子电池循环寿命衰减过快,求机理分析与改进思路
已经有2人回复
博士招生-哈尔滨工业大学(深圳)理学院-有机化学-药物化学-材料-高分子-生物-医学
已经有0人回复
求博导收留
已经有5人回复
CSC & MSCA 博洛尼亚大学能源材料课题组博士/博士后招生|MSCA经费充足、排名优
已经有1人回复
德国Karlsruhe Institute of Technology招收电化学储能及联合培养CSC博士
已经有13人回复
德国Karlsruhe Institute of Technology招收电化学储能及联合培养CSC博士
已经有0人回复
» 本主题相关价值贴推荐,对您同样有帮助:
三乙醇胺在洗衣液中起的作用是哪些?
已经有9人回复
请问磷酸氢二钾和磷酸氢二钠在防冻液中起什么作用?
已经有5人回复

liyun-300
金虫 (小有名气)
- 应助: 1 (幼儿园)
- 金币: 1171.8
- 散金: 1
- 帖子: 159
- 在线: 34.8小时
- 虫号: 422983
- 注册: 2007-07-20
- 性别: MM
- 专业: 环境化工

2楼2014-09-05 21:23:34
3楼2016-10-17 14:30:28
4楼2016-10-17 14:30:43
5楼2016-10-17 14:31:00
6楼2016-10-17 14:31:20
7楼2016-10-17 14:33:06
|
本帖内容被屏蔽 |
8楼2020-03-10 11:53:36













回复此楼