| 查看: 447 | 回复: 2 | ||
欢乐忧郁新虫 (小有名气)
|
[求助]
模电相关知识2已有2人参与
|
|
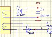
图1中左边是EE13变压器,其右边上方绕组(还是应该称电感?)通过一个二极管与12V电压连接是什么作用?为了保证EE13的输出电压高于12V? 另,图中绕组(还是应该称电感?)中的*是什么?代表什么含义? 图2中HV是什么意思?图3中HG是什么意思?图4中VSI是什么意思? 图1 图2 图3 图4 |
» 猜你喜欢
孩子确诊有中度注意力缺陷
已经有12人回复
2025冷门绝学什么时候出结果
已经有3人回复
天津工业大学郑柳春团队欢迎化学化工、高分子化学或有机合成方向的博士生和硕士生加入
已经有4人回复
康复大学泰山学者周祺惠团队招收博士研究生
已经有6人回复
AI论文写作工具:是科研加速器还是学术作弊器?
已经有3人回复
2026博士申请-功能高分子,水凝胶方向
已经有6人回复
论文投稿,期刊推荐
已经有4人回复
硕士和导师闹得不愉快
已经有13人回复
请问2026国家基金面上项目会启动申2停1吗
已经有5人回复
同一篇文章,用不同账号投稿对编辑决定是否送审有没有影响?
已经有3人回复
» 本主题相关价值贴推荐,对您同样有帮助:
电子电路、模电相关电路图工作原理。
已经有11人回复
请问模电和数电的经典教材是哪两本?
已经有26人回复
岛津GC-2014C维修实例-AFC模块中电磁阀的更换
已经有12人回复
已录取东南大学电子工程学院,专业课查询解答,928 电子技术基础(数、模)全分享!
已经有47人回复
二本院校的学生考研求指导!
已经有25人回复
纳米新能源(唐山)有限责任公司诚招高级电子电路工程师
已经有7人回复
ARM或DSP+FPGA嵌入式控制
已经有13人回复
微电子专业课程有哪些
已经有15人回复
学习专业课模电数电应该看配套视频还是以实践为主呢?
已经有5人回复
电气方向,考研,哪个学校好考,能具体到哪个老师更好!若回到为所需,定重谢!!!
已经有6人回复
南开大学电子类考研:模电+数电 课件PPT
已经有81人回复
转电子信息工程专业
已经有16人回复
凝聚态物理硕二找工作的问题
已经有5人回复
中国科学院大连化学物理研究所人员招聘计划表
已经有19人回复
【请教】关于AAO模板电沉积制备纳米线
已经有11人回复
metaliium
银虫 (正式写手)
- 应助: 69 (初中生)
- 金币: 2368.1
- 散金: 25
- 红花: 12
- 帖子: 439
- 在线: 118.4小时
- 虫号: 1916175
- 注册: 2012-07-30
- 专业: 凝聚态物性 II :电子结构
2楼2014-09-03 13:19:19
基极电流
铁杆木虫 (正式写手)
- 物理EPI: 1
- 应助: 144 (高中生)
- 金币: 9514.4
- 散金: 10
- 红花: 22
- 帖子: 555
- 在线: 637.7小时
- 虫号: 1882606
- 注册: 2012-07-07
- 性别: GG
- 专业: 电路与系统
【答案】应助回帖
★ ★ ★ ★ ★ ★ ★ ★ ★ ★ ★ ★ ★ ★ ★ ★ ★ ★ ★ ★ ★ ★ ★ ★ ★ ★ ★ ★ ★ ★ ★ ★ ★ ★ ★ ★ ★ ★ ★ ★
感谢参与,应助指数 +1
欢乐忧郁: 金币+40, ★★★很有帮助 2014-09-04 10:24:45
感谢参与,应助指数 +1
欢乐忧郁: 金币+40, ★★★很有帮助 2014-09-04 10:24:45
|
二极管是用来钳位的。恰恰相反,它是为了保证EE13的输出电压不高于12V,当EE13的输出电压较低时,二极管截止,相当于没接,而当EE13的输出电压高于12V时,二极管导通,使EE13的输出电压只能达到12V(理论上是这样,实际你用示波器看,可能略有上下)。 变压器绕组的称呼是对的。电感这个词是“自感系数”这个物理量的简称,本质是线圈流过电流产生的磁场,对线圈自身产生感应,从而在线圈两端产生电动势。但这里线圈两端电动势的产生,是由于另一个线圈中的电流激发的磁场,能量来自于另一个线圈,所以,这里称绕组更合适一点。 变压器是一种特殊的互感器。既然是互感,两个存在互感的线圈就有同名端,用*这个符号来标记。至于同名端是什么含义,高中物理课就讲过了吧? HV应该是高压的意思,你看旁边那个电容器,标注了1000多KV。 对应的,HG就是高压部分电路的接地。因为电压超高,所以高压部分与低压部分的地是分开设计的。否则,高压地上的一点干扰,足以毁坏低压电路。比如对1000KV的电路来说,地线上有个100V的干扰不算什么,但如果与低压部分的地接在一起,那么这个100V将会把低压电路击毁! VSI我猜不出来,你要根据整张图纸、你的应用领域、使用语言习惯、行业术语等方面去猜测。猜到了还要想办法尽快验证你的猜测。 |

3楼2014-09-04 09:05:06













回复此楼