| 查看: 1116 | 回复: 5 | ||
[求助]
CHI660e作图遇到困难 已有2人参与
|
|
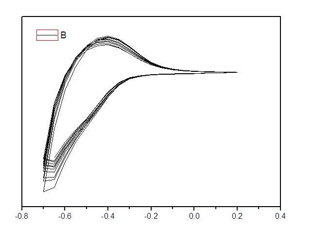
如图我在电化学工作站里的图是这个样子的 做在origin里就变成这样了 注意看-0.65V的地方,在电化学工作站里非常平滑,作图后出现明显拐点 这是怎么回事啊,我查看原始图保存的txt文档,里面数据量很少,每隔0.05v记录一个数字 我想增加记录数据量,该怎么做? 或者直接的,我该怎么把图搞好 |
» 猜你喜欢
锂离子电池循环寿命衰减过快,求机理分析与改进思路
已经有2人回复
求博导收留
已经有6人回复
分析化学论文润色/翻译怎么收费?
已经有156人回复
CSC & MSCA 博洛尼亚大学能源材料课题组博士/博士后招生|MSCA经费充足、排名优
已经有6人回复
德国Karlsruhe Institute of Technology招收电化学储能及联合培养CSC博士等
已经有20人回复
德国Karlsruhe Institute of Technology招收电化学储能及联合培养CSC博士
已经有23人回复
德国Karlsruhe Institute of Technology招收电化学储能及联合培养CSC博士
已经有1人回复
固态锂金属电池迁移数计算求助
已经有1人回复
荷兰奈梅亨大学赵文博与Galimberti课题组招收理论计算CSC博士 2000 欧元/月+房补
已经有0人回复
26储能博士申请自荐
已经有22人回复
上海交通大学--宁波东方理工大学电池方向博士招生
已经有10人回复

2楼2014-08-04 23:11:49
邪恶的大肉丸
金虫 (著名写手)
- 应助: 76 (初中生)
- 金币: 1039.3
- 散金: 306
- 红花: 13
- 帖子: 1222
- 在线: 278.2小时
- 虫号: 2490147
- 注册: 2013-05-31
- 性别: GG
- 专业: 环境分析化学
3楼2014-08-05 05:52:03
邪恶的大肉丸
金虫 (著名写手)
- 应助: 76 (初中生)
- 金币: 1039.3
- 散金: 306
- 红花: 13
- 帖子: 1222
- 在线: 278.2小时
- 虫号: 2490147
- 注册: 2013-05-31
- 性别: GG
- 专业: 环境分析化学
4楼2014-08-05 05:55:24

5楼2014-08-05 14:09:23
邪恶的大肉丸
金虫 (著名写手)
- 应助: 76 (初中生)
- 金币: 1039.3
- 散金: 306
- 红花: 13
- 帖子: 1222
- 在线: 278.2小时
- 虫号: 2490147
- 注册: 2013-05-31
- 性别: GG
- 专业: 环境分析化学
6楼2014-08-13 18:15:43













回复此楼