| 查看: 1375 | 回复: 2 | |
[求助]
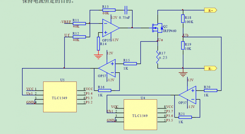
运放上的电容是干嘛用的? 已有1人参与
|
|
![]() |
|
|
|
|
基极电流铁杆木虫 (正式写手)
|
|
![]() |
|
|
2楼2014-07-30 16:36:36
|
|
![]() |
|
|
3楼2014-07-31 09:04:03
|
|













回复此楼