| 查看: 1765 | 回复: 53 | |||||||
[交流]
【2014-08-15】第四届水产工业化养殖技术暨封闭循环水养殖技术国际研讨会
|
|||||||
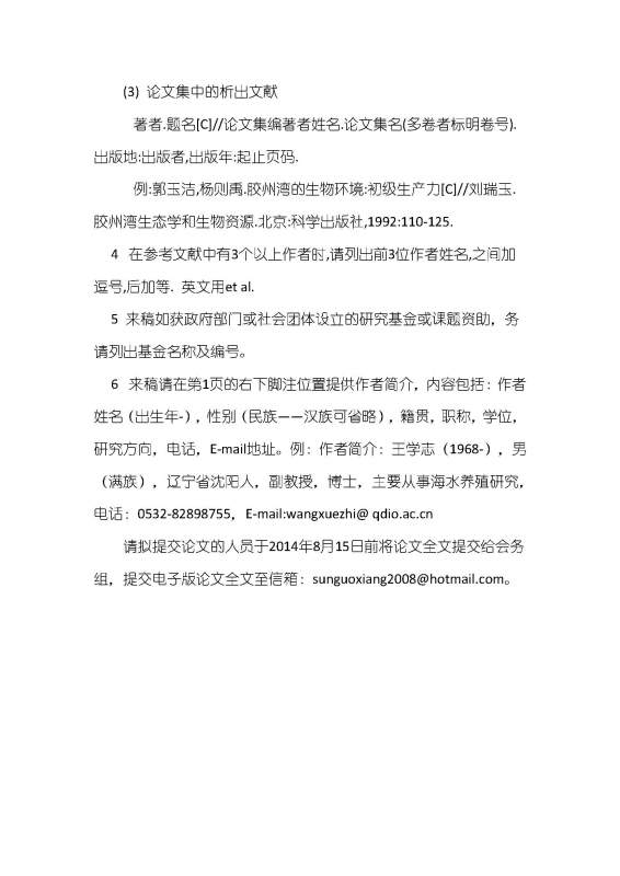
关于举办“第四届水产工业化养殖技术研讨会”的通知 (第二轮) 各有关单位和专家: “第四届水产工业化养殖技术暨封闭循环水养殖技术国际研讨会”定于2014年9月21日至9月23日在天津召开。会议主题为“工业化养殖—变革与创新”,本次会议采取大会主题报告与学术报告相结合的方式进行,届时将邀请国内外知名专家出席会议并做主题报告。 一、会议主题 工业化养殖—变革与创新 二、组织形式 主办单位: 中国农业工程学会特种水产工程分会 协办单位: 中国科学院海洋研究所 天津市水产研究所 浙江省设施水产养殖工程与装备产业重点科技创新团队 (浙江大学) 上海水产养殖工程技术研究中心 三、会议时间与地点 2014年9月21日~9月23日 天津鑫茂天财酒店(地址:天津华苑新技术产业园区榕苑路1号;电话:022-23079800) 四、会议日程 9月21日 全天注册 9月22日 开幕式、主题报告、学术报告 9月23日 学术报告,学术考察 五、会议注册与回执 1500元/人(含会务费、资料费、场地费),学生600元/人(凭学生证注册)。食宿统一安排,住宿费自理;详情请见会议回执(附件二)。请于2014年7月30日前将会议回执发送至 lixianqd@163.com. 六、水产养殖工程设施设备与仪器仪表展 为展示水产工程技术在我国渔业现代化进程中的重要推动作用,介绍设施设备生产企业的创新产品和技术,在本次会议期间,将同时举办“水产养殖工程设施设备与仪器仪表展”。展位收费:700元/m2,约2000-3500元/展位。 七、 论文征集 1、本次研讨会将面向全国征集与主题相关的学术报告、论文、调研成果等,将择优选用并安排会议发言。 2、本次会议会后将编著出版论文集。请拟提交论文的人员于2014年8月15日前将论文全文提交给会务组,提交电子版论文全文至信箱:sunguoxiang2008@hotmail.com。 3、要求论文字数不超过6000字,文件格式为word文档。具体内容包括:论文题目、作者姓名、工作单位、通讯地址、邮政编码、电话、论文摘要、关键词、正文、主要参考文献、英文摘要等。详细请参考附件三。 八、 会议工作组联系方式 本次会议设秘书组,有事请咨询: 孙国祥 Tel: 13780624823;E-mail:sunguoxiang2008@hotmail.com 张 韦 Tel: 13370350258;E-mail: tjscky@163.com 阮贇杰Tel:13666631829; E-mail: superryj@aliyun.com 罗国芝 Tel:15692165287;E-mail: gzhluo@shou.edu.cn 附件二----参会回执.jpg 附件三---论文参考格式_页面_1.jpg 附件三---论文参考格式_页面_2.jpg [ Last edited by Paulwolf on 2014-7-20 at 09:43 ] |
» 猜你喜欢
312求调剂
已经有5人回复
0703调剂,一志愿天津大学319分
已经有9人回复
085600材料与化工301分求调剂院校
已经有10人回复
专硕0854初试考材科基,求调剂
已经有3人回复
求调剂
已经有8人回复
085600,320分求调剂
已经有17人回复
297分083200求助
已经有3人回复
求调剂
已经有7人回复
一志愿北交大材料工程总分358求调剂
已经有5人回复
一志愿南京航空航天大学 材料与化工329分求调剂
已经有7人回复
» 抢金币啦!回帖就可以得到:
2026年浙江农林大学园艺学院硕士招收,接受硕士调剂学生
+1/189
2026 硕士研究生调剂|河南工业大学化学化工学院名额开放
+2/58
汕头大学土木系硕士调剂信息
+1/52
三峡大学材化学院化工新材料课题组现招收化学或者化工、材料硕士研究生2名
+5/50
江西理工大学赣南实验室赖朝彬教授团队招收调剂硕士研究生
+1/38
河南中部某本科高校 资源与环境(专硕)研究生 招生信息
+1/37
北京印刷学院 [印刷电子工艺与装备]科研团队招收学硕专硕研究生调剂
+1/35
煤炭科学研究总院招收2026年生态学专业硕士调剂生1名
+1/20
江西师大化学工程学院接收2026调剂生
+1/15
【博士招生】武汉科技大学招收材料、化工、环境、冶金类2026年“申请-考核”制博士生
+1/13
武汉纺织大学招收化学化工类和材料类研究生调剂生若干名
+1/8
南开大学环境学院 环境微生物方向 2026年博士招生(已招满)
+1/8
江西科技师范大学敖海勇教授课题组招收理学考研调剂生
+1/5
大连工业大学考研调剂
+1/3
【#上海调剂急录#】能接受985联合培养的速来!带你发一区文章!
+1/3
扬州大学信息与人工智能学院(工业软件学院)2026年硕士研究生招生调剂公告
+1/3
【博士招生】广东工业大学国家优青课题组招收2026年博士生(环境/化学/材料/微生物)
+1/2
找好工作来我这-广东唯一石化院校——资源与环境专硕招生
+1/2
湖南工业大学生医学院接受有机化学、生物与医药等方向的硕士调剂生
+1/1
华南师范大学光电科学与工程学院调剂招生
+1/1
4楼2014-07-20 09:44:53
6楼2014-07-20 09:46:49
11楼2014-07-20 09:55:23
24楼2014-07-20 10:09:27
38楼2014-07-20 10:27:34
39楼2014-07-20 10:28:11
简单回复
2014-07-20 09:42
sgx2008(金币+1): 谢谢参与
pzx10043楼
2014-07-20 09:43
sgx2008(金币+1): 谢谢参与
祝福 [ 发自小木虫客户端 ]
Paulwolf5楼
2014-07-20 09:46
sgx2008(金币+1): 谢谢参与
太阳谷7楼
2014-07-20 09:48
sgx2008(金币+1): 谢谢参与
chqt8楼
2014-07-20 09:48
sgx2008(金币+1): 谢谢参与
xiags9楼
2014-07-20 09:49
sgx2008(金币+1): 谢谢参与
费姚永芬10楼
2014-07-20 09:49
sgx2008(金币+1): 谢谢参与
。 [ 发自手机版 http://muchong.com/3g ]
zhangwei1912楼
2014-07-20 09:56
sgx2008(金币+1): 谢谢参与
8wangle13楼
2014-07-20 09:58
sgx2008(金币+1): 谢谢参与
zhihaikou14楼
2014-07-20 09:59
sgx2008(金币+1): 谢谢参与
祝福祝福祝福!!! 

dmbb15楼
2014-07-20 10:00
sgx2008(金币+1): 谢谢参与
linhao102016楼
2014-07-20 10:02
sgx2008(金币+1): 谢谢参与

kiss2008553717楼
2014-07-20 10:02
sgx2008(金币+1): 谢谢参与
mayan100318楼
2014-07-20 10:02
sgx2008(金币+1): 谢谢参与
祝福
南京新新人19楼
2014-07-20 10:03
sgx2008(金币+1): 谢谢参与
祝福祝福
木米月厷20楼
2014-07-20 10:04
sgx2008(金币+1): 谢谢参与
JOEF21楼
2014-07-20 10:06
sgx2008(金币+1): 谢谢参与
石头阿呆22楼
2014-07-20 10:09
sgx2008(金币+1): 谢谢参与
jianghe297023楼
2014-07-20 10:09
sgx2008(金币+1): 谢谢参与
afu2008200825楼
2014-07-20 10:12
sgx2008(金币+1): 谢谢参与
neu23426楼
2014-07-20 10:13
sgx2008(金币+1): 谢谢参与
afu2008200827楼
2014-07-20 10:15
wentao49028楼
2014-07-20 10:16
sgx2008(金币+1): 谢谢参与

支持
liuyiweieres29楼
2014-07-20 10:17
sgx2008(金币+1): 谢谢参与
祝福
28936340030楼
2014-07-20 10:17
sgx2008(金币+1): 谢谢参与
shunxia00231楼
2014-07-20 10:17
sgx2008(金币+1): 谢谢参与
祝福
xunitiankong32楼
2014-07-20 10:20
sgx2008(金币+1): 谢谢参与
yangchengg33楼
2014-07-20 10:22
sgx2008(金币+1): 谢谢参与

chenboshe34楼
2014-07-20 10:22
sgx2008(金币+1): 谢谢参与

litianang35楼
2014-07-20 10:23
sgx2008(金币+1): 谢谢参与
小范bairoe36楼
2014-07-20 10:24
sgx2008(金币+1): 谢谢参与



shenrenren37楼
2014-07-20 10:27
sgx2008(金币+1): 谢谢参与
zhangru19440楼
2014-07-20 10:28
sgx2008(金币+1): 谢谢参与

xiaomu7841楼
2014-07-20 10:29
sgx2008(金币+1): 谢谢参与
lys62342楼
2014-07-20 10:30
sgx2008(金币+1): 谢谢参与
einstein63343楼
2014-07-20 10:30
sgx2008(金币+1): 谢谢参与
yangliucqsq44楼
2014-07-20 10:31
sgx2008(金币+1): 谢谢参与

ldai45楼
2014-07-20 10:31
sgx2008(金币+1): 谢谢参与
上海四缤46楼
2014-07-20 10:32
sgx2008(金币+1): 谢谢参与
zhuyaneres47楼
2014-07-20 10:33
sgx2008(金币+1): 谢谢参与

赵鹏sky48楼
2014-07-20 10:33
sgx2008(金币+1): 谢谢参与
232898093349楼
2014-07-20 10:34
sgx2008(金币+1): 谢谢参与
suyuzone50楼
2014-07-20 10:34
sgx2008(金币+1): 谢谢参与

支持





回复此楼
路过的,瞅瞅!