版块导航
正在加载中...
客户端APP下载
论文辅导
申博辅导
登录
注册
帖子
帖子
用户
本版
应《网络安全法》要求,自2017年10月1日起,未进行实名认证将不得使用互联网跟帖服务。为保障您的帐号能够正常使用,请尽快对帐号进行手机号验证,感谢您的理解与支持!
24小时热门版块排行榜
>
论坛更新日志
(3085)
>
虫友互识
(210)
>
导师招生
(183)
>
文献求助
(180)
>
博后之家
(108)
>
休闲灌水
(99)
>
硕博家园
(95)
>
论文投稿
(79)
>
考博
(67)
>
基金申请
(51)
>
招聘信息布告栏
(34)
>
公派出国
(30)
>
教师之家
(29)
>
考研
(27)
>
绿色求助(高悬赏)
(17)
>
找工作
(17)
小木虫论坛-学术科研互动平台
»
注册执考区
»
化环类执考
»
环境类
»
求助注册环保工程师相近专业
1
1/1
返回列表
查看: 651 | 回复: 0
只看楼主
@他人
存档
新回复提醒
(忽略)
收藏
在APP中查看
属下恨大人
新虫
(初入文坛)
应助: 0
(幼儿园)
金币: 45.9
帖子: 20
在线: 16.8小时
虫号: 2690793
注册: 2013-09-29
专业: 生态安全评价
[
求助
]
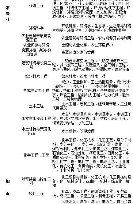
求助注册环保工程师相近专业
我在网上查到两种不同的注册环保工程师新旧专业参照表,分别是下面两种
求问哪个是真的啊????
1.jpg
QQ图片20140702120804.jpg
QQ图片20140702120832.jpg
回复此楼
» 猜你喜欢
江苏大学招收26年入学博士研究生(石油化工分子炼油)
已经有0人回复
LATP离子电导率测试不规则,请教各位大神,如何解决这种问题啊
已经有2人回复
环境化学论文润色/翻译怎么收费?
已经有73人回复
诚挚招收全日制博士!!!中国农业科学院麻类研究所谭志坚研究员课题组招收博士
已经有2人回复
为什么交流阻抗最后面会有个左弧
已经有14人回复
三甲基羟乙基丙二胺的合成路线
已经有5人回复
日本九州大学材料化学与工程研究所综合材料系副教授Yip Sen-Po课题组招收CSC博士生
已经有11人回复
求助《Materials Selector for Hazardous Chemicals 》
已经有0人回复
2026年博士申请-全固态锂金属电池方向-聚合物电解质+硫化物电解质
已经有2人回复
东北大学电活性生物材料研究中心招收2025年博士生
已经有0人回复
1楼
2014-07-02 12:10:51
已阅
回复此楼
关注TA
给TA发消息
送TA红花
TA的回帖
智能机器人
Robot
(super robot)
我们都爱小木虫
找到一些相关的精华帖子,希望有用哦~
本人今年本科毕业,今年可以报考环保工程师吗?
已经有16人回复
本科普通二本,研究生211,环境科学专业,毕业几年能考环保工程师啊?
已经有17人回复
注册环保工程师,基础通过了,本科毕业后几年可以考专业?
已经有5人回复
关于报考环保工程师基础考试的盖章问题
已经有19人回复
【报考求助】报考注册环保工程师的一些问题
已经有7人回复
关于注册环保工程师的一些疑问
已经有18人回复
注册环保工程师 水方向到底有多难?
已经有24人回复
环境保护相关专业
已经有7人回复
我这样的情况可以报考注册环保工程师吗,最近想要先准备报考2013年的基础考试?求助
已经有27人回复
应用化学专业需要几年工作经验才能考注册环保工程师
已经有10人回复
研究生毕业一年 报考注册环保工程师专业考试 是否有资格 需要什么证明材料
已经有13人回复
注册环保工程师现场审核不通过的N个理由。
已经有41人回复
请问注册环保工程师基础考试报名需要什么报名材料,不知道有没有关于档案的证明材料
已经有34人回复
注册环保工程师考核认定新旧专业补充参照表
已经有44人回复
化学专业理学学士学位可以报考注册环保工程师吗?
已经有5人回复
注册环保工程师专业考试复习用哪套书比较好
已经有17人回复
关于注册环保工程师专业考试大纲的问题
已经有5人回复
本人想考环境保护工程师,有几个问题想请教下。。
已经有6人回复
【求助】注册环保工程师教材问题
已经有24人回复
【讨论】注册环保工程师考试的基础考试和专业考试必须在一个城市考吗?
已经有7人回复
【求助】非环保专业想考注册环保工程师
已经有8人回复
【求助】注册环保工程师与注册给排水工程师的基础考试一样吗?
已经有15人回复
点击这里搜索更多相关资源
科研从小木虫开始,人人为我,我为人人
相关版块跳转
化环类执考
医药类考试
土建类考试
经管类考试
其他类执考
我要订阅楼主
属下恨大人
的主题更新
1
1/1
返回列表
如果回帖内容含有宣传信息,请如实选中。否则帐号将被全论坛禁言
普通表情
龙
兔
虎
猫
百度网盘
|
360云盘
|
千易网盘
|
华为网盘
在新窗口页面中打开自己喜欢的网盘网站,将文件上传后,然后将下载链接复制到帖子内容中就可以了。
信息提示
关闭
请填处理意见
关闭
确定