| ²é¿´: 849 | »Ø¸´: 3 | ||
jytaoÖÁ×ðľ³æ (ÕýʽдÊÖ)
|
[ÇóÖú]
ÇóÖú£¬¸Úλ¹ÜÀí»òÕß·Ö²ã¹ÜÀíÔõô·Òë ÒÑÓÐ1È˲ÎÓë
|
|
»¤ÀíרҵÖиÚλ¹ÜÀí»òÕß·Ö²ã¹ÜÀí£¬Ôõô·ÒëÄØ£¿×îºÃÊdzö×ÔȨÍþ×ÊÁϹþ£¬¼ûÁ˺öà¸ö°æ±¾£¬ÖÁ½ñδÓÐÂúÒâµÄ£¬Ð»Ð»¡£¡£¡£¡£ [ ·¢×ÔÊÖ»ú°æ http://muchong.com/3g ] [ Last edited by jytao on 2014-5-23 at 23:47 ] |
» ²ÂÄãϲ»¶
ÄÜÔ´²ÄÁÏ»¯Ñ§¿ÎÌâ×éÕÐÊÕ˶ʿÑо¿Éú8-10Ãû
ÒѾÓÐ11È˻ظ´
Çó²ÄÁϵ÷¼Á
ÒѾÓÐ9È˻ظ´
²ÄÁÏר˶ӢһÊý¶þ306
ÒѾÓÐ5È˻ظ´
085600²ÄÁÏÓ뻯¹¤µ÷¼Á 324·Ö
ÒѾÓÐ9È˻ظ´
0703»¯Ñ§µ÷¼Á
ÒѾÓÐ12È˻ظ´
0703»¯Ñ§ 305Çóµ÷¼Á
ÒѾÓÐ4È˻ظ´
0703»¯Ñ§µ÷¼Á£¬Çó¸÷λÀÏʦÊÕÁô
ÒѾÓÐ10È˻ظ´
271²ÄÁϹ¤³ÌÇóµ÷¼Á
ÒѾÓÐ5È˻ظ´
281Çóµ÷¼Á£¨0805£©
ÒѾÓÐ16È˻ظ´
304Çóµ÷¼Á
ÒѾÓÐ6È˻ظ´
mac194
Ìú³æ (Ö°Òµ×÷¼Ò)
- Ó¦Öú: 128 (¸ßÖÐÉú)
- ½ð±Ò: 21401.3
- ºì»¨: 101
- Ìû×Ó: 3332
- ÔÚÏß: 3370.2Сʱ
- ³æºÅ: 2488597
- ×¢²á: 2013-05-30
- רҵ: ¸ß·Ö×Ó²ÄÁϵļӹ¤Óë³ÉÐÍ
¡¾´ð°¸¡¿Ó¦Öú»ØÌû
¡ï ¡ï ¡ï ¡ï ¡ï ¡ï ¡ï ¡ï ¡ï ¡ï ¡ï ¡ï ¡ï ¡ï ¡ï ¡ï ¡ï ¡ï ¡ï ¡ï ¡ï ¡ï ¡ï ¡ï ¡ï ¡ï ¡ï ¡ï ¡ï ¡ï ¡ï ¡ï ¡ï ¡ï ¡ï ¡ï ¡ï ¡ï ¡ï ¡ï ¡ï ¡ï ¡ï ¡ï ¡ï ¡ï ¡ï ¡ï ¡ï ¡ï ¡ï ¡ï ...
¸Ðл²ÎÓ룬ӦÖúÖ¸Êý +1
jytao: ½ð±Ò+85, ¡ï¡ï¡ï¡ï¡ï×î¼Ñ´ð°¸, Ì«À÷º¦ÁË ²»µ«¸ø³öÁË´ð°¸ »¹ÄÜÀ©³äÁË֪ʶ£¬Ä¤°Ý~~~~ »¹Íû¶à¶àÖ¸½Ì 2014-05-24 11:26:09
¸Ðл²ÎÓ룬ӦÖúÖ¸Êý +1
jytao: ½ð±Ò+85, ¡ï¡ï¡ï¡ï¡ï×î¼Ñ´ð°¸, Ì«À÷º¦ÁË ²»µ«¸ø³öÁË´ð°¸ »¹ÄÜÀ©³äÁË֪ʶ£¬Ä¤°Ý~~~~ »¹Íû¶à¶àÖ¸½Ì 2014-05-24 11:26:09
|
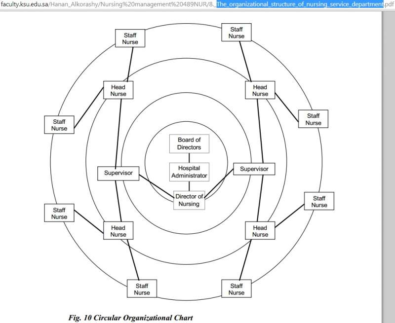
[???x???p] ???????? = in the nursing profession ??¦Ë???? = direct supervison in a ?????? = hierarchical [???] organizational structure ================== ?????? [?D1] [????? direct supervision >???????????? governance >???????? co-operative arrangements] ?t?????????? [?D2=?????????; ?D3=??????????t?] ???????????? [?D4=??¨ªh?????I;?D5,6=????????? "shared governance in action"] ?D????: ?D1 = http://smallbusiness.chron.com/n ... -structure-555.html ?D2 = http://clinicalcenter.nih.gov/nursing/about/orgchart.html ?D3 = http://medind.nic.in/nad/t08/i3/nadt08i3p72.pdf ?D4 = http://faculty.ksu.edu.sa/Hanan_ ... vice_department.pdf ?D5 = http://www.lahey.org/For_Healthc ... ance_Structure.aspx ?D6 = http://www.stmarysmadison.com/Se ... rysNursingWheel.pdf ================== ???.jpg ???????.jpg ??????.jpg ?h?????I.jpg ??? 1.jpg ??? 2.jpg |
2Â¥2014-05-24 03:32:24
mac194
Ìú³æ (Ö°Òµ×÷¼Ò)
- Ó¦Öú: 128 (¸ßÖÐÉú)
- ½ð±Ò: 21401.3
- ºì»¨: 101
- Ìû×Ó: 3332
- ÔÚÏß: 3370.2Сʱ
- ³æºÅ: 2488597
- ×¢²á: 2013-05-30
- רҵ: ¸ß·Ö×Ó²ÄÁϵļӹ¤Óë³ÉÐÍ
¡¾´ð°¸¡¿Ó¦Öú»ØÌû
|
[???x???p] ????? = ??????????? !! ???????: [??] ?D7 = http://link.springer.com/article ... 9-013-9222-6#page-1 [??] ?D8 = http://www.lw20.com/20130903894972525.html ========================= ???1.jpg ???2.jpg |
3Â¥2014-05-24 03:44:56
mac194
Ìú³æ (Ö°Òµ×÷¼Ò)
- Ó¦Öú: 128 (¸ßÖÐÉú)
- ½ð±Ò: 21401.3
- ºì»¨: 101
- Ìû×Ó: 3332
- ÔÚÏß: 3370.2Сʱ
- ³æºÅ: 2488597
- ×¢²á: 2013-05-30
- רҵ: ¸ß·Ö×Ó²ÄÁϵļӹ¤Óë³ÉÐÍ
¡¾´ð°¸¡¿Ó¦Öú»ØÌû
|
[²¹ÒÅ] ˆD9 = http://www.docstoc.com/docs/7315 ... wer-Point-Templates ============================ ʵÀý 3.jpg |
4Â¥2014-05-24 04:03:17













»Ø¸´´ËÂ¥