| ²é¿´: 573 | »Ø¸´: 5 | |
| ¡¾½±Àø¡¿ ±¾Ìû±»ÆÀ¼Û5´Î£¬×÷ÕßANDPingÔö¼Ó½ð±Ò 3.8 ¸ö | |
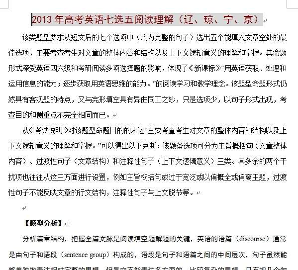
ANDPingÈÙÓþ°æÖ÷ (ÎÄ̳¾«Ó¢)
|
[×ÊÔ´]
¸ß¿¼Ó¢ÓïÆßÑ¡Îå_ÔĶÁÌî¿ÕÊÔÌâ_´ðÌâ¼¼ÇÉ
|
|
|
|
´ó±¿Ïó_hitÖÁ×ðľ³æ (ÎÄ̳¾«Ó¢)
|
|
|
2Â¥2014-05-15 21:45:58
|
|
|
4Â¥2014-08-04 15:55:16
|
|
|
¼òµ¥»Ø¸´
|
|
|
ÈôÒ»ºÌ3Â¥
|
2014-05-23 06:57
»Ø¸´
ÎåÐÇºÃÆÀ ¶¥Ò»Ï£¬¸Ðл·ÖÏí£¡
|
|
ruthmerry5Â¥
|
2014-12-17 07:56
»Ø¸´
ÎåÐÇºÃÆÀ ¶¥Ò»Ï£¬¸Ðл·ÖÏí£¡
|
|
jameslee1816Â¥
|
2015-07-22 23:23
»Ø¸´
ÎåÐÇºÃÆÀ ¶¥Ò»Ï£¬¸Ðл·ÖÏí£¡
|













»Ø¸´´ËÂ¥