| ²é¿´: 800 | »Ø¸´: 3 | |||
| ¡¾½±Àø¡¿ ±¾Ìû±»ÆÀ¼Û3´Î£¬×÷ÕßANDPingÔö¼Ó½ð±Ò 2.4 ¸ö | |||
ANDPingÈÙÓþ°æÖ÷ (ÎÄ̳¾«Ó¢)
|
[×ÊÔ´]
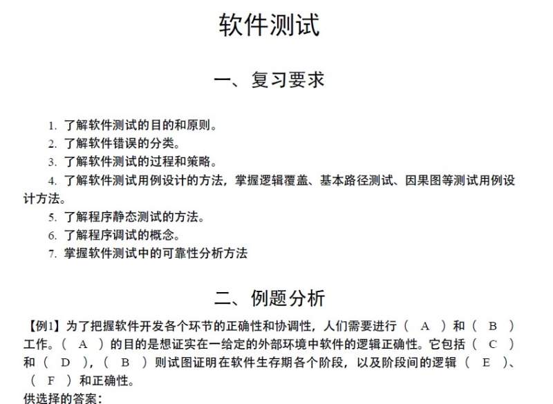
¡¾¼ÆËã»úÀà¡¿ËÄ´¨´óѧÈí¼þ²âÊÔ¸´Ï°ÒªÇó¼°ÊÔÌâ·ÖÎö
|
||
|
´¨´óµÄ¼ÆËã»úÒ»Á÷µÄ°¡ µ«ÖªÊ¶¶¼ÊÇÏàͨµÄ ѧϰ¿ìÀÖO(¡É_¡É)O~ 1.jpg [ Last edited by xiaoru987654 on 2014-5-22 at 17:34 ] |
» ±¾Ìû¸½¼þ×ÊÔ´Áбí
-
»¶Ó¼à¶½ºÍ·´À¡£ºÐ¡Ä¾³æ½öÌṩ½»Á÷ƽ̨£¬²»¶Ô¸ÃÄÚÈݸºÔð¡£
±¾ÄÚÈÝÓÉÓû§×ÔÖ÷·¢²¼£¬Èç¹ûÆäÄÚÈÝÉæ¼°µ½ÖªÊ¶²úȨÎÊÌ⣬ÆäÔðÈÎÔÚÓÚÓû§±¾ÈË£¬Èç¶Ô°æÈ¨ÓÐÒìÒ飬ÇëÁªÏµÓÊÏ䣺xiaomuchong@tal.com - ¸½¼þ 1 : ËÄ´¨´óѧÈí¼þ²âÊÔ.pdf
2014-05-14 15:40:55, 105.52 K
» ²ÂÄãϲ»¶
366Çóµ÷¼Á
ÒѾÓÐ9È˻ظ´
²ÄÁϹ¤³Ì085601£¬270Çóµ÷¼Á
ÒѾÓÐ37È˻ظ´
279ѧ˶ʳƷרҵÇóµ÷¼ÁԺУ
ÒѾÓÐ18È˻ظ´
290µ÷¼ÁÉúÎï0860
ÒѾÓÐ31È˻ظ´
Ò»Ö¾Ô¸085802 323·ÖÇóµ÷¼Á
ÒѾÓÐ13È˻ظ´
277Çóµ÷¼Á
ÒѾÓÐ23È˻ظ´
322Çóµ÷¼Á£¬08¹¤¿Æ
ÒѾÓÐ4È˻ظ´
²ÄÁϹ¤³Ì281»¹Óе÷¼Á»ú»áÂð
ÒѾÓÐ30È˻ظ´
»¯Ñ§070300 Çóµ÷¼Á
ÒѾÓÐ16È˻ظ´
»¯¹¤Ñ§Ë¶294·Ö£¬Çóµ¼Ê¦ÊÕÁô
ÒѾÓÐ12È˻ظ´
» ±¾Ö÷ÌâÏà¹Ø¼ÛÖµÌùÍÆ¼ö£¬¶ÔÄúͬÑùÓаïÖú:
¿¼ÑÐÓ¢ÓïÕæÌâ½âÎö¼°¸´Ï°Ë¼Â·(»ù´¡°æ)
ÒѾÓÐ55È˻ظ´
ËÄ´¨´óѧ 869µç· £¨µç·»ù´¡+µçÁ¦ÏµÍ³·ÖÎöÀíÂÛ£© ¿¼ÑÐÕæÌâ
ÒѾÓÐ14È˻ظ´
ËÄ´¨´óѧ»¯Ñ§Ñ§ÔºÎïÀí»¯Ñ§ÆÚÄ©¡¢ÆÚÖÐÊÔÌâ~~
ÒѾÓÐ34È˻ظ´
´¨´ó¿¼ÑÐ866 2012ÄêµÄ¼¸¸öÌâÄ¿Ïò´óÏÀÇë½Ì
ÒѾÓÐ10È˻ظ´
¡¾¿Î¼þ¡¿ÒÇÆ÷·ÖÎö£¨ËÄ´¨´óѧ£©
ÒѾÓÐ458È˻ظ´
ËÄ´¨´óѧ²©Ê¿Ñо¿ÉúÈëѧ¿¼ÊÔÕæÌâ
ÒѾÓÐ10È˻ظ´
¡¾ÊÔ¾í×ÊÔ´¡¿ÎïÀí»¯Ñ§ÆÚÄ©ÊÔ¾í£¨ËÄ´¨´óѧ£©
ÒѾÓÐ174È˻ظ´
¡¾×ÊÔ´¡¿É«Æ×·ÖÎöÀ࿼ÊÔ¿¼ºËÊÔÌâ»ã×ܼ°´ð°¸1
ÒѾÓÐ25È˻ظ´
2009ÄêËÄ´¨´óѧ»ªÎ÷ҩѧԺҩѧ×ۺϿ¼ÑÐÊÔÌâ
ÒѾÓÐ22È˻ظ´
|
±¾ÌûÄÚÈݱ»ÆÁ±Î |
2Â¥2014-05-14 21:47:19
´ó±¿Ïó_hit
ÖÁ×ðľ³æ (ÎÄ̳¾«Ó¢)
- Ó¦Öú: 3 (Ó×¶ùÔ°)
- ½ð±Ò: 24234.4
- Ìû×Ó: 14061
- ÔÚÏß: 1285.6Сʱ
- ³æºÅ: 1476505
3Â¥2014-05-14 22:15:55
BBC200909
Ö÷¹ÜÇø³¤ (ÎÄ̳¾«Ó¢)
-

ר¼Ò¾Ñé: +46 - XEPI: 17
- Ó¦Öú: 221 (´óѧÉú)
- ¹ó±ö: 31.64
- ½ð±Ò: 70533.4
- Ìû×Ó: 25350
- ÔÚÏß: 2786.8Сʱ
- ³æºÅ: 1543201
4Â¥2014-05-15 00:02:53













»Ø¸´´ËÂ¥