| ²é¿´: 1198 | »Ø¸´: 10 | ||
| ¡¾½±Àø¡¿ ±¾Ìû±»ÆÀ¼Û9´Î£¬×÷Õßlin_mtÔö¼Ó½ð±Ò 6.8 ¸ö | ||
[×ÊÔ´]
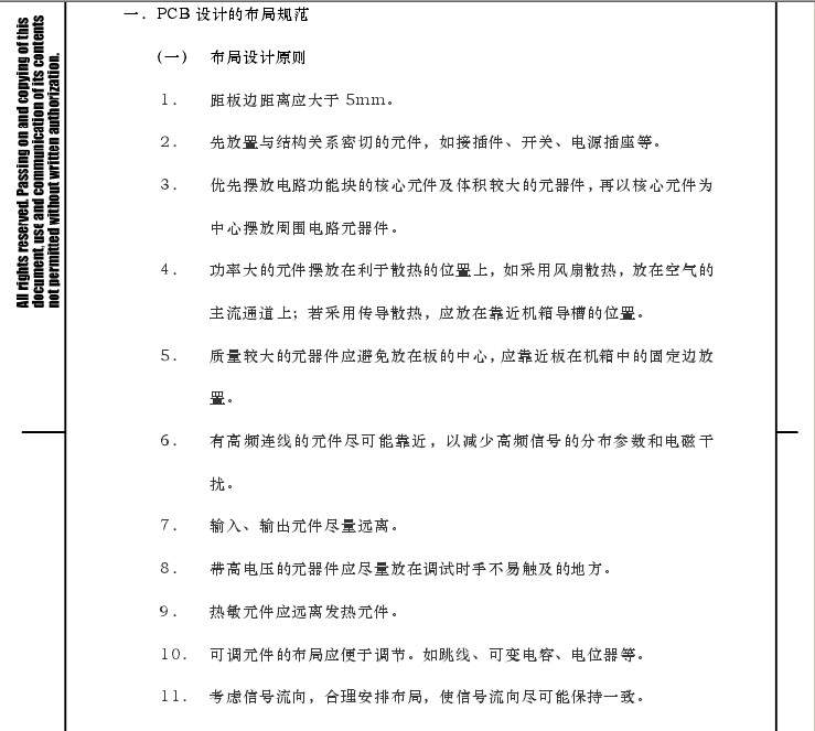
¡¾½Ì³Ì¡¿PCBÉè¼Æ
|
||
ģʽʶ±ð-ͼÏñ´¦Àí-ˮӡ-Òþ²Ø |
» ±¾ÌûÒÑ»ñµÃµÄºì»¨£¨×îÐÂ10¶ä£©
» ²ÂÄãϲ»¶
»¯¹¤Ñ§Ë¶294·Ö£¬Çóµ¼Ê¦ÊÕÁô
ÒѾÓÐ29È˻ظ´
Çóµ÷¼Á
ÒѾÓÐ10È˻ظ´
¿¼ÑÐÇóµ÷¼Á
ÒѾÓÐ13È˻ظ´
Çóµ÷¼Á
ÒѾÓÐ3È˻ظ´
È˹¤ÖÇÄÜ320µ÷¼Á08¹¤À໹Óлú»áÂð
ÒѾÓÐ17È˻ظ´
¿¼ÑÐÓ¢Ò»ÊýÒ»338·Ö
ÒѾÓÐ10È˻ظ´
ÇóÖúµ÷¼Á£¬¿çµ÷
ÒѾÓÐ15È˻ظ´
085600²ÄÁÏÓ뻯¹¤329·ÖÇóµ÷¼Á
ÒѾÓÐ20È˻ظ´
085600²ÄÁÏÓ뻯¹¤349·ÖÇóµ÷¼Á
ÒѾÓÐ15È˻ظ´
Çóµ÷¼Á
ÒѾÓÐ13È˻ظ´
» ±¾Ö÷ÌâÏà¹Ø¼ÛÖµÌùÍÆ¼ö£¬¶ÔÄúͬÑùÓаïÖú:
¡¶visual c++ 2010 ȨÍþ¿ª·¢Ö¸ÄÏ¡·¸ßÇåÎÄ×Ö°æ
ÒѾÓÐ69È˻ظ´
[»éÉ´·¢ÐÍÉè¼Æ±¦µä].Tony.¸ßÇåÎÄ×Ö°æ
ÒѾÓÐ3È˻ظ´
¡¾½Ì³Ì¡¿[Protel99SEÔÀíͼÓëPCBÉè¼Æ½Ì³Ì].¼°Á¦.¸ßÇåÎÄ×Ö°æ
ÒѾÓÐ19È˻ظ´
¡¾½Ì³Ì¡¿[Protel99SEʵս100Àý].ÍõÓÂ,ÀîÈô¹È,ºúÆôÃ÷.¸ßÇåÎÄ×Ö°æ
ÒѾÓÐ55È˻ظ´
É䯵PCBÉè¼ÆÒªÇó
ÒѾÓÐ98È˻ظ´
¡¾Ñ¡Ôñ¡¿¹ØÓÚµç·Éè¼Æ·½ÃæµÄSCI»òÕßSCIE
ÒѾÓÐ7È˻ظ´
ÇóÎʼ¯³Éµç·¼°ÏµÍ³Éè¼Æ·½ÃæÓÐÄÄЩ±È½Ï¶¥¼¶µÄÆÚ¿¯°¡¡£¡£¡£¡£
ÒѾÓÐ4È˻ظ´
Éè¼ÆÒ»¸öÊý×ÖϵͳµÄʱÖÓÏß·Ö²¼¼°Çý¶¯µç·¡¾ÒÑÊÕÎÞÖØ¸´¡¿
ÒѾÓÐ5È˻ظ´
¡¾½Ì³Ì¡¿±È˼µç·°åÉè¼Æ¹¤¾ßPADS2007½Ì³Ì£PCB¹¤¾ßÖÐÎĽ̳Ì
ÒѾÓÐ19È˻ظ´
¡¾ÇóÖú¡¿Çë½Ì£¬ÏÖÔÚѧϰµç·°åÉè¼ÆÓÃʲôÈí¼þ±È½ÏʵÓ𡣬£º
ÒѾÓÐ14È˻ظ´
¡¾ÇóÖú¡¿¼¯³Éµç·Éè¼Æ·½Ïò²©Ê¿×öÄÄЩ¿ÎÌâÓÐǰ;£¿
ÒѾÓÐ7È˻ظ´
¡¾ÇóÖú¡¿Êý×Ö¼¯³Éµç·Éè¼Æ²©Ê¿±ÏÒµÒªÇóµÄÉè¼ÆÉî¶ÈÎÊÌâ
ÒѾÓÐ8È˻ظ´
¡¾ÇóÖú¡¿ÏëÎÊһϴó¼Ò×öÄ£Äâµç·Éè¼ÆµÄ¶¼ÓÃʲô·ÂÕæÈí¼þ
ÒѾÓÐ51È˻ظ´
2Â¥2014-06-10 15:15:12
¼òµ¥»Ø¸´
ÐÀñý¼Îè¤3Â¥
2014-09-13 14:04
»Ø¸´
ÎåÐÇºÃÆÀ ¶¥Ò»Ï£¬¸Ðл·ÖÏí£¡
³Â»À19894Â¥
2014-09-13 14:24
»Ø¸´
ÎåÐÇºÃÆÀ ¶¥Ò»Ï£¬¸Ðл·ÖÏí£¡
hhyxmcsina5Â¥
2014-11-02 01:16
»Ø¸´
Ò»°ã ¶¥Ò»Ï£¬¸Ðл·ÖÏí£¡
fengqi20116Â¥
2015-03-19 17:30
»Ø¸´
ÎåÐÇºÃÆÀ ¶¥Ò»Ï£¬¸Ðл·ÖÏí£¡
¶¹ÆÉ³¤Çà7Â¥
2015-07-21 08:14
»Ø¸´
ÎåÐÇºÃÆÀ ¶¥Ò»Ï£¬¸Ðл·ÖÏí£¡
¶¹ÆÉ³¤Çà8Â¥
2015-07-21 08:14
»Ø¸´
Ëͺ컨һ¶ä
jiangxiong_c9Â¥
2015-09-18 09:14
»Ø¸´
ÎåÐÇºÃÆÀ ¶¥Ò»Ï£¬¸Ðл·ÖÏí£¡
ÀáºÛ¿ÕÓê10Â¥
2016-04-28 21:25
»Ø¸´
ÎåÐÇºÃÆÀ ¶¥Ò»Ï£¬¸Ðл·ÖÏí£¡
guosr960911Â¥
2021-04-12 11:26
»Ø¸´
ÎåÐÇºÃÆÀ 



















»Ø¸´´ËÂ¥