| 查看: 1055 | 回复: 0 | |||
[交流]
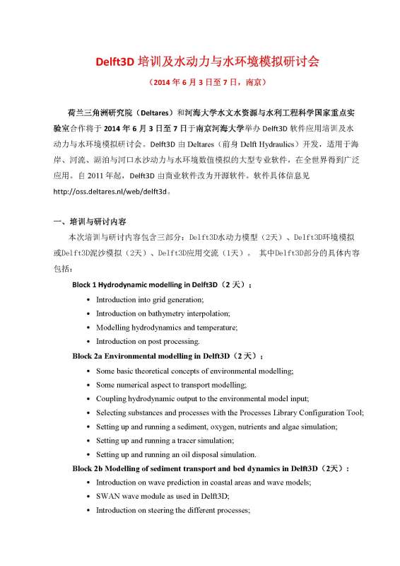
南京Delft3D培训
|
|
http://www.hydro-lab.cn/shownews.asp?news_id=1335 Delft3D培训通知_页面_1.jpg Delft3D培训通知_页面_2.jpg Delft3D培训通知_页面_3.jpg Delft3D培训通知_页面_4.jpg 官方通知.jpg |
» 猜你喜欢
深圳大学2026年秋博士招生-物理学-活性胶体方向-高永祥课题组
已经有18人回复
论物质与能量的统一模型及物理现象解释
已经有0人回复
物理学I论文润色/翻译怎么收费?
已经有69人回复
基于基元I统一理论的数学相关应用推导
已经有0人回复
基元I统一理论:宇宙本质、层级演化与修炼文明的本源规律
已经有1人回复
基元I理论下三大核心空间现象精准推导与细节解析
已经有0人回复
基于基元 I 统一理论的反重力理论推导
已经有0人回复
基于基元I统一理论的量子力学本源推导
已经有1人回复
推荐一款可以AI辅助写作的Latex编辑器SmartLatexEditor,超级好用,AI润色,全免费
已经有20人回复
【EI|Scopus 双检索】第六届智能机器人系统国际会议(ISoIRS 2026)
已经有0人回复
2026年第四届电动车与车辆工程国际会议(CEVVE 2026)
已经有0人回复
找到一些相关的精华帖子,希望有用哦~
有南京的想培训PETS5的朋友么?
已经有6人回复
2013.6南京--仿制药研发技术与质量一致性评价方法研讨会培训讲义
已经有242人回复
“第一期污染场地土壤与地下水风险评估技术RBCA培训班”在南京成功开班
已经有3人回复
科研从小木虫开始,人人为我,我为人人













回复此楼
点击这里搜索更多相关资源