版块导航
正在加载中...
客户端APP下载
论文辅导
调剂小程序
登录
注册
帖子
帖子
用户
本版
应《网络安全法》要求,自2017年10月1日起,未进行实名认证将不得使用互联网跟帖服务。为保障您的帐号能够正常使用,请尽快对帐号进行手机号验证,感谢您的理解与支持!
24小时热门版块排行榜
>
论坛更新日志
(2802)
>
虫友互识
(321)
>
休闲灌水
(159)
>
文献求助
(104)
>
导师招生
(103)
>
论文道贺祈福
(51)
>
博后之家
(35)
>
招聘信息布告栏
(24)
>
硕博家园
(24)
>
考博
(21)
>
论文投稿
(19)
>
基金申请
(18)
>
考研
(17)
>
找工作
(13)
>
公派出国
(13)
>
教师之家
(11)
小木虫论坛-学术科研互动平台
»
化学化工区
»
工艺技术
»
工艺设计
»
请教这种图一般使用什么软件画出来的?
7
1/1
返回列表
查看: 1101 | 回复: 6
只看楼主
@他人
存档
新回复提醒
(忽略)
收藏
在APP中查看
hj523
金虫
(小有名气)
应助: 1
(幼儿园)
金币: 173.5
帖子: 121
在线: 288.9小时
虫号: 580604
注册: 2008-07-11
专业: 催化化学
[
求助
]
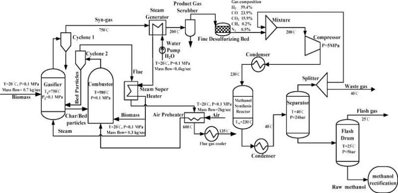
请教这种图一般使用什么软件画出来的?
请教这种图一般使用什么软件画出来的?非常感谢!!!
系统图.jpg
系统图2.GIF
回复此楼
» 猜你喜欢
固态锂金属电池迁移数计算求助
已经有1人回复
上海第二工业大学2026年工作人员招聘公告
已经有0人回复
物理化学论文润色/翻译怎么收费?
已经有199人回复
闽江学院2026年人才招聘公告
已经有0人回复
荷兰奈梅亨大学赵文博与Galimberti课题组招收理论计算CSC博士 2000 欧元/月+房补
已经有0人回复
化学行业,研发出创新的东西是做成项目给公司吃提成,还是自己搞小作坊倒卖?
已经有21人回复
26储能博士申请自荐
已经有22人回复
上海交通大学--宁波东方理工大学电池方向博士招生
已经有10人回复
“双一流”高校石油工程2026年招收石油工程硕士调剂
已经有0人回复
海南大学全国重点实验室杨金霖老师招收储能电池方向博士生(2026年3月报名,9月入学)
已经有0人回复
海南师范大学2026年博士研究生招收 (在职想提升学历人员可报考) 申请考核制+普通招考
已经有0人回复
» 本主题相关价值贴推荐,对您同样有帮助:
请问用哪个软件可以将两种不同的晶体结构画在一起?
已经有12人回复
请问下边的图是怎么做的呀?用什么软件呢?
已经有7人回复
请问下论文中的这种图是什么软件绘制的?
已经有5人回复
???请教大家,发表论文的3D图用什么软件画比较简单易学???
已经有13人回复
请问大家知道这个图是怎么画出来的吗?
已经有17人回复
请问大家画有机机理图都用什么软件?
已经有26人回复
请问用matlab怎样画下面这幅图?
已经有10人回复
论文里的示意图都是怎么画出来的
已经有10人回复
请教:这样的图用什么软件画的最好?
已经有6人回复
请问ORINGIN中这样图是如何画的
已经有4人回复
请问这种系统原理图是用什么软件做的?CAD好像不好看啊
已经有8人回复
请问怎么用matlab画出这样的图??
已经有6人回复
请教各位大侠,这样的对比图是用什么软件画的,有无具体步骤?
已经有4人回复
请问下图的多面体用什么软件可以画出来啊
已经有13人回复
请问这种图一般是怎么画出来的?
已经有17人回复
请问这个图用什么工具画的啊
已经有13人回复
请教这种图是怎么画出来的?
已经有16人回复
请问这种图是用什么软件画的?以及大家绘图一般都用什么软件呢?
已经有12人回复
请教图片上旋转的箭头怎么画?
已经有5人回复
请教高手这种折线图怎么做?
已经有27人回复
【求助】请教如何用matlab画出矢量图?
已经有3人回复
1楼
2014-04-28 10:56:32
已阅
关注TA
给TA发消息
送TA红花
TA的回帖
bzhyong
金虫
(著名写手)
TEPI: 1
应助: 80
(初中生)
贵宾: 0.005
金币: 839.2
散金: 334
红花: 9
沙发: 1
帖子: 1653
在线: 179.7小时
虫号: 921304
注册: 2009-12-06
性别: GG
专业: 水泥与耐火材料
【答案】应助回帖
★ ★
感谢参与,应助指数 +1
hj523: 金币+1,
★★★
很有帮助, 感谢帮助,看还有没有朋友知道其他的。
2014-04-28 11:42:43
scu2020: 金币+1, 感谢应助交流,常来工艺技术版
2014-04-28 18:15:33
cad可以。不知道有木有专业软件
赞
一下
回复此楼
君子以自强不息
2楼
2014-04-28 11:27:34
已阅
关注TA
给TA发消息
送TA红花
TA的回帖
fanzju
银虫
(初入文坛)
应助: 1
(幼儿园)
金币: 875.3
红花: 1
帖子: 7
在线: 21.5小时
虫号: 891349
注册: 2009-11-02
专业: 化工系统工程
【答案】应助回帖
★ ★
感谢参与,应助指数 +1
scu2020: 金币+1, 感谢应助交流,常来工艺技术版
2014-04-28 18:15:44
hj523: 金币+1,
★★★
很有帮助, 非常感谢!
2014-04-28 23:48:52
微软的 visio画的,很容易学的
赞
一下
回复此楼
3楼
2014-04-28 15:57:02
已阅
关注TA
给TA发消息
送TA红花
TA的回帖
scu2020
荣誉版主
(知名作家)
努力努力
专家经验: +52
TEPI: 22
应助: 348
(大学生)
贵宾: 2.388
金币: 15347.1
散金: 16554
红花: 174
沙发: 37
帖子: 6225
在线: 649.3小时
虫号: 1955323
注册: 2012-08-25
性别: GG
专业: 传递过程
管辖:
工艺技术
【答案】应助回帖
★ ★
感谢参与,应助指数 +1
tyhjqxbz: 金币+1, 感谢应助交流,常来工艺技术版
2014-04-28 20:13:31
hj523: 金币+1,
★★★
很有帮助, 非常感谢。
2014-04-28 23:48:23
visio,这个很明显,也很简单,你下载个软件就可以了
赞
一下
回复此楼
4楼
2014-04-28 18:13:54
已阅
关注TA
给TA发消息
送TA红花
TA的回帖
hhbaiyanzi
铜虫
(初入文坛)
应助: 1
(幼儿园)
金币: 122.3
帖子: 3
在线: 5.8小时
虫号: 1311672
注册: 2011-05-31
专业: 有机合成
【答案】应助回帖
★ ★
感谢参与,应助指数 +1
tyhjqxbz: 金币+1, 感谢应助交流,常来工艺技术版
2014-04-28 20:13:39
hj523: 金币+1,
★★★
很有帮助, 非常感谢!
2014-04-28 23:49:06
这很简单 用电脑里的画图就可以了 我所有的图就用这画的
赞
一下
回复此楼
5楼
2014-04-28 19:58:30
已阅
关注TA
给TA发消息
送TA红花
TA的回帖
liliaolanzhu
铁虫
(小有名气)
应助: 1
(幼儿园)
金币: 248.9
红花: 5
帖子: 110
在线: 18.9小时
虫号: 979822
注册: 2010-03-23
专业: 化学反应工程
【答案】应助回帖
★ ★
感谢参与,应助指数 +1
tyhjqxbz: 金币+1, 感谢交流求助,常来工艺技术版
2014-04-29 15:11:58
hj523: 金币+1,
★★★
很有帮助, 非常感谢!
2014-04-29 23:01:11
画得这么规整,感觉像是用VISIO或者PDMS画的吧
赞
一下
回复此楼
6楼
2014-04-29 08:41:59
已阅
关注TA
给TA发消息
送TA红花
TA的回帖
中正
实习版主
(小有名气)
应助: 8
(幼儿园)
贵宾: 0.063
金币: 3856
散金: 3
红花: 5
沙发: 1
帖子: 281
在线: 126小时
虫号: 726170
注册: 2009-03-19
性别: GG
专业: 能源化工
管辖:
化环类执考
【答案】应助回帖
★ ★ ★ ★ ★ ★
感谢参与,应助指数 +1
tyhjqxbz: 金币+1, 感谢交流求助,常来工艺技术版
2014-04-29 15:12:01
hj523: 金币+5,
★★★
很有帮助, 非常感谢!
2014-04-29 23:03:58
Comos也可以,操作起来很简便,不过算是比较冷的软件
赞
一下
(1人)
回复此楼
“想到”和“得到”之间还有两个字:“做到”
7楼
2014-04-29 14:00:15
已阅
关注TA
给TA发消息
送TA红花
TA的回帖
相关版块跳转
有机交流
有机资源
高分子
无机/物化
分析
催化
工艺技术
化工设备
石油化工
精细化工
电化学
环境
SciFinder/Reaxys
我要订阅楼主
hj523
的主题更新
7
1/1
返回列表
信息提示
关闭
请填处理意见
关闭
确定