| 查看: 465 | 回复: 3 | ||
[交流]
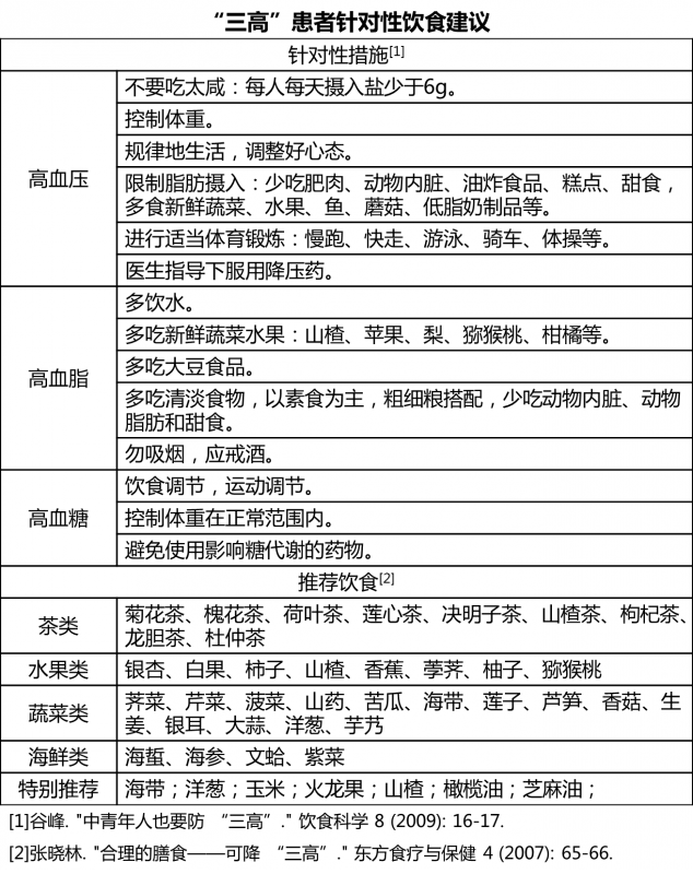
“三高”饮食建议——父母有点轻微“三高”,春节在家看文献,总结出三张图 已有2人参与
|
wcf6019
实习版主
![]()
![]()
![]()
![]()
- 应助: 25 (小学生)
- 金币: 2465.5
- 散金: 54
- 红花: 1
- 帖子: 685
- 在线: 39.1小时
- 虫号: 2953425
- 注册: 2014-02-02
- 专业: 细胞生物学
2楼2014-02-07 16:24:15
梁博雅混蛋
专家顾问
|
3楼2014-02-09 11:21:03

4楼2014-02-09 22:20:17














回复此楼