| 查看: 1807 | 回复: 6 | ||
[求助]
matlab解四次方程的问题 已有1人参与
|
|
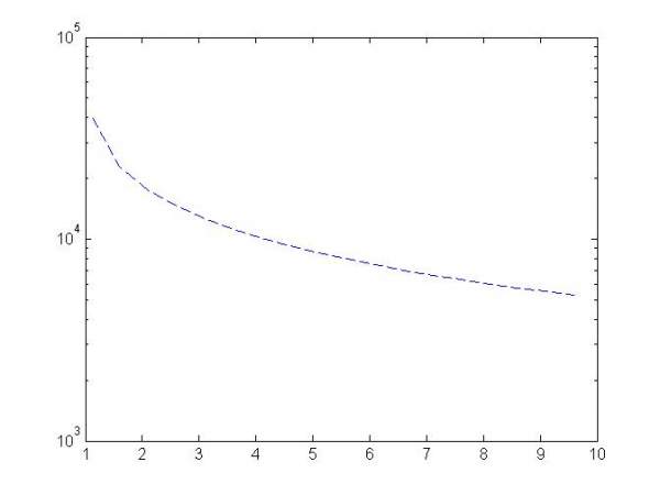
matlab解四次方程的问题,我写的程序如下:要求在w=0.9:0.01:1.1的范围内求x的最大值*R随gamma=1.1:0.5:10的变化,大家能帮忙看一下出什么问题了吗? 非常感谢! clear clc syms x w=0.9:0.01:1.1;%21个 gamma=1.1:0.5:10;%18个 c=3*10^8; wpb=0.2; R=2.3*10^-2; for j=1:18 %gamma v(j)=c*sqrt(1-1/gamma(j)^2); for i=1:21 %w y(i)=1+0.2^2/(1-w(i)^2+2i*0.015*w(i)); %wpb(j)=sqrt((1.602*10^-19)^2*10^9/(9.109*10^-31*8.85*10^-12*gamma(j)^3)); f(i,j)=(y(i)*(w(i)*2*pi*24*10^9)^2/c^2-x^2)*(1-(wpb*2*pi*24*10^9)^2/(((w(i)*2*pi*24*10^9)-x*v(j))^2*y(i)))-2.4048^2/R^2; k=solve(f); %解出来k有四个根, k2=imag(k)*R;%需要k2的第四个根的值 k2=double(k2); %m1(i)=k1(1, ;%m2(i)=k1(2, ;%m3(i)=k1(3, ;%m4(i)=k1(4, ;%n1(i)=k2(1, ;%n2(i)=k2(2, ;%n3(i)=k2(3, ;%n4(i)=k2(4, ; end k3(j)=max(k2); end %d=max(d) semilogy(gamma,k3,'b --') |
» 猜你喜欢
一志愿南京航空航天大学 材料与化工329分求调剂
已经有8人回复
材料专硕283求调剂
已经有18人回复
301求调剂
已经有4人回复
286求调剂
已经有6人回复
297分083200求助
已经有5人回复
281求调剂
已经有4人回复
0703调剂,一志愿天津大学319分
已经有10人回复
085600材料与化工301分求调剂院校
已经有11人回复
336材料与化工085600求调剂
已经有9人回复
312求调剂
已经有9人回复
» 本主题相关价值贴推荐,对您同样有帮助:
Matlab 7.0 基础教程 清华大学
已经有29人回复
重金求助高手解决二元高次方程组MatlAB求解问题
已经有3人回复
matlab中如何修改横轴坐标的问题
已经有0人回复
hppdyx
木虫 (知名作家)
- 应助: 60 (初中生)
- 金币: 3242.5
- 散金: 1145
- 红花: 48
- 帖子: 6010
- 在线: 297.6小时
- 虫号: 2428506
- 注册: 2013-04-21
- 性别: GG
- 专业: 岩土与基础工程

2楼2013-12-06 13:09:21
3楼2013-12-10 14:32:57
hppdyx
木虫 (知名作家)
- 应助: 60 (初中生)
- 金币: 3242.5
- 散金: 1145
- 红花: 48
- 帖子: 6010
- 在线: 297.6小时
- 虫号: 2428506
- 注册: 2013-04-21
- 性别: GG
- 专业: 岩土与基础工程

4楼2013-12-12 20:26:07
hppdyx
木虫 (知名作家)
- 应助: 60 (初中生)
- 金币: 3242.5
- 散金: 1145
- 红花: 48
- 帖子: 6010
- 在线: 297.6小时
- 虫号: 2428506
- 注册: 2013-04-21
- 性别: GG
- 专业: 岩土与基础工程

5楼2013-12-12 20:43:43
hppdyx
木虫 (知名作家)
- 应助: 60 (初中生)
- 金币: 3242.5
- 散金: 1145
- 红花: 48
- 帖子: 6010
- 在线: 297.6小时
- 虫号: 2428506
- 注册: 2013-04-21
- 性别: GG
- 专业: 岩土与基础工程

6楼2013-12-12 20:52:09
7楼2013-12-13 15:22:35














;
回复此楼
watertxf
5