| ²é¿´: 2814 | »Ø¸´: 0 | |
zhangying115ľ³æ (СÓÐÃûÆø)
|
[ÇóÖú]
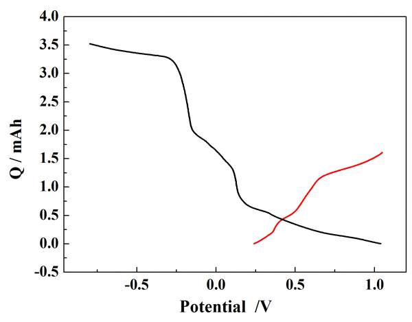
origin8.0΢·Ö×÷ͼÎÊÌ⣬dQ/dV-V×÷ͼ
|
|
|
|
|
ÕÒµ½Ò»Ð©Ïà¹ØµÄ¾«»ªÌû×Ó£¬Ï£ÍûÓÐÓÃŶ~
¿ÆÑдÓСľ³æ¿ªÊ¼£¬ÈËÈËΪÎÒ£¬ÎÒΪÈËÈË
|













»Ø¸´´ËÂ¥
µã»÷ÕâÀïËÑË÷¸ü¶àÏà¹Ø×ÊÔ´