| 查看: 1431 | 回复: 10 | ||
蔡佳佳木虫 (小有名气)
|
[求助]
以三氧化二铁薄膜为电极,测定其上的电化学组看谱,但高手指点如何分析。
|
|
|
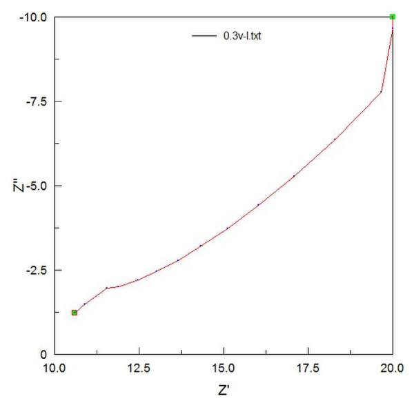
以三氧化二铁薄膜为电极,测定其上的电化学组看谱,等效电路及测定数据如下: 等效电路 在图一中,测试条件为-0.2 V vs Ag/AgCl,图二,0.3 V,及图三1.0 V。 问题,(1)在高频区的有个类似半圆的曲线,需要拟合吗? (2)我猜想的等效电路适合三氧化二铁电极表面的情况吗? (3)图一,二和图三对应的是同一个等效电路吗? 真心感谢各位指点! |
» 本帖附件资源列表
-
欢迎监督和反馈:小木虫仅提供交流平台,不对该内容负责。
本内容由用户自主发布,如果其内容涉及到知识产权问题,其责任在于用户本人,如对版权有异议,请联系邮箱:xiaomuchong@tal.com - 附件 1 : 等效电路.png
- 附件 2 : 图二,0.3_V.tif
- 附件 3 : 图三,1.0_V.jpg
- 附件 4 : 图一,-02_V.tif
2013-10-30 20:45:55, 6.56 K
2013-10-30 20:46:13, 104.57 K
2013-10-30 20:46:14, 59.03 K
2013-10-30 20:46:16, 209.4 K
» 猜你喜欢
湖南农业大学能源材料创新团队招收2025化学专业研究生(学硕)调剂
已经有0人回复
2026年西华大学材料学院-材料近净成形与表面技术研究团队-招收调剂研究生
已经有9人回复
分析化学论文润色/翻译怎么收费?
已经有74人回复
调剂信息
已经有0人回复
华南理工0703化学,总分336求调剂
已经有6人回复
河北农大生物与医药专业招收调剂,名额充足
已经有0人回复
齐鲁工业大学 国家重点实验室-新能源、锂离子电池、材料、化学方向
已经有0人回复
一志愿前4位代码0703均可报名-河北大学分析化学专业招收调剂考生
已经有57人回复
★★爆★★0860生物与医药调剂考生看过来,河北大学化学与材料科学学院
已经有73人回复
杰青/长江团队招收调剂
已经有0人回复
中南林业科技大学罗勇锋教授团队2026年招收材料类调剂研究生
已经有0人回复
» 本主题相关价值贴推荐,对您同样有帮助:
纳米氧化铁电化学性质测试
已经有5人回复
三电极测试组装成两电极测试,电极电压怎么确定?
已经有8人回复
请问工业上制备锂离子电池 电极材料薄膜 的方法叫什么?(英文名)
已经有6人回复
测定锂电池的电解液的电化学窗口,工作电极选什么呢
已经有5人回复
求前辈指点,做修饰电极的直博好不好呢?
已经有3人回复
【求助】请教做丝网印刷电极的高手,怎样将印好的丝网电极连接到电化学工作站上啊?
已经有5人回复
【求助】氧化铁可不可以使铁钝化?
已经有8人回复
【求助】我用AB胶密封做的钢筋电极和用石蜡做的钢筋电极,腐蚀截然不同,请高手指点
已经有13人回复
Jackcd12
至尊木虫 (知名作家)
- ECEPI: 13
- 应助: 2150 (讲师)
- 金币: 13919.4
- 红花: 366
- 帖子: 7632
- 在线: 2165.4小时
- 虫号: 1865159
- 注册: 2012-06-20
- 性别: GG
- 专业: 电化学

3楼2013-11-01 09:52:07
蔡佳佳
木虫 (小有名气)
- 应助: 0 (幼儿园)
- 金币: 3650.9
- 散金: 17
- 红花: 1
- 帖子: 266
- 在线: 258.4小时
- 虫号: 1079589
- 注册: 2010-08-22
- 专业: 化学工程及工业化学
2楼2013-11-01 08:41:54
蔡佳佳
木虫 (小有名气)
- 应助: 0 (幼儿园)
- 金币: 3650.9
- 散金: 17
- 红花: 1
- 帖子: 266
- 在线: 258.4小时
- 虫号: 1079589
- 注册: 2010-08-22
- 专业: 化学工程及工业化学
4楼2013-11-01 20:32:47
Jackcd12
至尊木虫 (知名作家)
- ECEPI: 13
- 应助: 2150 (讲师)
- 金币: 13919.4
- 红花: 366
- 帖子: 7632
- 在线: 2165.4小时
- 虫号: 1865159
- 注册: 2012-06-20
- 性别: GG
- 专业: 电化学

5楼2013-11-01 20:46:12
蔡佳佳
木虫 (小有名气)
- 应助: 0 (幼儿园)
- 金币: 3650.9
- 散金: 17
- 红花: 1
- 帖子: 266
- 在线: 258.4小时
- 虫号: 1079589
- 注册: 2010-08-22
- 专业: 化学工程及工业化学
6楼2013-11-01 21:02:21
蔡佳佳
木虫 (小有名气)
- 应助: 0 (幼儿园)
- 金币: 3650.9
- 散金: 17
- 红花: 1
- 帖子: 266
- 在线: 258.4小时
- 虫号: 1079589
- 注册: 2010-08-22
- 专业: 化学工程及工业化学
7楼2013-11-01 21:04:26
蔡佳佳
木虫 (小有名气)
- 应助: 0 (幼儿园)
- 金币: 3650.9
- 散金: 17
- 红花: 1
- 帖子: 266
- 在线: 258.4小时
- 虫号: 1079589
- 注册: 2010-08-22
- 专业: 化学工程及工业化学
8楼2013-11-01 21:34:32
Jackcd12
至尊木虫 (知名作家)
- ECEPI: 13
- 应助: 2150 (讲师)
- 金币: 13919.4
- 红花: 366
- 帖子: 7632
- 在线: 2165.4小时
- 虫号: 1865159
- 注册: 2012-06-20
- 性别: GG
- 专业: 电化学

9楼2013-11-01 21:40:15
蔡佳佳
木虫 (小有名气)
- 应助: 0 (幼儿园)
- 金币: 3650.9
- 散金: 17
- 红花: 1
- 帖子: 266
- 在线: 258.4小时
- 虫号: 1079589
- 注册: 2010-08-22
- 专业: 化学工程及工业化学
10楼2013-11-01 21:44:27














回复此楼